Пуско зарядное устройство своими руками
На чтение 4 мин. Просмотров 155
Зимой запуск двигателя автомобиля может стать проблемой, особенно если аккумулятор находится не в самом лучшем состоянии. Конечно же, можно завестись с толкача, но если рядом никого нет, то сделать это будет непросто. В такой ситуации выходом может стать пуско-зарядное устройство для автомобиля. В продаже имеется большое количество различных моделей пуско-зарядных устройств, но если вы хотите немного сэкономить, то можете сделать ее своими руками.
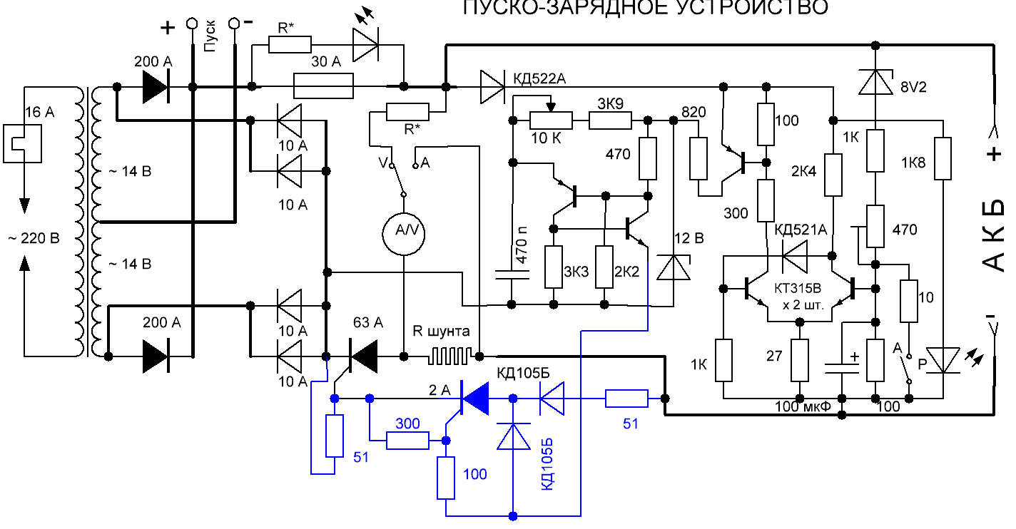
Пуско-зарядное устройство для автомобиля – это аппарат, который используется для запуска автомобиля, когда аккумулятор не может справиться с этой задачей. Его применение крайне простое, ведь нужно просто подсоединиться к клеммам АКБ и начать процесс запуска автомобиля. Чтобы изготовить устройство своими руками, нужно приобрести нужные детали и приготовиться к работе.
Особенности изготовления
Сделать своими руками пуско-зарядное устройство довольно просто, но необходимо иметь минимальный набор знаний и умений в обращении с электроникой автомобиля.
В целом схема такого аппарата не заумная, если правильно изготовить трансформатор. Рекомендуется использовать тороидальное железо (от ЛАТРА), что позволит достичь минимального веса и размеров. Что касается сечения, то оно может колебаться от 230 до 280 мм. Далее нужно переходить к установке обмотки. Однако помните, что заранее нужно завернуть края трансформатора на магнитном проводе.
Итак, обматываем его стеклом или лакотканью. Первичная обмотка должна включать в себя до 290 оборотов провода с диаметром 2.0 мм. Что касается его типа, то подойдет любой провод, имеющий лаковую изоляцию. Намотка должна иметь 3 оборота в сочетании с изоляцией. По окончании создания первого слоя обмотки необходимо подключить трансформатор и измерить ток, который должен быть 200-380 мА. Если его сила меньше, то нужно убрать несколько витков, а если больше – домотать. Также берите во внимание зависимость количества оборотов и индуктивным сопротивлением. Небольшое несоответствие оборотов приведет к сильному уменьшению силы тока в обмотке.
В случае если трансформатор греется, то нужно переделать обмотку.
Из медного провода сечением не больше 6 мм.кв. необходимо сделать вторичную обмотку. Провод должен иметь резиновую изоляцию и несколько обмоток по 15-17 витков. Создавать обмотку нужно одновременно двумя проводами, что обеспечит необходимую симметричность и равное напряжение, которое колеблется от 12 до 13.8 В.
При определении напряжения вторичной обмотки рекомендуется подключиться к клеммам резистора. Выпрямительные диоды используются для соединения металлических элементов внешней части, обеспечивая при этом крепление и теплоотвод, поскольку плюс диода закреплен с крепежной гайкой.
Пуско-зарядное устройство подключается к автомобилю параллельно батарее, но для этого необходимо заранее изолировать многожильные провода, используемые для соединения. Наиболее подходящий вариант – провода из меди с сечением на уровне 10 мм.кв. На концы проводов нужно припаять специальные наконечники. Что касается контактов включателя, то необходимо иметь в виду, что сила тока по ним передается на уровне 5 А.
Рекомендации
Сделать своими руками простое пуско-зарядное устройство под силу практически каждому автолюбителю. Главное, четко следовать инструкции и подбирать правильные детали. Именно поэтому можно сформировать краткие рекомендации, среди которых основными являются:
- При выборе трансформатора необходимо учитывать запас мощности. Чем выше мощность, тем меньше будет пуско-зарядное устройство греться во время работы, что положительно повлияет на срок эксплуатации. Если в дальнейшем по каким-то причинам вы захотите изменить устройство своими руками и сделать его энергозатратность больше, то вам не нужно будут устанавливать другой транзистор, поскольку запас мощности будет достаточным. Учитывая, что это самая дорогая деталь, такая особенность не может не привлекать.
- Провода для зарядки можно сделать из обычного кабеля, предварительно очистив изоляцию. Однако делать это нужно только в тех местах, где они подключаются к АКБ. Что касается типа провода, то он должен быть сделан из меди и иметь отличную изоляцию.
Это очень важно, ведь если сечение проводов будет слишком маленьким, то они будут нагреваться при запуске двигателя автомобиля. Для удобства провода пуско-зарядного аппарата своими руками можете сделать съемными. - Провода высокого напряжения также должны иметь хорошую изоляцию. Таким образом, провода будут хорошо защищены, и не будут путаться.
Пусковое устройство для автомобиля своими руками
Для тех, кому автомобиль нужен не только в летнее время года, но и зимой, пригодится пусковое устройство, при помощи которого можно завести авто, даже если аккумулятор почти разрядился. Кроме этого, такое приспособление существенно продлит время жизни аккумулятора.
На морозе автомобильный аккумулятор отдает в среднем на треть меньше энергии, чем при теплой погоде. Поэтому при низком заряде аккумулятора автомобиль может не завестись, так как в момент запуска карданный вал двигателя не получит достаточное количество заряда или же отдача заряда будет полностью отсутствовать.
Прокрутка стартера потребляет около 80 А (что относительно немного), но его запуск требует гораздо больше энергии.
Приведенная схема устройства запуска относительно несложная, но при выборе материала для трансформатора сети желательно обратить внимание на тородиальное железо – оно весит меньше обычного, а пусковое устройство получится более компактным. Периметр железного листа варьируется от 230 до 280 мм, в зависимости от выбранного типа трансформатора.
Чтобы избежать возможных травм, острые края трансформатора рекомендуется сгладить при помощи напильника, после чего обмотать лако- или стеклотканью.
Для обмотки полученного трансформатора используют изолированный провод ПЭВ-2 (1,5-2 мм в диаметре). Чаще всего обмотка содержит примерно 260-290 витков, равномерно расположенных слоями. Каждые 3 слоя дополнительно изолируют. После того, как первичная обмотка готова, трансформатор подключают к сети и замеряют силу тока при работе вхолостую.
В идеальном варианте должно получиться от 200 до 380 мА.
Если же вышло значение меньшее, чем нужно, несколько витков убирают, если большее – соответственно, добавляют до достижения нужного значения тока.
Если трансформатор нагревается во время работы, это говорит о микрозамыканиях между витками. В этом случае придется снять обмотку с трансформатора и обмотать конструкцию заново.
Что касается вторичной обмотки, для нее используется многожильная медная проволока с изоляцией, сечением не более 6 мм2. Чаще всего для обеспечения изоляции применяют резиновый провод ПВКВ. Наматывают такой провод по 15-18 витков.
Вторичную обмотку лучше всего выполнять одновременно двумя проводами: в этом случае напряжение в сети на обеих обмотках будет одинаковое, а сама обмотка будет выглядеть более симметрично.
Такое несложное в исполнении устройство поможет завести автомобиль в холодное время, причем его конструкция не будет занимать много места в машине. При должной сноровке и аккуратности в изготовлении самодельный трансформатор прослужит вам и вашему авто не один год.
еТХТ
Зарядное устройство для аккумуляторов своими руками: схемы, типы, порядок работ
Содержание статьи
Сейчас нет смысла собирать самостоятельно зарядное устройство для автомобильных аккумуляторов: в магазинах огромный выбор готовых устройств, цены на них приемлемы. Однако не будем забывать о том, что приятно что-то сделать полезное своими руками, тем более что простое зарядное устройство для автомобильного аккумулятора вполне можно собрать из подручных деталей, и цена его будет копеечной.
Единственное, о чем сразу стоит предупредить: схемы без точной регулировки тока и напряжения на выходе, которые не имеют отсечки тока по окончании заряда, пригодны для зарядки только свинцово-кислотных аккумуляторов. Для AGM и гелевых аккумуляторов использование подобных зарядок приводит к повреждению аккумуляторной батареи!
Как сделать простейшее трансформаторное устройство
Схема этого зарядного устройства из трансформатора примитивна, но работоспособна и собирается из доступных деталей – таким же образом сконструированы и заводские зарядные устройства простейшего типа.
По своей сути – это двухполупериодный выпрямитель, отсюда и требования к трансформатору: так как на выходе таких выпрямителей напряжение равно номинальному напряжению переменного тока, помноженному на корень из двух, то при 10В на обмотке трансформатора мы получим 14,1 В на выходе зарядного устройства. Диодный мост берётся любой с прямым током более 5 ампер или собрать его из четырех отдельных диодов, с теми же требованиями к току подбирается и измерительный амперметр. Главное – разместить его на радиаторе, который в простейшем случае представляет собой алюминиевую пластину не менее 25 см2 площадью.
Примитивность такого устройства – не только минус: за счет того, что у него нет ни регулировки, ни автоматического отключения, оно может использоваться для «реанимации» сульфатированных аккумуляторов. Но не нужно забывать и об отсутствии защиты от переполюсовки в этой схеме.
Читайте также: Характеристики автомобильных аккумуляторовГлавная проблема – где найти трансформатор подходящей мощности (не менее 60 Вт) и с заданным напряжением.
Можно использовать, если подвернется советский накальный трансформатор. Однако его выходные обмотки имеют напряжение 6,3В, поэтому придется соединять две последовательно, одну из них отмотав так, чтобы в сумме на выходе получить 10В. Подойдет недорогой трансформатор ТП207-3, у которого вторичные обмотки соединяются следующим образом:
Отматываем при этом обмотку между клеммами 7-8.
Простое зарядное устройство с электронной регулировкой
Однако можно обойтись и без отмотки, дополнив схему электронным стабилизатором напряжения на выходе. К тому же такая схема будет удобнее в гаражном применении, так как позволит скорректировать ток заряда при просадках напряжения питания, ее используют и для автомобильных аккумуляторов небольшой емкости при необходимости.
Роль регулятора здесь выполняет составной транзистор КТ837-КТ814, переменный резистор регулирует ток на выходе устройства. При сборке зарядки стабилитрон 1N754A можно заменить советским Д814А.
Схема регулируемого зарядного устройства проста для повторения, и легко собирается навесным монтажом без необходимости в травлении печатной платы. Однако учтите, что полевые транзисторы размещаются на радиаторе, нагрев которого будет ощутим. Удобнее воспользоваться старым компьютерным кулером, подключив его вентилятор к выходам зарядного устройства. Резистор R1 должен иметь мощность не менее 5 Вт, его проще намотать из нихрома или фехраля самостоятельно или соединить параллельно 10 одноваттных резисторов по 10 ом. Его можно и не ставить, но нельзя забывать, что он защищает транзисторы в случае замыкания выводов.
При выборе трансформатора ориентируйтесь на выходное напряжение 12,6-16В, берите либо накальный трансформатор, соединив последовательно две обмотки, либо подбирайте готовую модель с нужным напряжением.
Видео: Самое простое зарядное устройство для АКБ
Переделка зарядного устройства от ноутбука
Однако можно обойтись и без поисков трансформатора, если под руками есть ненужное зарядное устройство от ноутбука – при простой переделке мы получим компактный и легкий импульсный блок питания, способный заряжать автомобильные аккумуляторы.
Поскольку нам потребуется получить напряжение на выходе 14,1-14,3 В, ни один готовый блок питания не подойдет, однако переделка проста.
Посмотрим на участок типовой схемы, по которой собраны устройства такого рода:
В них поддержание стабилизированного напряжения осуществляет цепь из микросхемы TL431, управляющей оптопарой (на схеме не показана): как только напряжение на выходе превышает значение, которое задают резисторы R13 и R12, микросхема зажигает светодиод оптопары, сообщает ШИМ-контроллеру преобразователя сигнал на снижение скважности подаваемых на трансформатор импульсов. Сложно? На самом деле все просто смастерить своими руками.
Вскрыв зарядное устройство, находим недалеко от выходного разъема TL431 и два резистора, связанные с ножкой Ref. Удобнее настраивать верхнее плечо делителя (на схеме – резистор R13): уменьшая сопротивление, мы уменьшаем и напряжение на выходе зарядного устройства, увеличивая – поднимаем его. Если у нас ЗУ на 12 В, нам понадобится резистор с большим сопротивлением, если зарядное на 19 В – то с меньшим.
Видео: Зарядка для аккумуляторов авто. Защита от короткого замыкания и переполюсовки. Своими руками
Выпаиваем резистор и вместо него устанавливаем подстроечный, заранее настроенный по мультиметру на то же сопротивление. Затем, подключив к выходу зарядного устройства нагрузку (лампочку из фары), включаем в сеть и плавно вращаем движок подстроечника, одновременно контролируя напряжение. Как только мы получим напряжение в пределах 14,1-14,3 В, отключаем ЗУ из сети, фиксируем движок подстроечного резистора лаком (хотя бы для ногтей) и собираем корпус обратно. Это займет не больше времени, чем Вы потратили на чтение этой статьи.
Есть и более сложные схемы стабилизации, причем их уже можно встретить и в китайских блоках. Например, здесь оптопарой управляет микросхема TEA1761:
Однако принцип настройки тот же: меняется сопротивление резистора, впаянного между плюсовым выходом блока питания и 6 ножкой микросхемы.
На приведенной схеме для этого использованы два запараллеленных резистора (таким образом получено сопротивление, выходящее из стандартного ряда). Нам нужно так же впаять вместо них подстроечник и настроить выход на нужное напряжение. Вот пример одной из таких плат:
Путем прозвонки можно понять, что нас интересует на этой плате одиночный резистор R32 (обведен красным) – его нам и надо выпаивать.
В Интернете часто встречаются похожие рекомендации, как сделать самодельное зарядное устройство из компьютерного блока питания. Но учитывайте, что все они по сути – перепечатки старых статей начала двухтысячных, и подобные рекомендации к более-менее современным блокам питания неприменимы. В них уже нельзя просто поднять напряжение 12 В до нужной величины, так как контролируются и другие напряжения на выходе, а они неизбежно «уплывут» при такой настройке, и сработает защита блока питания. Можно использовать зарядные устройства ноутбуков, выдающие единственное напряжение на выходе, они гораздо удобнее для переделки.
:: Next.gr
— Страница 9
Следующая схема показывает электрическую схему зарядного устройства для солнечной батареи с ограничением тока. Эта принципиальная схема зарядного устройства для свинцово-кислотных или никель-кадмиевых аккумуляторов использует солнечную энергию для зарядки 6-вольтовой аккумуляторной батареи 4 5 Ач для различных применений. Это отличный ….
Можно с уверенностью сказать, что большинству часов Bulle потребуется обновить магнит, прежде чем они начнут нормально работать с обычного сингла 1.Ячейка 5В. Первым «настоящим» материалом магнита была кобальт-хромовая сталь в 1921 году [1]. До этого углеродистая сталь была ….
.Схема была построена на плате Vero и протестирована с использованием электролитического конденсатора большой емкости вместо батареи.

Предустановленный резистор на 500 Ом устанавливает фактическое выходное напряжение. Предустановка 47k контролирует гистерезис и устанавливает напряжение, при котором зарядное устройство….Electronic Design имеет схему интеллектуального зарядного устройства, использующего только один транзистор. Это интересно, поскольку аналогичные схемы теперь содержат простые интегральные схемы. Когда заряд аккумулятора падает ниже порогового напряжения, он автоматически заряжается ….
Вот принципиальная схема простого и понятного зарядного устройства 12 В со схемой.Эта схема может использоваться для зарядки всех типов аккумуляторных батарей 12 В, включая автомобильные и мотоциклетные …
-
..
Полезная информация о схеме USB-зарядного устройства для мобильного телефона Вы можете узнать и скачать USB-схему зарядного устройства для мобильного телефона здесь.
…..
Номинальное напряжение модуля схемы солнечного зарядного устройства определяется количеством заряжаемых элементов батареи.Из-за типичного падения напряжения на диоде Шоттки D1 от 0,3 до 0,4 В номинальное напряжение должно превышать напряжение заряда, установленное на P1 ….
Создайте талисман роботизированной команды для моей команды на работе. Моей первой скромной частью этого проекта было создание зарядного устройства для батарей робота. Я хотел зарядное устройство, которое могло бы заряжать различные аккумуляторные батареи NiMH, которые у меня есть, от 700 до 2200 мАч….
На литий-ионном элементе 3,8 В / элемент указывает на уровень заряда около 50%.
Следует отметить, что использование напряжения в качестве функции измерителя уровня топлива неточно, потому что элементы, изготовленные разными производителями, дают немного другой профиль напряжения. Это связано с …...
..
NiMH ЗАРЯДНОЕ УСТРОЙСТВО Принципиальная схема с использованием ADM66A Поиски, связанные с цепью ЗАРЯДНОГО УСТРОЙСТВА, цепью зарядного устройства nimh, цепью зарядного устройства свинцово-кислотных аккумуляторов, цепью липо-зарядного устройства, цепью автоматического зарядного устройства, простой схемой зарядного устройства, цепью зарядного устройства для литиевых аккумуляторов….
..
.
.Простая схема зарядки 7805 для зарядки таких смартфонов, как Incredible.По дизайну похож на Minty Boost ….
После выхода из строя 4-го зарядного устройства Apple iPad и нежелания тратить еще больше денег с Apple на их замену, мы решили попробовать сделать зарядные устройства с питанием от 12 В, чтобы использовать избыток фотоэлектрической энергии, который у нас теперь есть в дневное время, для зарядки iPad и других устройств. ….
Сделайте себе это простое зарядное устройство для мобильных аккумуляторов постоянного тока и заряжайте аккумулятор мобильного телефона в любое время и в любом месте, просто подключив его к источнику 12 В от аккумулятора автомобиля или мотоцикла….
.
.Конструкция и программирование Контроллер заряда батареи солнечных панелей PICAXE ….
Этот проект начался, потому что мне нужна была литий-ионная зарядная схема с большей гибкостью, чем у других схем, сделанных своими руками, но с меньшей стоимостью, чем программируемые компьютеризированные зарядные устройства.С самого начала целью было спроектировать, построить, испытать и ….
Эта схема может автоматически, быстро и правильно заряжать аккумуляторы 6В и 12В. Основным фактором успеха в работе схемы является использование трансформатора [T1] хорошего качества с очень хорошей изоляцией и устойчивостью к коротким замыканиям….
Это схема, аналогичная приведенной выше, и имеет гистограмму с 4 светодиодами, показывающую напряжение 3,6-вольтовой литий-ионной аккумуляторной батареи сотового телефона.
Опорное напряжение обеспечивается с помощью программируемого источника напряжения TL431, который установлен до 3,9 вольт ….Простой метод зарядки аккумулятора от аккумулятора с более высоким напряжением показан на схеме внизу слева.Для установки желаемого зарядного тока необходим только один резистор, который рассчитывается делением разницы в напряжениях батареи на заряд ….
Эта схема может быть полезна для определения того, правильно ли подключена нагрузка любого зарядного устройства или адаптера. Нагрузка может быть комплектом заряжаемых батарей, батареями любого другого типа или устройством с низким постоянным напряжением.Схема может ….
Почти все системы питания 24 В в грузовиках, полноприводных автомобилях, внедорожниках, лодках и т.
Д. Используют две последовательно соединенные свинцово-кислотные батареи на 12 В. Система зарядки может поддерживать только сумму напряжений отдельных батарей. Если одна батарея выйдет из строя, в этой цепи загорится светодиод…..
Это небольшой электронный переключатель, который подключает аккумулятор к оборудованию на определенное время при кратковременном нажатии кнопки. И мы также приняли во внимание уровень внешней освещенности; в темноте вы не сможете прочитать ….
Защитите дорогие аккумуляторы от повреждений при разрядке с помощью этого миниатюрного электронного выключателя.Он практически не потребляет энергии и может быть сконструирован для работы с аккумулятором в широком диапазоне напряжений. Еще в мае 2002 года мы (Silicon Chip) представили «Battery Guardian», ….
В отличие от многих устройств, это зарядное устройство непрерывно заряжается с максимальным током, постепенно снижаясь только при почти полном напряжении аккумулятора.
В этом агрегате полный ток нагрузки секции питающего трансформатора / выпрямителя составлял 4.4А. Он уменьшается до 4 А при 13,5 В, 3 А при 14,0 В, ….Большинство мобильных зарядных устройств не имеют регулирования тока / напряжения или защиты от короткого замыкания. Эти зарядные устройства обеспечивают исходное напряжение 6–12 В постоянного тока для зарядки аккумуляторной батареи. Большинство аккумуляторных блоков мобильных телефонов имеют номинальное напряжение 3,6 В, 650 мАч. Для увеличения срока службы….
Большинство имеющихся в наличии зарядных устройств для автомобильных аккумуляторов нельзя оставлять подключенными к аккумулятору на длительное время, поскольку это может привести к чрезмерной зарядке и последующему повреждению аккумулятора. Эта дополнительная цепь подключается последовательно к заряжаемой батарее и питается от .
..
Circuitsfree electronic circuit links
Зарядное устройство 12 В — переменный источник питания — Схема, представленная здесь, может заряжать свинцово-кислотную батарею 12 В емкостью от 50 до 80 Ач (даже до 100 Ач) и даже может использоваться как Регулируемая мощность 18 В постоянного тока __ Electronics Projects for You
Вход 12 В Зарядное устройство для аккумулятора 12 В — Хорошо подходит для зарядки гелевых аккумуляторов от автомобиля при работающем или неработающем двигателе.__ Дизайн Манфреда Морнхинвега
Зарядное устройство с дифференциальной температурой 12 В, 4 элемента AA. В этом проекте есть ряд улучшений по сравнению с моей схемой зарядного устройства NIC D с контролируемой температурой. Новая схема работает от 12 В постоянного тока, что позволяет использовать ее в автомобиле или от солнечной системы на 12 В. Кроме того, светодиод датчика тока проверяет, получают ли элементы зарядный ток.
Обратите внимание, что схема датчика тока __ Разработана G. Forrest Cook
12v_To_24v_Solar_Battery_Charger — Некоторое время назад я получил электронное письмо от посетителя Discover Circuits.Он хотел знать, как можно использовать одну солнечную панель на 12 В для зарядки батареи свинцово-кислотных аккумуляторов на 24 В. Он сказал, что использовал 24-вольтовую батарею для работы в аварийной системе электроснабжения на 120 В переменного тока. Используя более высокие 24 В вместо 12 В, его инвертор постоянного тока в переменный мог выдавать больше пиковой мощности для запуска таких вещей, как колодезные насосы и оконные кондиционеры. . . . Hobby Circuit Дэвида Джонсона P.E. — июль 2017 г.
Зарядное устройство для 2-элементных литий-ионных аккумуляторов — эта схема была создана для зарядки нескольких литиевых элементов (3.6 вольт каждый, емкость 1 ампер-час), установленный в переносном транзисторном радиоприемнике. Зарядное устройство работает путем подачи короткого импульса тока через последовательный резистор и последующего контроля напряжения батареи, чтобы определить, требуется ли еще один импульс.
Ток можно регулировать путем изменения последовательного резистора или регулировки входного напряжения __ Разработано Биллом Боуденом
Схема изолятора батареи 2–12 В с LTC4412 — только что анонсировал небольшой аккуратный чип (LTC4412). Он был разработан для использования вместе с внешним силовым полевым транзистором P-канала, чтобы сформировать идеальную диодную функцию с очень низким 0.Падение напряжения 05в. Микросхема контролирует напряжение на eit. . . Hobby Circuit, разработанный Дэвидом А. Джонсоном P.E. — август 2006 г.
Зарядное устройство для литий-ионных аккумуляторов с 2-элементными солнечными панелями — На этой схеме показано компактное зарядное устройство на солнечных батареях, использующее LTC3105 в качестве повышающего преобразователя и LTC4071 в качестве шунтирующего литий-ионного зарядного устройства. Двухэлементная солнечная панель мощностью 400 мВт обеспечивает входную мощность для LTC3105 для выработки тока заряда более 60 мА при полном солнечном свете.
Контроль максимальной мощности предотвращает попадание напряжения солнечной панели __ Linear Technology / Analog Devices App Note, 1 июля 2011 г.
3.Для питания литиевых элементов 3 В требуется один индуктор — 05.08.99 Идеи дизайна EDN: из-за растущей популярности литий-ионных (Li-ion) батарей и источников питания 3,3 В разработчикам портативного оборудования часто приходится создавать источник питания 3,3 В, который один литий-ионный элемент может питать __ Схема разработки Мэтта Шиндлера и Джея Сколио, Maxim Integrated Products, Саннивейл, Калифорния
4-элементный никель-кадмиевый стабилизатор / зарядное устройство для портативных компьютеров — DN54 Примечания по конструкции__ Linear Technology / Analog Devices
4_D-Cell_LED_Lantern_Modified — Однажды, делая покупки в магазине спортивных товаров, я заметил компактный светодиодный фонарь.Похоже на фонарь, который я мог переделать. Светодиоды фонаря были сгруппированы в три секции по 7 светодиодов в каждой, ориентированные под углом 120 градусов.
Светодиоды были стандартными эпоксидными типами Т 1-3 / 4. Фонарь имел трехрежимный переключатель, который выбирал между выключенным, полным и половинным режимами. В режиме половинной мощности горела только половина из 21 светодиода. На полной мощности горели все светодиоды. . . . Hobby Circuit Дэвида Джонсона P.E. — сентябрь 2017 г.
Регулятор 5 В — Прокрутите для этого — Вам нужно добавить регулятор 5 В для питания USB-устройства, и этот регулятор должен быть с низким падением напряжения, потребляющим «микро» мощность, чтобы не разряжать батарею на свой собственный.В корпусе PWP есть коммерческие стабилизаторы, такие как TPS76750Q, которые справятся с этой задачей с помощью всего лишь пары хороших керамических байпасных конденсаторов. (Существует поразительное количество подходящих вариантов регуляторов.) Но если вам нравится собирать свой гаджет из имеющихся деталей, ниже приведены несколько схем, которые будут работать. __ Контактное лицо: Чарльз Венцель из Wenzel Associates, Inc.
Солнечное зарядное устройство на 5 В — В этом проекте используется аккумулятор 1,2 В и солнечная панель от солнечного садового светильника. Эти фонари можно купить менее чем за 5 долларов.00 в большинстве магазинов по 2,00 доллара или аналогичных магазинов, где продаются предметы домашнего обихода. __ Связаться с Коллином Митчеллом
Зарядное устройство для гелевых аккумуляторов на 6 В — для этой схемы требуется стабилизированный входной каскад 10 В постоянного тока, способный обеспечить ток 2 А. Начинает цикл зарядки при 240 мА и при полной зарядке автоматически переключается в состояние плавающего заряда (постоянный заряд) 12 мА. __ Разработан Тони ван Рооном VA3AVR
Тестер аккумуляторов NMH / NiCd 6 В — я разработал эту схему для тестирования аккумуляторных батарей на 6 В в условиях постоянного тока.В соответствии с конструкцией схема прикладывает к аккумуляторной батарее нагрузку 10 А. На главном силовом транзисторе необходимо использовать радиатор. . . Схема Дэйва Джонсона P.
E. — декабрь 2004 г.
Полевое зарядное устройство 7,2 В — Это зарядное устройство было разработано мной в 1993 году, чтобы удовлетворить мою потребность. Это было у меня два R.C. модели лодок, которым требовалось по 2 аккумулятора, и мне нужно было заряжать их одновременно от автомобильного аккумулятора. Я не мог найти коммерческое подразделение для этого, поэтому придумал отличный проект, чтобы оплатить счет.Макет был выполнен на 2 прототипах, одна плоская, а другая вертикальная для отображения гистограмм. Перед ними отображается красный фильтр. __ Разработан Тони ван Рооном VA3AVR
Зарядное устройство для литий-ионных аккумуляторов на 8 солнечных элементов, версия 2 — Джим Уилбер посмотрел на мою конструкцию зарядного устройства и прислал мне несколько предложенных изменений. Он предложил использовать идеальную диодную ИС LTC4412 для отключения пути тока от солнечной батареи к батарее в темноте. Он также отметил, что версия 2.Выбранный мною регулятор 5 В от Seiko больше не производился и предлагал использовать шунтирующий источник.
. . Схема Дэвида А. Джонсона P.E. — май 2013 г.
8 Светодиодный светильник на солнечных батареях. За последние несколько лет я модифицировал множество солнечных садовых и дорожных светильников. Я покупаю некоторые устройства в магазинах товаров для дома, затем полностью их выпотрошиваю. Достаю аккумулятор, электронную плату управления, светодиод и солнечную панель. Затем я заменяю эти компоненты новыми. Увеличиваю размер солнечной панели и аккумулятора.Я использую более эффективный и яркий светодиод. . . Схема Дэвида Джонсона P.E. — сентябрь 2017 г.
Зарядное устройство Nicad 9 В — только схема __ Разработано Яном Хамером
Схема зарядного устройства 12 В с автоматическим отключением
Это ужасно неэффективная конструкция для зарядного устройства. Не рекомендую, даже если это сработало. Представь. У вас есть трансформатор 15 В переменного тока, 5 А (75 ВА), который, даже если вы можете передать 2 А через силовые резисторы (ESR. = 5 Ом при 20 Вт), падение напряжения должно быть I * R = 10 В !!!.
.Плохое соответствие максимальной мощности или эффективности. Возможно, 2А — это максимум для разряженной до 10В батареи с 21Vp от моста и 3 падениями диода. 20 Вт — это довольно плохо для трансформатора 75 ВА.
Существует множество недоразумений вокруг 555, возможно, из-за плохой документации этого приложения и внутренней работы изготовителя чипа.
Итак, чтобы упростить использование, OEM-производители показывают типичные приложения с простой блок-схемой, полностью игнорируя логику. В конце концов, это аналоговый чип, но активны ли функции SET / RESET — низкий или высокий? (низкий) Это влияет на полярность компаратора? (да) Они вам это говорят? (нет) Вы предполагали положительную или отрицательную логику для внешнего? Что происходит, когда активны R и S внутреннего FF? я.е. который доминирует над Q? TR = триггер = внутренний сброс)
В этом случае внешний сброс! неактивен высокий.
Чтобы полностью понять это, научитесь читать схемы, просто используя логику и следуя входам и выходам.
Я говорю себе, нормально или + in, а затем инвертирую «слово» после каждого выхода коллектора и сохраняю то же самое для каждого эмиттера, пока вы не дойдете до выхода. Если он инвертирован, я говорю, что это отрицательная логика или аналоговый вход -ve.
Хотя я никогда в жизни не использовал 555, например, это решение для тех, кто не разбирается в электронике, я бы предпочел сделать свой собственный.На самом деле это очень гибкий аналогово-логический чип, если вы действительно понимаете его внутреннюю работу.
Итак, как я бы объяснил, выход управляется SR Flipflop с SET, управляемым, когда «Trigger> Control» или TR> CV, где TR — регулировка потенциометра, так что когда Vbat достигает 14,3, масштабируется Pot до получаем TR> стабилитрон ~ 5.1V. Поскольку SET имеет высокий уровень и активирует катушку реле, контакты перевернуты и показаны в выключенном состоянии как NC, что означает, что Q out = 1 отключает зарядное устройство и разряжает аккумулятор от тока катушки.
В противном случае поменяйте местами TH и TR и добавьте масштабирующие R, чтобы он отключился и включился с гистерезисом.
НЕ СОБЛЮДАЙТЕ ДАННЫЙ ДИЗАЙН .. ЭТО НЕИСПРАВНО, но его можно заставить работать.
Зарядное устройство должно постоянно отключаться, иначе реле будет колебаться без батареи и гистерезиса.
(плохой дизайн)
На самом деле реле должно отключаться, когда батарея недостаточно заряжена, а VOut может легко управлять реле, поэтому транзистор не требуется.
TH = Порог с отрицательной логикой и Vcnt, равный 2 / 3Vcc, если плавающий, или равный внешнему управлению, в данном случае стабилитрон 5.6 В, которое сравнивается с TH = пороговый вход и TR = триггер, теперь сравнивается с CV / 2 = управляющим напряжением с внутренним делителем 5 кОм / 5 кОм.
Как показано, СБРОС активен при питании от сети переменного тока с КРАСНЫМ светодиодом.
SET активна, когда VBAT / 2 превышает стабилитрон ссылку.
SET приводит в движение катушку и включает ЗЕЛЕНЫЙ светодиод, который, следовательно, должен отключать зарядное устройство.

Это очень важно, ведь если сечение проводов будет слишком маленьким, то они будут нагреваться при запуске двигателя автомобиля. Для удобства провода пуско-зарядного аппарата своими руками можете сделать съемными.
…
Следует отметить, что использование напряжения в качестве функции измерителя уровня топлива неточно, потому что элементы, изготовленные разными производителями, дают немного другой профиль напряжения. Это связано с ….
.
.
В этом агрегате полный ток нагрузки секции питающего трансформатора / выпрямителя составлял 4.4А. Он уменьшается до 4 А при 13,5 В, 3 А при 14,0 В, ….
..