Зарядное устройство для автомобильных аккумуляторов своими руками: схемы изготовления разных устройств
Наверное, каждый автолюбитель сталкивался с проблемой разряженного аккумулятора. Иногда аккумулятор разряжается в самых неожиданных ситуациях, например, когда водитель собирается на работу и торопится, чтобы не опоздать. В такие моменты разряженный аккумулятор может привести к не самым приятным последствиям.
Для того чтобы можно было избегать подобных ситуаций, многие автолюбители прибегают к помощи специальных устройств, которые позволяются зарядить автомобильный аккумулятор. Такие зарядные устройства можно с лёгкостью приобрести в специальных магазинах или на рынках. Ассортимент широкий, цены разные.
Но многие автолюбители хоть раз задумывались об изготовлении зарядного устройства для своих аккумуляторов своими руками. А такая возможность действительно есть. По сути, каждый пользователь может собрать такое устройство своими собственными силами, потратившись разве что на компоненты всего прибора. К тому же, используя все нужные для этого схемы и инструкции, любой автолюбитель может изготовить зарядное устройство для аккумулятора своего автомобиля своими руками, особенно если у него уже есть определённый опыт работы с электротехникой.
Простое зарядное устройство на микросхеме LM317
Для начала можно представить вариант создания зарядного устройства на микросхеме LM137, представляющей из себя линейный стабилизатор напряжениям, способный регулировать выходное напряжения. Этот вариант может называться одним из самых простых, так как само устройство такой самодельной зарядки не является сложным, что позволяет пользователю изготовить его без особых проблем.
В этом варианте устройства будут задействованы целых два стабилизатора. Делается это для того, чтобы один из этих двух стабилизаторов был подключён по схеме стабилизатора тока, в то время как на втором должен быть собран пороговый узел.
Схема
Выше представлена схема такого зарядного устройства. На ней можно заметить, что резисторы R2 и R3, с помощью которых можно выставить необходимое пользователю напряжение на выходе, заменены тут на переменный резистор. Это делается для более удобной подстройки. Заряд аккумулятора будет завершён именно в тот момент, когда напряжение на самом аккумуляторе будет равно напряжения заряда устройства.
Максимально допустимое значение заряда тока равняется 1,5 Ампер. Несмотря на кажущуюся слабость, этого значения зарядного устройства хватит для зарядки аккумуляторов. Получившимся устройством можно будет заряжать бесперебойники, аккумуляторы для мотоциклов и автомобилей. В случае последних, процесс зарядки будет весьма продолжительным, но нужно признать, что вариант такого самодельного зарядного устройства — очень даже рабочий и может, несомненно, пригодиться.
В том случае, если ток с зарядного устройства будет более 500 мА, то микросхему рекомендуется устанавливать на теплоотвод.
Мощное зарядное устройство для аккумуляторов
Выше был указан очень простой вариант самодельного зарядного устройства для автомобильного аккумулятора, слабого, но допустимого. Сейчас будет представлен вариант одного из самых мощных устройств, которое можно сделать своими руками. Ток такого устройства будет равен до 50 Ампер, а выходная мощность — 350-600 ватт в среднем.
Схема
Схема такого устройства весьма проста. За основу берётся всем известная IR253, которая будет выполнять функции задающего генератора. Она будет управлять двумя силовыми ключами. Рекомендуется задействовать мощные N-канальные полевые высоковольтные транзисторы.
Как можно заметить, схема блока являет собой полумост. Сетевое напряжение поступает на выпрямитель через сетевой фильтр. Для ограничения пускового тока используется термистор, имеющий расчётный ток 5 Ампер и сопротивление 5 Ом. Плёночные конденсаторы и дроссель выполняют роль сетевого фильтра для сглаживания помех и сетевых пульсаций.
В качестве мостового выпрямителя можно взять уже готовый мост, но в то же время можно собрать его из четырёх отдельных диодов. В обоих указанных случаях мост должен быть рассчитан на ток 6-10 и напряжение 600-1000 Вольт (рекомендуемые значения). Для этого очень удобно будет использовать готовые сборки диодов, которые уже имеются в блоках питания компьютеров.
Электролиты полумоста имеют эффективную ёмкость 330-470 мкФ и рабочее напряжение, составляющее 200-250 Вольт. В случае если мощность блока будет выше, чем допустимые значения, то следует увеличить ёмкость вышеуказанных конденсаторов, которые, кстати, также можно обнаружить в блоках питания персональных компьютеров. Там же можно найти и готовый трансформатор, который не будет нуждаться в перемотке.
Силовые транзисторы могут быть установлены либо на общий теплоотвод, либо на отдельные. Кстати, в том случае, если пользователь решит подключить силовые транзисторы на теплоотвод общий, то придётся предварительно изолировать его ключи, для того чтобы избежать вероятность возникновения короткого замыкания.
Во время сборки микросхему рекомендуется устанавливать на специальную платформу. Это делается для лёгкой замены микросхем в том случае, если она неожиданно выйдет из строя. На устройство не будут оказывать влияние перепады напряжения в сети, что гарантирует его стабильную работу без каких-либо сбоев и шумов.
Следует запомнить тот момент, что в холостом режиме транзисторы должны быть холодными, даже ледяными. В противном случае это может означать ошибку в монтаже или какой-то компонент сборки не работает.
В качестве диодного выпрямителя на выходе прибора рекомендуется задействовать быстрые, импульсные или ультрабыстрые диоды с большим током (это 30 Ампер), также можно использовать диодные сборки шоттки, работающие на большой мощности. В случае этого устройства лучше не применять обычные выпрямители на 50 Гц, так как на выходе схемы имеется напряжение высокой частоты.
- Внимание нужно заострить на том, что данный блок не оснащён защитой от возможных коротких замыканий, поэтому не следует замыкать провода на выходе, так как в противном случае схема может дать сбой и выйти из строя.
Вся схема довольно компактна и легка, что может обрадовать не самых опытных пользователей, не имеющих определённых навыков и большого опыта в этом деле. Имеющая схема сможет помочь в этом деле.
Импульсное зарядное устройство для аккумуляторов
Можно рассмотреть вариант с изготовлением импульсного зарядного устройства. Принцип создания такого устройства заключается в том, что следует просто заменить трансформаторный блок питания на импульсный. Это довольно компактное и лёгкое зарядное устройство, которое будет подробно рассмотрено ниже. Импульсный источник питания изготавливается посредством применения
Эта схема отличается от других своих аналогов тем, что в данном случае вместо двух конденсаторов, которые подключены со средней точкой, после диодного моста применяется всего один электролит.
Схема
Этот вариант зарядного устройства рассчитан на сравнительно небольшую мощность, что в принципе можно исправить, если заменить некоторые компоненты на более мощные. В результате можно создать более мощное устройство.
В данной схеме могут быть использованы ключи серии 8N50. Эти ключи оснащены изолированным корпусом, так что в случае применения общего теплоотвода, можно не беспокоиться о слюдяных прокладках, так как их можно вообще не использовать.
Диодные мосты, опять же, можно взять от блоков питания от обычных персональных компьютеров, а можно собрать его их четверых выпрямительных диодов.
После можно упомянуть цепочку питания микросхемы. Питание можно взять с переменки, резистор для гашения тока на 18 кОм
. После резистора находится простой выпрямитель на одном-единственном диоде и питание поступает сразу на микросхему.На питании также стоит электролит с параллельно подключённым керамическим или плёночным конденсатором, что делается для наилучшего сглаживания помех и пульсаций.
- Кстати, и силовой трансформатор можно взять также из компьютерного блока питания. Он как раз превосходно подходит для таких целей, так как обеспечивает приличный ток на выходе и обеспечивает сразу несколько выходных напряжений.
Выходные выпрямительные диоды обязательно должны быть импульсными, так как обычные не смогут работать из-за повышенной частоты. Сетевой фильтр можно и не ставить, хотя пару ёмкостей и дроссель, представляющих собой фильтр, желательны к установке. Для снижения бросков на входе до фильтра можно использовать термистор Ом на 5, легко вытащить из компьютерного блока питания.
Это довольно несложная схема, которая может быть выполнена даже пользователем, не обладающим опытом. К тому же при наличии необходимых схем и советов к созданию такого устройства, можно справиться без особых проблем.
Самодельное импульсное зарядное устройство для автомобильного аккумулятора
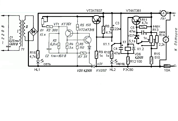
Недавно под заказ попросили сделать высоковольтный генератор. Сейчас некоторые спросят себя — какое отношение имеет высоковольтный генератор к зарядному устройству? Должен заметить, что один из самых простых импульсных зарядников можно построить на базе приведенной схемы и в качестве наглядной демонстрации я решил собрать
инвертор на макете и изучить все основные достоинства и недостатки данного инвертора.
Автоэлектрика. Мощное импульсное зарядное устройство для АКБ.
Ранее, я уже выкладывал статью про зарядное устройство на основе полумостового инвертора на драйвере IR2153, в этой статье тот же драйвер, только чуть иная схематика, без использования емкостей полумоста, так, как с ними было много вопросов и многие просили схему без конденсаторов.
Но без конденсаторов и тут не обошлось, он нужен для сглаживания помех и бросков после сетевого выпрямителя, емкость я подобрал 220 мкФ, но можно и меньше — от 47 мкФ, напряжение 450 Вольт в моем случае, но можно ограничиться 330-400 Вольт.
Диодный мост можно собрать из любых выпрямительных диодов с током не менее 2А (желательно в районе 4-6А и более) и с обратным напряжением не менее 400 Вольт, в моем случае был использован готовый диодный мост из компьютерного блока питания, обратное напряжение 600 Вольт при токе 6 Ампер — то, что надо!
Напомню, что это самый простой вариант подключения микросхемы и самый простой ИБП от сети 220 Вольт, который может вообще существовать, если хотите долговечное зарядное устройство, то схему придется доработать.
Для обеспечения нужных параметров питания микросхемы использован резистор 45-55кОм с мощностью 2 ватт, если таковых нет, то можно подключить последовательно 2-3 резисторов, конечное сопротивление которых, будет в пределе указанного.
Диод от 1-ой к 8-ой ножке микросхемы должен быть с током не менее 1 А и с обратным напряжением не ниже 300 Вольт, в моем случае был использован быстрый диод на 1000 Вольт 3 Ампер, но он не критичен, можно использовать диоды HER107, HER207, HER307, FR207 (на крайняк), UF4007 и т.п.
Полевые транзисторы нужны высоковольтные, типа IRF840 или IRF740. Трансформатор был взят готовый, от компьютерного блока питания. На входе питания стоят два пленочных конденсатора до и после дросселя, дроссель взят готовый, он имеет две одинаковые обмотки (независимые друг от друга) каждая по 15 витков провода 0,7мм.
Термистор, предохранитель, резистор на входе — тут только для защиты схемы от резких бросков напряжения, не советую их убрать, но схема и без них прекрасно работает. Выпрямляется выходное напряжение мощным сдвоенным диодом, который тоже можно найти в компьютерном блоке питания.
На выходах трансформатора образуется разное напряжение (3,3/5/12Вольт).
Шину 12 Вольт найти очень легко, обычно это два вывода с одного края, нужную обмотку найти легко, если использовать галогенную лампу на 12 Вольт, судя по свечению можно сделать вывод о напряжении.
Готовый блок можно дополнить регулятором мощности и защитой от перегруза и короткого замыкания и получить полноценное зарядное устройство для автомобильного аккумулятора, напомню, что ток с шины 12 Вольт доходит до 8-12 Ампер, зависит от конкретного типа трансформатора.
ВНИМАНИЕ! Данный блок питания не имеет встроенную защиту от короткого замыкания и перегруза на выходе, поэтому при замыкании выходных проводов блок скорее всего выйдет из строя, во избежания дымовых эффектов очень советую ознакомиться с материалом http://xn—-7sbbil6bsrpx.xn--p1ai/blok-zashhity-zaryadnyx-ustrojstv.html, неплохо бы и регулировку напряжения блока, тема про регулятор мощности описана тут http://xn—-7sbbil6bsrpx.xn--p1ai/prostoj-regulyator-moshhnosti-dlya-zaryadnogo-ustrojstva.html
Всего доброго и до новых встреч на страницах сайта.
Разделы сайта
DirectAdvert NEWS
Друзья сайта
Статистика
Импульсное ЗУ для автомобильных аккумуляторов с током до 7 Ампер.
Импульсное зарядное устройство_схема_описание
Для радиолюбителей, отдающих предпочтение импульсной технике, предлагаем ознакомиться с принципиальной схемой малогабаритного зарядного устройства, способного заряжать аккумуляторы током до 7 Ампер, при этом ток потребления устройством от сети 220 Вольт не превышает 2 Ампер, и остается работоспособным при снижении питающего напряжения примерно до 170 Вольт.
Принципиальная схема зарядного устройства изображена на следующем рисунке:
Установив необходимый ток заряда, данным устройством можно заряжать не только автомобильные, но и другие аккумуляторы, например, блоков бесперебойного питания, аккумуляторы электроинструмента, и т.д. Зарядный ток контролируется с помощью встроенного амперметра, в роли которого можно использовать стрелочный индикатор от магнитофона с соответствующим шунтом, и шкалой, отградуированной в амперах.
Вернемся к принципиальной схеме. Входная часть – высоковольтная. На входе стоит выпрямитель D1, рассчитанный на ток до 10 Ампер, и пара сглаживающих емкостей С1 и С2. Выпрямленное напряжение получается порядка 290 Вольт. На транзисторах Т1 и Т2 собран блокинг-генератор, на выходе которого стоит импульсный трансформатор. Обмотка III является нагрузкой генератора, обмотки II и IV обеспечивают поочередное открывание транзисторов генератора, частота которого лежит в пределах 25…30 кГц. Диоды D2 и D3 обеспечивают защиту транзисторных ключей от пробоя обратным напряжением, это связано с индуктивными выбросами, которые могут возникать в импульсном трансформаторе. R2 и R3 стоят как ограничители тока, протекающего через ключи, а резисторы R4 и R5 – ограничители токов баз Т1 и Т2 соответственно.
Далее по схеме идет низковольтная часть. С обмоток импульсного трансформатора V и VI
Переменное напряжение поступает на выпрямитель D4, фильтруется емкостью С4 и поступает на ШИМ-регулятор (транзисторы Т3 и Т4). Переменный резистор изменяет скважность импульсов, которыми управляется полевой транзистор Т5. От номиналов емкостей С6 и С7 зависит частота генерации широтно-импульсного модулятора, она должна лежать в диапазоне 5…7 кГц.
Лампа HL1 – визуальный контроль работы зарядного устройства.
На низковольтном выпрямителе получается порядка 18 Вольт, поэтому последовательно с вентилятором, рассчитанным на напряжение 12 Вольт, включен резистор номиналом 10 Ом.
Чуть не забыли написать про кнопку S1. С ее помощью производится запуск генератора, и, соответственно пуск зарядного устройства в работу. Эта кнопка не фиксированная, запуск осуществляется коротким нажатием, то есть импульсом. Если на выходе будет короткое замыкание, генерация сорвется, и блокинг-генератор прекратит работу. После устранения КЗ пусковая кнопка нажимается заново.
Основой для намотки служит ферритовое кольцо, наружный диаметр которого 30 мм. Параметры намотки следующие:
● Обмотка III – 140 витков, провод ПЭЛ-0,31 мм, мотается первой, далее слой фторопластовой ленты.
● Обмотки I, II, IV – по 2 витка каждая, можно использовать жилы от телефонного кабеля.
● Обмотки V, VI – по 18 витков каждая, диаметр провода 3,6 мм. Для удобства в намотке скрутите жгут из 20-ти жил провода диаметром 0,18 мм, намотать будет гораздо легче. Для скручивания жгута используйте шуруповерт.
В результате должно получиться примерно так:
Импульсный трансформатор для зарядного устройства
Ключевые транзисторы Т1 и Т2 – биполярные, типа MJE13007, устанавливаются на небольшие радиаторы. Можно заменить на EN13007, EN13009.
Транзисторы Т3 и Т4 – биполярные, 2SC1815. Можно заменить на КТ315.
Транзистор T5 – полевой, типа N302AP, тоже можно установить на небольшой радиатор.
Диодный мост D1 – KBP208G, или аналогичный на ток 10 Ампер.
Диоды D2 и D3 – 1N4007, можно заменить на отечественные КД226Д.
Резисторы R1, R4, R5, R7, R8, R9, R10, R11, R12 – типа МЛТ-0,25.
Резисторы R2, R3, R6 – типа МЛТ-0,5.
Конденсаторы С1 и С2 – 33 мкФ, на напряжение не ниже 250 Вольт.
Конденсатор С3 – 2200 пФ на 400 Вольт.
Ниже на снимках показан внешний вид печатной платы:
Печатная плата зарядного устройства
Печатная плата зарядного устройства_сторона элементов
. Печатную плату в формате LAY и принципиальную схему можно скачать одним файлом по прямой ссылке с нашего сайта. Размер файла архива – 0,045 Mb.
Далее на снимках показана собранная печатная плата (вид со стороны элементов, и вид со стороны дорожек):
Импульсное зарядное устройство в сборе
. Будьте аккуратны при отладке зарядного устройства, помните, что входные цепи находятся под напряжением питающей сети, ведь правила электробезопасности еще никто не отменял.
Порой аккумулятор в автомобиле разряжается очень быстро. В итоге приходится использовать различные приборы для того, чтобы завести машину. На сегодняшний день большой популярностью пользуются именно импульсные зарядные устройства.
Основными их производителями принято считать компании «Сонар» и «Бош».
Однако некоторые люди не могут себе позволить купить указанные приборы, поскольку они дорого стоят. В такой ситуации можно попробовать самостоятельно собрать модель. Для того чтобы разобраться в импульсных зарядках, необходимо взглянуть на стандартную схему устройства.
Схема обычной зарядной модели
Схемы импульсных зарядных устройств для автомобильных аккумуляторов включают в себя трансформатор с магнитопроводом, а также транзисторы. Для настройки напряжения используются регуляторы, которые подсоединены к модуляторам. Также схема импульсного зарядного устройства включает в себя специальные триггеры. Основной их задачей является повышение стабильности напряжения. Для подключения прибора на зарядке имеются зажимы. Непосредственно само электричество подается через кабель.
Устройство на 6 В: схема и инструкция
Сделать на 6 В импульсное зарядное устройство своими руками довольно просто. С этой целью для трансформатора сооружается небольшая платформа. Также необходимо заранее заготовить изоляторы. Непосредственно трансформатор часто применяют силового типа. Проводимость тока у него в среднем равняется 6 мк. Еще важно отметить, что система способна справляться с повышенным отрицательным сопротивлением. Осцилляторы используются импульсного типа.
Для нормальной работы прибора также потребуется линейный тетрод. Подбирать его следует с обкладкой. Некоторые эксперты настоятельно советуют использовать фильтры. Таким образом, можно стабилизировать напряжение, когда перегрузки в сети превышают отметку в 20 В. По эксплуатации инструкция импульсного зарядного устройства очень простая. Для подключения устройства потребуются зажимы. При этом вилку следует воткнуть в розетку.
Как сделать зарядное на 10 В?
Схемы импульсных зарядных устройств для автомобильных аккумуляторов включают в себя понижающие трансформаторы. Начинать сборку модели следует с поиска качественного трансформатора.
В данном случае потребуется мощный магнитопровод. Еще в схемы импульсных зарядных устройств для аккумуляторов входят изоляторы. Многие эксперты устанавливают регуляторы с модуляторами. Таким образом, показатель входного напряжения можно уменьшать или увеличивать. В данном случае многое зависит от мощности автомобильного аккумулятора.
Непосредственно тетроды применяются только с обкладками. Резисторы используются расширительного типа. У некоторых модификаций встречаются триггеры. Данные элементы позволяют справляться с коротковолновыми помехами, которые возникают в сети с переменным током при резком повышении уровня тактовой частоты.
Отзывы о моделях на 12 В
Импульсные зарядные устройства для аккумуляторов на 12 В в наше время пользуются большим спросом. Если верить отзывам экспертов, то для сборки модели используются понижающие трансформаторы. Осциллятор в данном случае потребуется с высокой проводимостью тока. Также важно отметить, что для моделей подходят только подстроечные триггеры.
Тетроды, в свою очередь, используются линейного типа. Параметр допустимой перегрузки в устройствах не превышает 15 Вт. Показатель номинального ток составляет в среднем 4 А. Магнитопроводы у моделей устанавливаются за трансформаторами. Специально для них необходимо подобрать качественные изоляторы. Для подключения зарядного прибора понадобятся зажимы. Если верить экспертам, то следует учесть, что самостоятельно их изготовить будет достаточно сложно.
Однофазные модификации
Сделать однофазное импульсное зарядное устройство своими руками можно на базе понижающего трансформатора. Для их сборки также используются регуляторы. Модуляторы в данном случае подойдут только коммутируемого типа. Непосредственно триггеры устанавливаются с изоляторами. Некоторые эксперты рекомендуют также использовать резиновые подкладки.
Тетроды подбираются с высокой пропускной способностью. Регуляторы устанавливаются над модулятором. Резисторов в данном случае потребуется три.
Номинальное напряжение они обязаны выдерживать на отметке в 10 В. Для подключения приора понадобятся металлические фиксаторы.
Двухфазные устройства
Двухфазное автоматическое импульсное зарядное устройство собирается довольно просто. Однако в этой ситуации не обойтись без силового трансформатора. Также для сборки используются только расширительные резисторы. Показатель входного напряжения в сети, как правило, не превышает 12 В. Тиристоры для моделей используются с изоляторами. Непосредственно модулятор устанавливается на подкладку. Регулятор в данном случае подойдет поворотного типа. Для преодоления помех применяются магнитопроводы. Подключаются устройства данного типа через провод. От сети 220 В они работать тоже могут. Для подсоединения к аккумуляторам необходимы зажимы.
Отзывы о трехфазной модификации
Трехфазное импульсное зарядное устройство отзывы от экспертов имеет хорошие. Преимущество моделей заключается в том, что они способны выдерживать больше перегрузки. Магнитопроводы в данном случае устанавливаются с проводимостью на уровне 6 мк. Для стабилизации выходного напряжения применяются линейные резисторы. В некоторых случаях устанавливаются и кодовые аналоги. Однако срок службы у них не большой.
Также важно отметить, что предельное напряжение в устройствах следует регулировать при помощи модуляторов. Устанавливаются они сразу за трансформаторами. Для преодоления магнитных помех применяются подстроечные триггеры. Многие эксперты для сборки зарядных устройств рекомендуют устанавливать фильтры. Указанные элементы помогут значительно уменьшить параметр отрицательного сопротивления в цепи.
Применение импульсного трансформатора РР20
Автомобильные зарядные устройства (импульсные) с данными трансформаторами встречаются часто. В первую очередь следует отметить, что показатель номинального напряжения у них не превышает 10 В. Параметр рабочего тока равняется в среднем 3 А. Осцилляторы для сборки устройства часто используются с не большой проводимостью.
Магнитопроводы в данном случае устанавливаются на подкладках. Расширительные резисторы используются часто. Для регулировки номинального напряжения стандартно применяют модуляторы. У некоторых модификаций используются триггерные блоки. Для нормальной работы системы также не обойтись без линейных тетродов. Зажимы для прибора целесообразнее покупать отдельно. Сделать их самостоятельно очень сложно.
Использование трансформаторов РР22
Зарядные устройства (импульсные) с этими трансформаторами являются довольно распространенными. Для того чтобы самостоятельно собрать модификацию, потребуется найти качественный осциллятор. Также трансформатор будет работать только с магнитопроводом на 3 мк. В данном случае больше всего подходят резисторы расширительного типа. Однако в первую очередь важно заняться установкой регулятора. С этой целью нужно использовать коммутируемый модулятор, который устанавливается на подкладке.
Далее важно заняться полупроводниковым транзистором. Для того чтобы избежать коротких замыканий, многие эксперты рекомендуют использовать стабилизаторы. На рынке представлено множество однополюсных модификаций. В данном случае номинальное напряжение будет находиться в районе 5 В. Показатель рабочего тока составляет примерно 4 А.
Зарядное оборудование с трансформатором РР30
Для того чтобы собрать зарядные устройства (импульсные) с указанными трансформаторами, потребуется мощный магнитопровод. При этом осциллятор целесообразнее применять на 2 мк. Параметр отрицательного сопротивления в цепи обязан быть выше 3 Ом. Устанавливается магнитопровод рядом с трансформатором. Для подсоединения модулятора потребуется два контакта. Также важно отметить, что регуляторы целесообразнее использовать поворотного типа.
Многие эксперты рекомендуют резисторы устанавливать на обкладке. Все это позволит значительно сократить случаи коротких замыканий. Для стабилизации напряжения стандартно применяются фильтры. Триггерные блоки с данными трансфокаторами чаще всего используются подстроечного типа.
Однако в наше время их найти сложно. Чаще всего попадаются именно оперативные аналоги. Номинальное напряжение в цепи они способны выдерживать в 15 В.
Применение разделительных трансформаторов
Разделительные трансформаторы очень редко встречаются. Основная их проблема кроется в малой проводимости тока. Также важно отметить, что они способны работать только на кодовых резисторах, которые дорого стоят в магазине. Однако преимущества у моделей есть. В первую очередь это касается повышенного номинального напряжения в цепи. Таким образом, зарядка автомобильного аккумулятора много времени не отнимет.
Также нужно отметить, что эти трансформаторы являются компактными, и в машине не займут много места. Тиристоры в данном случае применяются лишь волнового типа. Устанавливаются они чаще всего на обкладках. Для припайки модулятора применяется изолятор. Транзисторы многие эксперты настоятельно рекомендуют использовать полупроводникового типа. В магазине они представлены с различной проводимостью. В итоге параметр отрицательного сопротивления в цепи не должен превышать 8 Ом. Для подсоединения прибора к автомобильным аккумуляторам используются зажимы.
Модель с трансформатором КУ2
Трансформаторы данной серии имеют большие габариты и способны работать лишь с магнитопроводами на 4 мк. Все это говорит о том, что для нормальной эксплуатации прибора потребуются триггеры. При помощи данных устройств получится стабилизировать выходное напряжение. Также возле трансформаторов потребуется установить два фильтра. Некоторые эксперты настоятельно рекомендуют использовать стабилитроны. Однако данные устройства способны работать только при не больших перегрузках в сети.
Резисторы в данном случае можно смело применять расширительного типа. Для регулировки выходного напряжения используются коммутируемые модуляторы. Непосредственно регуляторы устанавливать следует через дроссель. Если верить отзывам экспертов, то трансформатор для безопасного использования следует располагать на подкладке.
В данном случае потребуются два изолятора. Транзистора чаще всего применяются полупроводникового типа.
Зарядное оборудование с трансформатором КУ5
Зарядные устройства (импульсные) с указанными трансформаторами не пользуются большим спросом. В первую очередь это вызвано низким выходным напряжением. Таким образом, зарядка автомобильного аккумулятора занимает много времени. Однако если использовать мощный осциллятор, то ситуацию можно немного поправить. Также многие эксперты рекомендуют устанавливать расширительные резисторы.
В данном случае модулятор подойдет только коммутируемого типа. У некоторых моделей встречаются однополюсные стабилитроны. Однако в этой ситуации трансформатор может не выдержать чрезмерной нагрузки. Триггер часто применятся подстроечного типа. Для борьбы с коротковолновыми помехами не обойтись без фильтров. Чтобы подсоединить устройство к автомобильному аккумулятору используют зажимы.
Модель со сдвоенным дросселем
Зарядные устройства (импульсные) с двоенными дросселями позволяют использовать более двух модуляторов. Таким образом, можно устанавливать цифровые регуляторы напряжения. В данном случае трансформаторы чаще всего подбираются понижающего типа. Непосредственно осцилляторы используют на 3 мк. Резисторы многие эксперты рекомендуют устанавливать расширительного типа. В свою очередь кодовые аналоги не смогут долго прослужить. Тиристорные блоки применяются как волнового, так и оперативного типа.
Подведение итогов
Учитывая все вышесказанное, следует отметить, что наиболее востребованными считают трехфазные модификации. Для того чтобы их собрать, необходимо уметь пользоваться паяльной лампой. Детали для устройства нужно приобретать в специализированных магазинах. Также следует помнить о технике безопасности при подключении прибора к сети.
Зарядное устройство импульсное для автомобильного аккумулятора своими руками: схема ЗУ для АКБ
Автор: Виктор
Разряд аккумуляторной батареи — это довольно распространенная проблема, с которой сталкиваются многие наши соотечественники.
Для восстановления работоспособности АКБ ее необходимо зарядить, для этой цели в продаже можно найти множество видов зарядных приборов. Из каких элементов состоит зарядное устройство импульсное для автомобильного аккумулятора и как его соорудить своими руками — подробнее об этом читайте ниже.
Содержание
Открытьполное содержание
[ Скрыть]
Характеристика прибора
Приборы для зарядки аккумулятора могут быть трансформаторными либо импульсными. Первые сегодня практически неактуальны из-за их больших размеров и веса, а также недостатков, соответственно, востребованность импульсных ЗУ для АКБ только растет.
Устройство и принцип работы
Предназначение такого прибора заключается в восстановлении заряда батареи.
Устройство девайса следующее:
- трансформаторный импульсный механизм;
- выпрямительный узел;
- стабилизатор;
- устройства индикации заряда;
- управляющий модуль, осуществляющий контроль за работой ЗУ.
ИЗУ для автомобильной АКБ от производителя BOSCH
Если вы сравните импульсное зарядное устройство с трансформаторным, то увидите, что все компоненты, которые входят в состав первого, значительно меньше по размерам и весу. Именно поэтому приборы такого типа получили популярность среди соотечественников, тем более, что их вполне можно соорудить в домашних условиях.
Если говорить о принципе действия, то непосредственно сам процесс заряда может осуществляться:
- напряжением постоянным током;
- напряжением с неизменными параметрами;
- еще один способ — комбинированный.
Наиболее оптимальным, а также правильным с точки зрения теории является второй вариант, поскольку именно он позволяет полностью контролировать процесс заряда. В том случае, если вы планируете добиться максимального уровня заряда, в ходе процесса также следует учитывать и значение разряда аккумулятора. Метод постоянного тока — не самый лучший способ, поскольку в данном случае речь идет о быстром процессе заряда.
При таком напряжении через пластины батареи проходит высокий ток, в результате чего есть вероятность разрушения пластин АКБ. А это, в свою очередь, приведет к ее неработоспособности, ведь восстановить пластины не получится (автор видео — канал deonich tex).
Что касается последнего способа — комбинированного, то он считается одним из самых щадящих для конструкции аккумулятора. В данном случае через батарею в первую очередь проходит постоянный ток, который впоследствии меняется на переменный, когда батарея будет практически заряжена. После этого ток постепенно снижается, его значение уменьшается почти до нуля, что способствует стабилизации напряжения в целом. По утверждению многих электриков, этот вариант дает возможность если не предотвратить, то как минимуму снизить вероятность выкипания раствора электролита в банках батареи. Соответственно, это способствует и предотвращению возможности выделения газов.
Особенности подбора оборудования
Есть несколько особенностей подбора девайса:
- Во-первых, большинство наших соотечественников при покупке рассчитывают на то, что зарядный прибор при необходимости сможет восстановить работоспособность полностью севшего аккумулятора. Несмотря на то, то импульсное зарядное устройство — это довольно технологичный прибор, не факт, что оно сможет выполнить эту функцию. Покупая девайс в магазине, обязательно нужно уточнить, сможет ли ЗУ справиться с задачей восстановления полностью разряженной батареи.
- Во-вторых, необходимо учитывать значение максимального тока, который будет проходит через аккумуляторную батарею во время зарядки. Здесь же необходимо брать во внимание и уровень напряжения, с которым будет осуществляться зарядка АКБ. Покупая импульсное зарядное устройство, желательно, чтобы прибор имел функцию автоматического отключения либо поддержки, она будет активироваться в том случае, когда АКБ зарядится (автор видеообзора импульсной зарядки — канал Oops of ZikValera).

Советы по эксплуатации
Используя зарядные приборы для аккумуляторов автомобилей, необходимо руководствоваться элементарными правилами эксплуатации.
Для начала нужно запомнить, что при использовании ЗУ важно соблюдать последовательность действий:
- Сначала АКБ извлекается из авто.
- Затем проверяется состояние батареи — внешний вид, корпус, при необходимости очищаются клеммы.
- Затем выкручиваются пробки банок батареи, если нужно, уровень электролита в банках восполняется путем добавления в систему дистиллированной воды.
- После этого к клеммам АКБ покдлючаются щупы зарядного прибора с соблюдением полярности.
- И только после этого ЗУ включается в бытовую сеть.
При выставлении настроек ЗУ нужно также учитывать такие моменты:
- Значение силы тока — этот параметр можно отрегулировать, чтобы сделать это, следует учесть, насколько АКБ разряжена. Если уровень разряда составляет всего 25%, то при включении прибора значение силы тока может увеличиться.
- Напряжение. В процессе заряда значение напряжения должно быть не выше 14.4 В, в противном случае это может отразиться на работе автоаккумулятора в дальнейшем.
- Время, на протяжении которого батарея должна заряжаться. Практически все современные ЗУ оснащаются дисплеями, а также световыми индикаторами, по которым можно определить степень заряда устройства. Если же индикаторы отсутствуют, то вычислить время зарядки можно с помощью значения тока. Если вы заметили, что на протяжении 2 часов сила тока остается на одном уровне, это может сказать о том, что АКБ полностью зарядилась.
Заряжать аккумулятор больше суток нельзя, поскольку это приведет к выкипанию раствора электролита в банках. А это, в свою очередь, может стать причиной замыкания на пластинах.
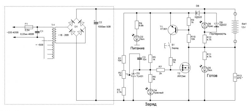
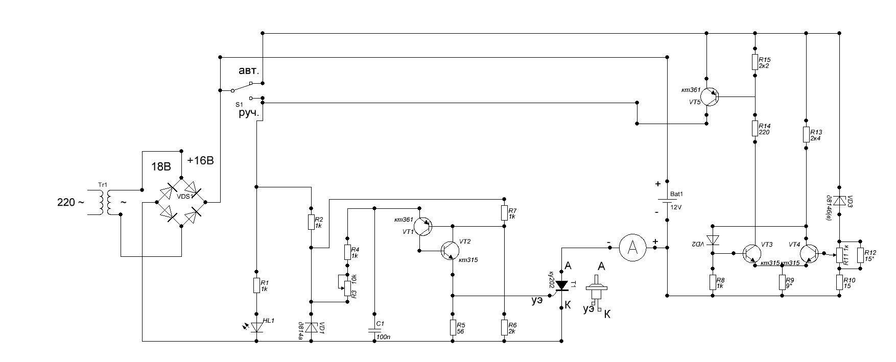
Инструкция по изготовлению импульсного ЗУ своими руками
Простая схема для изготовления импульсной зарядки
Сделать ЗУ для автоаккумуляторов можно в домашних условиях, рассмотрим процесс изготовления девайса со схемой IR2153.
В этой схеме нет двух конденсаторных элементов, подключенных к средней точке, вместо них устанавливается электролит. По этой схеме можно изготовить девайс, который изначально рассчитан на невысокую мощность, но если вы хотите получить более мощное ЗУ, то можете немного изменить схему, добавив в нее мощные компоненты.
- Схема импульсного зарядного устройства подразумевает использование ключей 8N50, которые оснащаются защитным корпусом. Также вам потребуются и диодные мосты, их не обязательно покупать в магазине, можно взять со старого БП компьютера. Если у вас нет возможности достать такие диоды, то в принципе, мост можно сделать из выпрямительных диодных элементов, потребуется четыре штуки.
- Не менее важным этапом является обустройство цепи питания, для реализации вам понадобится резисторный элемент для гашения тока, наиболее оптимальным вариантом будет резистор на 18 кОм. За резисторным компонентом устанавливается выпрямитель, который монтируется на диоде. В данном случае питание от бытовой сети будет передаваться на плату, это нам подходит. На самом питании нужно будет установить электролит, а его также надо будет соединить с конденсаторным элементом — можно использовать керамическое устройство или пленочное. Конденсатор в обязательном порядке нужно добавить в схему, поскольку это позволит максимально сгладить возможные помехи в работе ЗУ.
- Трансформаторный узел можно взять из старого компьютерного БП, важно убедиться в том, что он рабочий. Устройства, которые ставятся в блоки питания, оптимально подходят для изготовления ЗУ, так как они выдают хороший ток на выходе. Диодные элементы трансформатора должны быть в любом случае импульсными, так как обычные детали будут не в состоянии работать в условиях высокой частоты.
- Что касается фильтрующего элемента, то его использование не является обязательным, но все же добавить фильтр можно. Также в схему можно добавить термистор на 5 Ом и установить его перед фильтром, это позволит добиться максимального снижения помех.
К слову, термистор также можно демонтировать из компьютерного БП. - Не забудьте установить и электролитический конденсаторный компонент, при его выборе необходимо руководствоваться соотношением 1 Вт — 1 мкФ (автор видео о пошаговом изготовлении ЗУ — канал Паяльник TV).
На первый взгляд эта схема может показаться достаточно сложной, но в целом в ее реализации нет ничего сложного. Если вы все сделаете правильно и учтете все моменты и рекомендации, то процесс изготовления не вызовет сложностей, даже если вы никогда ранее не сталкивались с такой задачей.
Фотогалерея «Схемы для изготовления ЗУ»
Ниже представлены более сложные схемы для изготовления зарядных устройств. Если вы владеете навыками, то можете использовать эти схемы.
- 1. Более сложная схема для импульсного ЗУ
- 2. Схема мощного импульсного прибора
Видео «Простая инструкция по изготовлению импульсного ЗУ своими руками»
В ролике ниже представлена простая и наглядная инструкция по изготовлению импульсного ЗУ в домашних условиях с описанием схемы и всех основных рабочих моментов (автор видео — канал Blaze Electronics).
Подбираем импульсное зарядное устройство для аккумулятора
Срочную поездку приходится отменить по банальной причине – не завелась машина. Такая ситуация хотя бы раз, но случается у каждого автомобилиста. И виновником этого очень часто является аккумулятор. Чтобы избежать подобного недоразумения необходимо иметь дома специальное оборудование для восстановления батареи. Это может быть импульсное зарядное устройство для автомобильного аккумулятора.
Каким требованиям должен отвечать этот прибор и для чего он нужен? Ответы на эти вопросы узнаем у специалистов.
Почему именно импульсное ЗУ
Оборудование, позволяющее восстанавливать аккумуляторы подразделяется на две основные группы:
- Трансформаторное;
- Импульсное.
Устройства первого типа отличают большие габариты и масса, но при этом у них более низкий КПД, чем у других моделей. Эти особенности привели к снижению спроса на них, как только на рынке появились импульсные ЗУ. Они отличаются компактными габаритами и невысокой ценой и пользуются определенным спросом у автовладельцев.
Однако, как бы не велики были трансформаторные модели они все же имеют ряд преимуществ:
- Надежность;
- Отказоустойчивость.
И именно этих параметров так часто не хватает импульсным устройствам. Но все же они сумели доказать свои неоспоримые преимущества. О них и будет рассказано в этой статье.
Конструктивные особенности
Согласно прилагаемой к прибору документации ЗУ представляет собой электронный прибор, используемый для восстановления аккумуляторов. Он состоит из следующих компонентов:
- Импульсного трансформатора;
- Выпрямителя;
- Стабилизатора;
- Средств индикации;
- Блока для контроля процесса зарядки.
Все детали прибора достаточно миниатюрны по сравнению с громоздкими узлами трансформаторных моделей. Самое простое импульсное зарядное устройство для автомобильного аккумулятора может собираться с использованием недорогой микросхемы, управляющей полевым транзистором. Нагрузкой для него является импульсный трансформатор.
Благодаря столь простой конструкции и доступности элементной базы импульсные устройства пользуются большим спросом.
Принцип действия ЗУ
Процесс зарядки батареи может быть выполнен одним из трех способов:
- Напряжением неизменного значения;
- При постоянном токе;
- Комбинированным.

Если рассматривать работу импульсного зарядного устройства для автомобильного аккумулятора с точки зрения теории, то наиболее правильным представляется первый вариант. Это объясняется возможностью импульсных ЗУ осуществлять контроль за значением силы тока автоматически только в случае постоянного напряжения. Чтобы добиться максимальной зарядки батареи устройство должно учитывать уровень разряда.
Использование второго способа не считается лучшим вариантом. Так как при быстрой зарядке, получаемой при постоянном токе могут осыпаться пластины батареи, восстановить которые невозможно.
Комбинированный способ один из самых щадящих. При его использовании сначала идет постоянный ток и только в конце процесса он меняется на переменный, который снижается до нуля тем самым стабилизируя напряжение. Такой подход делает вероятность закипания батареи и выделение газа минимальными.
Критерии выбора устройства для восстановления батареи
Чтобы добиться эффективной работы аккумулятора необходимо побеспокоиться о приобретении качественного оборудования для его восстановления. Существует перечень критериев, которым должно соответствовать зарядное устройство.
Смотрим видео, выбор устройства:
Первый и самый главный вопрос, который задают покупатели – это способен ли прибор восстановить максимально разряженный аккумулятор? К сожалению, далеко не все модели ЗУ способны справиться с этой задачей. Поэтому приобретая агрегат стоит поинтересоваться у менеджеров имеет ли он такую функцию.
Следующий параметр, на который обращают внимание – это максимальное значение тока, выдаваемого ЗУ в процессе работы, а также напряжения, до которого заряжается батарея. Если вы выбираете импульсный прибор, то в нем должна быть функция автоматического отключения или перехода в режим поддержки.
Следует учитывать и возможность КЗ, которое происходит при попытке зарядки вышедшей из строя батареи.
Для таких случаев схема импульсного зарядного устройства для автомобильных аккумуляторов должна включать защиту.
Обзор популярных моделей
Для рассмотрения характеристик мы отобрали несколько моделей с током от 6 до 9 А: На них и были проведены тесты по работе импульсных ЗУ для автомобильных аккумуляторов.
Модель Bosch C7
Среди них такие модели, как:
- Bosch C7;
- KeePower Medium;
- Optimate 6.
Первый прибор выпускается довольно известным зарубежным производителем различной техники.
Он может использоваться в следующих режимах:
- стандартом;
- зимнем;
- для сильно разряженной батареи;
- при выходном токе до 5 А.
Для контроля за процессом используется две группы индикаторов. Одна позволяет получить информацию о ходе работы устройства, а вторая о конкретном режиме.
В комплектацию прибора включен комплект кронштейнов, дополнительный кабель. Он оснащен разъемом и клеммами, расположенными на его концах.
Модель марки KeePower Medium
Импульсное защитное устройство этой марки не требует специальной подготовки к работе. При первом использовании необходимо выбрать удобный вариант подключения провода и необходимый режим. Возможно использование прибора как источника питания.
Одним из простых в эксплуатации является зарядное устройство Optimate 6. Оно прекрасно справляется со своими функциями без контроля со стороны человека и способно работать автономно за что и попало в рейтинг лучших импульсных зарядных устройств для автомобильных аккумуляторов.
Смотрим видео обзор о модели Optimate 6:
Уникальный дизайн прибора отмечен отечественными покупателями. Внешне устройство напоминает небольшую машинку на капоте которой находятся индикаторы. Провода выходят из мест, где у настоящих автомобилей располагаются номерные знаки.
Их входы защищены пластиковыми муфтами. Днище машинки – это вентиляционная сетка, а на крыше можно ознакомиться с техническими характеристиками прибора.
В комплектацию ЗУ входят провода для различных способов соединения и тканевый мешок в который упаковывается все содержимое.
Советы по эксплуатации
При зарядке аккумулятора необходимо соблюдать определенную последовательность действий. Сначала снимаются крышки с банок и выворачиваются пробки.
Смотрим видео, правильные советы:
Концентрация электролита должна быть выравнена при помощи дистиллированной воды до зарядки.
Следует учитывать и такие параметры, как:
- Напряжение;
- Силу тока;
- Время восстановления батареи.
Максимальное значением первой характеристики не должно превышать 14,4 В. Сила тока регулируется в зависимости от уровня разрядки аккумулятора. Так если он разряжен на четверть, то при включении возможно возрастание силы тока. Значение этого параметра должно соответствовать одной десятой от емкости батареи.
Если зарядное устройство не оснащено индикаторами, то узнать, заряжен аккумулятор или нет можно по величине тока. Если она остается неизменной на протяжении 3 часов, значит батарея восстановлена.
Нельзя производить зарядку аккумулятора при большом токе более суток. Это может привести к закипанию электролита и даже замыканию между пластинами.
Импульсное зарядное устройство для автомобильного аккумулятора: схема, инструкция
Широкую популярность получили импульсные зарядные устройства для автомобильных аккумуляторов. Схем таких устройств довольно много – одни предпочитают собирать их из подручных элементов, другие же используют готовые блоки, например от компьютеров. Блок питания персонального компьютера можно без особого труда переделать во вполне качественное зарядное для автомобильного аккумулятора.
Буквально за пару часов можно сделать устройство, в котором можно будет проводить замер напряжения питания и тока зарядки. Нужно только добавить в конструкцию приборы для измерения.
Основные характеристики зарядников
Всего существует два типа зарядных устройств для аккумуляторных батарей:
- Трансформаторные – у них очень большой вес и габариты. Причина – используется трансформатор – у него внушительные обмотки и сердечки из электротехнической стали, у которой большой вес.
- Импульсные зарядные устройства для автомобильных аккумуляторов. Отзывы о таких устройствах более положительные – габариты у приборов небольшие, вес тоже маленький.
Именно за компактность и полюбились потребителям зарядные устройства импульсного типа. Но кроме этого, у них более высокий КПД в сравнении с трансформаторными. В продаже можно встретить только такого типа импульсные зарядные устройства для автомобильных аккумуляторов. Схемы у них в целом похожи, отличаются они только используемыми элементами.
Элементы конструкции зарядника
При помощи зарядного устройства восстанавливается работоспособность аккумуляторной батареи. В конструкции используется исключительно современная элементная база. В состав входят такие блоки:
- Импульсный трансформатор.
- Блок выпрямителя.
- Блок стабилизатора.
- Приборы для измерения тока зарядки и (или) напряжения.
- Основной блок, позволяющий осуществлять контроль процесса зарядки.
Все эти элементы имеют маленькие габариты. Импульсный трансформатор небольшой, наматываются его обмотки на ферритовых сердечниках.
Самые простые конструкции импульсных зарядных устройств для автомобильных аккумуляторов Hyundai или других марок машин можно выполнить всего на одном транзисторе. Главное – сделать схему управления этим транзистором. Все компоненты можно приобрести в магазине радиодеталей или же снять с блоков питания ПК, телевизоров, мониторов.
Особенности работы
По принципу работы все схемы импульсных зарядных устройств для автомобильных аккумуляторов можно разделить на такие подгруппы:
- Зарядка аккумулятора напряжением, ток при этом имеет постоянное значение.

- Напряжение остается неизменным, но ток при зарядке постепенно уменьшается.
- Комбинированный метод – объединение двух первых.
Самый «правильный» способ – это изменять ток, а не напряжение. Он подходит для большей части аккумуляторных батарей. Но это в теории, так как зарядники могут осуществлять контролирование силы тока только в том случае, если напряжение на выходе будет иметь постоянное значение.
Особенности режимов зарядки
Если ток остается постоянным, а меняется напряжение, то вы получите массу неприятностей – пластины внутри аккумуляторной батареи будут осыпаться, что приведет к выходу ее из строя. В этом случае восстановить АКБ не получится, придется только покупать новую.
Наиболее щадящим режимом оказывается комбинированный, при котором сначала происходит зарядка при помощи постоянного тока. Под конец процесса происходит изменение тока и стабилизация напряжения. С помощью этого возможность закипания аккумуляторной батареи сводится к минимуму, газов тоже меньше выделяется.
Как подобрать зарядное?
Чтобы АКБ прослужила как можно дольше, необходимо правильно выбрать импульсное зарядное устройство для автомобильного аккумулятора. В инструкциях к ним указываются все параметры: ток зарядки, напряжение, даже схемы в некоторых приводятся.
Обязательно учитывайте, что зарядник должен вырабатывать ток, равный 10 % от суммарной емкости аккумуляторной батареи. Также вам потребуется учесть такие факторы:
- Обязательно учитывайте у продавца, сможет ли конкретная модель зарядника полностью восстановить работоспособность аккумулятора. Проблема в том, что не все устройства способны делать это. Если в вашей машине стоит аккумулятор на 100 А*ч, а вы покупаете зарядник с максимальным током 6 А, то его явно будет недостаточно.
- Исходя из первого пункта, внимательно смотрите, какой максимальный ток может выдать устройство. Не лишним будет обратить внимание и на напряжение – некоторые устройства могут выдавать не 12, а 24 Вольта.

Желательно, чтобы в заряднике присутствовала функция автоматического отключения при достижении полного заряда аккумулятора. С помощью такой функции вы избавите себя от лишних проблем – не нужно будет контролировать зарядку. Как только достигнет зарядка максимума, устройство само отключится.
Несколько советов для работы с зарядниками
Обязательно во время эксплуатации подобного рода приборов могут возникнуть проблемы. Чтобы этого не произошло, нужно придерживаться простых рекомендаций. Главное – добиться того, чтобы в банках аккумуляторной батареи было достаточное количество электролита.
Если его мало, то долейте дистиллированной воды. Заливать чистый электролит не рекомендуется. Обязательно также учитывайте такие параметры:
- Величину напряжения зарядки. Максимальное значение не должно превышать 14,4 В.
- Величину силы тока – эту характеристику можно без особого труда регулировать на импульсных зарядных устройствах для автомобильных аккумуляторов «Орион» и аналогичных. Для этого на передней панели устанавливается амперметр и переменный резистор.
- Длительность зарядки аккумуляторной батареи. При отсутствии индикаторов сложно понять, когда аккумуляторная батарея заряжена, а когда разряжена. Подключите амперметр между зарядным устройством и аккумулятором – если его показания не изменяются и крайне малы, то это свидетельствует о том, что зарядка полностью восстановилась.
Какой бы зарядник вы ни использовали, старайтесь не переборщить – больше суток не держите аккумулятор. В противном случае может произойти замыкание и закипание электролита.
Самодельные устройства
За основу можно взять схему импульсного зарядного устройства для автомобильных аккумуляторов «Аида» или аналогичных. Очень часто в самоделках применяют схему IR2153. Ее отличие от всех остальных, которые используются для изготовления зарядников, в том, что устанавливается не два конденсатора, а один — электролитический. Но у такой схему есть один недостаток – с ее помощью можно сделать только маломощные устройства.
Но эта проблема решается установкой более мощных элементов.
Во всех конструкциях применяются транзисторные ключи, например 8N50. Корпус у этих приборов изолирован. Диодные мосты для самодельных зарядников лучше всего использовать те, которые устанавливаются в блоках питания персональных компьютеров. В том случае если готовой мостовой сборки нет, можно сделать ее из четырех полупроводниковых диодов. Желательно, чтобы величина обратного тока у них была выше 10 ампер. Но это для случаев, когда зарядное будет использоваться с аккумуляторными батареями емкостью не более 70-8-0 А*ч.
Цепь питания зарядного устройства
В импульсных зарядных устройствах для автомобильных аккумуляторов Bosch и аналогичных обязательно используется в схеме цепи питания резистор для гашения тока. Если вы решили самостоятельно изготовить зарядник, то потребуется устанавливать резистор сопротивлением около 18 кОм. Далее по схеме находится выпрямительный блок однополупериодного типа. В нем применяется всего один полупроводниковый диод, после которого устанавливается электролитический конденсатор.
Он необходим для того, чтобы отсекать переменную составляющую тока. Желательно использовать керамические или пленочные элементы. По законам Кирхгофа составляются схемы замещения. В режиме переменного тока конденсатор заменяется в ней отрезком проводника. А при работе схемы на постоянном токе – разрывом. Следовательно, в выпрямленном токе после диода будут две составляющие: основная – постоянный ток, а также остатки переменного, их нужно убрать.
Импульсный трансформатор
В конструкции импульсного зарядного устройства для автомобильных аккумуляторов «Кото» используется специальной конструкции трансформатор. Для самоделок можно воспользоваться готовым – снять из блока питания персонального компьютера. В них применяются трансформаторы, которые идеально подходят для реализации схем зарядных устройств – они могут создать высокий уровень тока.
Также они позволяют обеспечить сразу несколько значений напряжений на выходе зарядника.
Диоды, которые устанавливаются после трансформатора, должны быть именно импульсными, другие работать в схеме попросту не смогут. Они быстро выйдут из строя при попытке выпрямить высокочастотный ток. В качестве фильтрующего элемента желательно установить несколько электролитических конденсаторов и ВЧ-дроссель. Рекомендуется применить термистор сопротивлением 5 Ом, чтобы обеспечить снижение уровня бросков.
Кстати, термистор тоже можно найти в старом БП от компьютера. Обратите внимание на емкость электролитического конденсатора – ее нужно подбирать исходя из значения мощности всего устройства. На каждый 1 Ватт мощности требуется 1 мкФ. Рабочее напряжение не менее 400 В. Можно применить четыре элемента по 100 мкФ каждый, включенных параллельно. При таком соединении емкости суммируются.
Схемы зарядных устройств для аккумуляторов и батарей (Страница 2)
Зарядное устройство для аккумуляторов емкостью 4-7Ач
Свинцово-кислотные аккумуляторы емкостью 4…7 А-ч, которые применяются в источниках бесперебойного питания, популярны среди путешествующих радиолюбителей, потому что они дешевые, небольшие, у них отсутствует эффект памяти. Один такой аккумулятор позволяет активно работать несколько часов с …
1 3023 0
Зарядно-восстановительное устройство для NiCd и NiMH аккумуляторовКак известно, нет ничего вечного на земле. Но человек всегда стремится продлить жизнь всему, что находится в сфере его интересов. Аккумулятор — сердце любого электрофицированного устройства, поэтому совсем не случайно большое внимание радиолюбители уделяют именно ему. Жизнь малогабаритных …
1 2963 0
Генератор стабильного тока для зарядки аккумуляторов, блок питанияРассматриваемый генератор стабильного тока (ГСТ) хорошо подходит для зарядки аккумуляторов (до 12 В). Величину зарядного тока можно устанавливать в пределах 0…10 А. Однако изготавливался данный ГСТ не столько для зарядки аккумуляторов, сколько для иных целей.
Мощный ГСТ позволяет быстро оценить практически любые контактные соединения по величине переходного сопротивления (контакты реле, выключателей и пр.) …
2 4735 0
Схема таймера к зарядному устройству (CD4060)Принципиальная схема простой приставки к зарядному устройству для автомобильного аккумулятора. Сейчас есть самые разные зарядные устройства для автомобильных аккумуляторов, среди них все больше компактных, автоматических «инверторных».Но многие автолюбители по прежнему больше доверяют …
0 4620 0
Схема зарядного устройства для аккумулятора от GSM-телефона (LM317)Приведена принципиальная схема зарядного устройства,именно для аккумулятора, а не для сотового телефона, оно построено на микросхеме-стабилизаторе LM317. Разница в том, что схема зарядки сотового телефона состоит из внешнего блока питания, обычно, напряжением 5-5,5V и внутренней схемы контроллера …
2 4513 0
Автоматическая приставка к зарядному устройству для авто аккумулятораДополнив имеющееся в вашем распоряжении зарядное устройство для автомобильной аккумуляторной батареи предлагаемым автоматом, можете быть спокойны за режим зарядки батареи — как только напряжение ва ее выводах достигнет (14,5±0,2)В, зарядка прекратится. При снижении напряжения до 12,8..13 В зарядка возобновится.
4 5323 7
Схема умного зарядного устройства для Ni-Cd аккумуляторов (MAX713)Традиционная («безопасная») зарядка никель-кадмиевых аккумуляторов током, значение которого в десять раз меньше емкости аккумулятора, удовлетворяет далеко не всех пользователей, поскольку в этом случае для гарантированной полной его зарядки требуется затратить более десяти часов …
0 5394 1
Измеритель заряда для автомобильного аккумулятораАвтомобильные аккумуляторные батареи нередко заряжают устройствами, не имеющими стабилизатора тока. Предлагаемое устройство позволяет и в этом случае объективно определить момент окончания зарядки батареи.
Более того, оно выполнит это при произвольных форме и среднем значении зарядного тока. Для…
0 3817 0
Зарядно-пусковое устройство-автомат для автомобильного аккумулятора 12ВПусковые устройства промышленного изготовления нередко обладают малой мощностью и недостаточно надежны в эксплуатации. Простейшие самостоятельно изготовленные схемы автомобильных пусковых устройств, состоящие только из трансформатора и силовых выпрямительных диодов, также обладают рядом…
0 4645 0
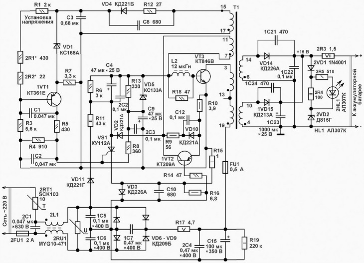
Зарядное устройство на основе импульсного инвертора (К1114ЕУ4, КТ886)В основу устройства положен двухтактный полумостовой импульсный преобразователь (инвертор) на мощных транзисторах VT4 и VT5, управляемый широтно-импупьсным контроллером DA1 по низковольтной стороне. Такие преобразователи, устойчивые к повышению питающего напряжения и изменению сопротивления…
0 4455 2
1 2 3 4 5 6 … 8Радиодетали, электронные блоки и игрушки из китая:
Заметки для мастера — Зарядные устройства для АКБ
Компактное зарядное устройство на тиристоре
На рис.1 показана схема простого зарядного устройства для автомобильного аккумулятора.
Рис.1
При достижении некоторого значения напряжения (задается цепью R2,V1,V2), зарядное уст-во на тринисторе отключает его от аккумулятора. Образцовое напряжение на аккумулятора сравнивается при каждом положительном полупериоде пока тиристор закрыт. Когда аккумулятор разряжен тиристор открывается в моменты каждого положительного полупериода с некоторой задержкой, но только как аккумулятор будет близок к полной зарядке тиристор будет открывать с большей задержкой и при достижении определенного значения когда аккумулятор полностью зарядится, тиристор перестанет открываться. Сравнение напряжений происходит в цепи управляющего электрода тиристора.
Напряжение на выходе тиристора зависит от его параметров, поэтому возможно подборка тиристора если напряжение 13,5В окажется немного заниженным.
Трансформатор любой на напряжение во вторичной обмотке 20В исходя из значения зарядного тока.
Борноволоков Э.П.,Флоров В.В. Радиолюбительские схемы — 3-е издание, перераб. и доп. — К.:Технiка, 1985
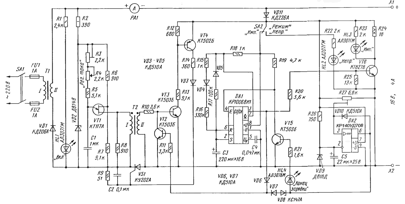
На рисунке 2, показана схема автоматического зарядного уст-ва, которое позволяет заряжать автомобильный аккумулятор при разряде и прекращать зарядку при полном заряде аккумулятора. Такое уст-во желательно использовать для аккумуляторов которые находятся при длительном хранении.
Переключение в режим заряда производится путем измерения напряжения на клеммах аккумулятора. Заряд начинается когда напряжение на клеммах аккумулятора становится ниже 11,5 В и прекращается при достижении 14 В.
ОУ в схеме служит как прецизионный компаратор напряжения, который контролирует уровень напряжения батареи. Его инвертирующий вход получает опорное напряжение 1,8 В, а на неинвертирующий вход через делитель подается напряжение аккумулятора около 2В (при полном заряде аккумулятора). В этом случае реле отключено, так как выход ОУ имеет высокий уровень напряжения. При падении напряжения на клеммах аккумулятора, напряжение на неинвертирующем входе ОУ становится 1,8 В, компаратор переключается, это приводит к включению реле, аккумулятор начинает заряжаться.
После сборки зарядного уст-ва его необходимо отрегулировать:
1. Разрядите аккумулятор до напряжения 11,5 В
2. Подключите зарядное уст-во к аккумулятору
3. Отрегулируйте R6 до срабатывания реле
4. При заряде аккумулятора проведите замеры напряжения на его клеммах, при достижении 14 В отрегулируйте потенциометр R5 до отключения реле
При необходимости повторите процесс настройки
На основе стабилизатора LM317 можно сделать простое и эффективное зарядное уст-во. Предложенное уст-во предназначено для зарядки аккумуляторов 12 В. Максимальный ток зарядки 1,5А. Ток зарядки можно регулировать при помощи потенциометра R5. По мере зарядки аккумулятора зарядное уст-во снижает ток зарядки.
Стабилизатор LM317 должен быть установлен на радиатор.
Узел индикации тока заряда
Если зарядное устройство для автомобильных аккумуляторов не имеет амперметра, трудно гарантировать их надежную зарядку. Возможно ухудшение (пропадание) контакта на батареи, обнаружить которое достаточно трудно. Вместо амперметра на рис.4 предлагается простой индикатор. Он включается в разрыв «плюсового» провода от зарядного устройства к АКБ.
Рис.4
Схема представляет собой транзисторный ключ VT1, включающий светодиод HL1, когда через R1 протекает зарядный ток. В этом случае падение напряжения на резисторе R1 (более 0,6В) достаточно для открывания транзистора VT1 для зажигания HL1. Для конкретного аккумулятора номинал R1 подбирается так, чтобы светодиод зажигался при требуемом зарядном токе. По яркости его свечения можно приблизительно оценить зарядный ток. Резистор R1 – проволочный, изготавливается из 6…12 витков обмоточного провода диаметром 1мм. Можно использовать проволоку с высоким удельным сопротивлением (нихром) или резистор промышленного изготовления, например, ПЭВР-10.
Зарядное устройство с автомобильным регулятором напряжения
Простое зарядное устройство, показанное на рис.5, послужит для зарядки аккумулятора, и его долгосрочным хранением в рабочем состоянии.
Рис.5
Со вторичной обмотки трансформатора Т1, ток в которой ограничен включением последовательно с первичной обмоткой балластного конденсатора (С1 или С1+С2), ток подается на диодно – тиристорный мост, нагрузкой которого является аккумуляторная батарея (GB1). В качестве регулирующего элемента применен автомобильный регулятор напряжения генератора (РНГ) на 14 В любого типа, предназначенный для генераторов с заземленной щеткой. Таким образом на аккумуляторной батарее поддерживается напряжение 14 В при зарядном токе, определяемом емкостью конденсатора С2, которая ориентировочно рассчитывается по формуле:
3200 .
Iз .U2
С (мкФ) = ———————— ,
U1 2
где Iз – зарядный ток (А), U2 – напряжение вторичной обмотки при «нормальном»включении трансформатора (В), U1 – напряжение сети.
Настройки устройство практически не требует. Возможно, придется уточнить емкость конденсатора, контролируя ток амперметром. При этом необходимо замкнуть накоротко выводы 15 и 67 (Б, В и Ш).
Из ж.(РЛ 5-99)
Реверсирующая приставка к зарядному устройству
Эта приставка, схема которого показана на рис.6, выполнена на мощном составном транзисторе и предназначена для зарядки автомобильной аккумуляторной батареи напряжением 12В переменным асимметричным током. При этом обеспечивается автоматическая тренировка батареи, что уменьшает склонность ее к сульфатации и продляет срок службы. Приставка может работать совместно практически с любым двуполупериодным импульсным зарядным устройством, обеспечивающим необходимый ток зарядки.
Рис.6
При соединении выхода приставки с батареей (зарядное устройство не подключено), когда конденсатор С1 еще разряжен, начинает течь начальный зарядный ток конденсатора через резистор R1, эмиттерный переход транзистора VT1 и резистор R2. Транзистор VT1 открывается, и через него протекает значительный разрядный ток батареи, быстро заряжающий конденсатор С1.С увеличением напряжения на конденсаторе ток разрядки батареи уменьшается практически до нуля.
После подключения зарядного устройства к входу приставки появляется зарядный ток батареи, а также небольшой ток через резистор R1 и диод VD1. При этом транзистор VT1 закрыт, поскольку падения напряжения на открытом диоде VD1 недостаточно для открывания транзистора. Диод VD3 также закрыт, так как к нему через диод VD2 приложено обратное напряжение заряжаемого конденсатора С1.
В начале полупериода выходное напряжение зарядного устройства складывается с напряжением на конденсаторе, и зарядка батареи происходит через диод VD2, что приводит к возврату энергии, накопленной конденсатором, в батарею.
Далее конденсатор полностью разряжается и открывается диод VD3, через который теперь продолжается зарядка батареи. Снижение выходного напряжения зарядного устройства в конце полупериода до уровня ЭДС батареи и ниже приводит к смене полярности напряжения на диоде VD3, его закрыванию и прекращению зарядного тока.
При этом вновь открывается транзистор VT1 и происходит новый импульс разрядки батареи и зарядки конденсатора. С началом нового полупериода выходного напряжения зарядного устройства начинается очередной цикл зарядки батареи.
Амплитуда и длительность разрядного импульса батареи зависят от номиналов резистора R2 и конденсатора С1. Они выбраны в соответствии с рекомендациями.
Транзистор и диоды размещают на отдельных теплоотводах площадью не менее 120 см2 каждый.
Кроме указанного на схеме транзистора КТ827А, можно использовать КТ827Б, КТ827В. В приставке могут быть применены транзисторы КТ825Г – КТ825Е и диоды КД206А, но при этом полярность включения диодов, конденсатора, а также входных и выходных зажимов приставки нужно изменить на противоположную.
Фомин.В
г. Нижний Новгород
Простое автоматическое зарядное устройство
Обычное зарядное устройство для зарядки стартерных батарей состоит из трансформатора, обмотка которого имеет отводы, диодного однополупериодного выпрямителя и амперметра, измеряющего зарядный ток. Такое зарядное устройство не может контролировать процесс зарядки и не умеет восстанавливать засульфатированные аккумуляторы.
Рис.7
Если на выходе такого зарядного устройства включить узел, схема которого показана на рис.7, то устройство станет автоматическим и научится восстанавливать аккумуляторы тренировочным током.
При подключении аккумулятора тиристор открывается только на положительных полупериодах пульсирующего напряжения. На отрицательных (когда выпрямительный диод ЗУ закрыт) тиристор закрыт и происходит тренировочная разрядка аккумулятора через резистор R3.
В начале каждого полупериода, еще до открывания тиристора, происходит измерение напряжения на аккумуляторе. Если это напряжение полностью заряженного аккумулятора (13,5 В), то стабилитрон открывается и не дает открываться тиристору.
По мере заряда батареи открывание тиристора происходит ближе к вершине пульсирующего напряжения. Закрывание тиристора происходит на спаде полуволны пульсирующего напряжения, когда это напряжение становится ниже напряжения на аккумуляторе.
Каравкин В.
Литература:
Васильев В.
«Зарядное устройство»
ж. Радио №3 1976 г.
Устройство дозарядки аккумулятора автомобиля
В том случае, если автомобиль длительное время простаивает без движения, происходит постепенный разряд его аккумулятора. Особенно это ощущается при хранении автомобиля в неотапливаемых гаражах в зимнее время – при отрицательных температурах. Запуск двигателя сопряжен с поисками пускового устройства у знакомых автолюбителей или попыткой получить от них заряженный аккумулятор во временное пользование. Избежать эту проблему помогает устройство дозарядки аккумулятора автомобиля. Простота схемы и отсутствие дефицитных радиокомпонентов делают ее доступной для повторения.
Общеизвестно, что все химические источники тока подвержены саморазряду. Степень саморазряда зависит от ряда причин. Причины обусловленные конструктивными особенностями аккумуляторов, в данной статье не рассматриваются – автомобилистам приходится эксплуатировать те аккумуляторы, которые имеются на их транспортных средствах. Технологическая (для автомобилей) причина разряда аккумулятора обусловлена условиями хранения аккумулятора. От этого будет зависеть как срок службы аккумулятора, так и степень его готовности к работе в электрооборудовании автомобиля.
Ток саморазряда автомобильных аккумуляторов во многом зависит от «возраста» аккумулятора. Приблизительно можно считать, что ток саморазряда аккумулятора при хранении в неотапливаемом помещении или на открытом воздухе составляет до 180 мА.
Приблизительно такой ток подзаряда аккумулятора обеспечит его постоянную готовность к работе.
В схеме (рис.8) маломощный трансформатор TR1 понижает напряжение 220 В примерно до 12 В.
Рис.8
Переменное напряжение выпрямляется мостовым выпрямителем D1 и через резистор R3 подается на выход «OUT». Возможно использовать автомобильный штекер XR1, который можно вставить в гнездо прикуривателя автомобиля. При подаче питания на схему зажигается зеленый (GREEN) светодиод D2.
При протекании тока подзаряда аккумулятора автомобиля на резисторе R3 создается падение напряжения. Будучи приложенным к базе транзистора Т1 через резистор R4 это напряжение вызывает насыщение транзистора и зажигание светодиода D3 (RED).
Яковлев Е.Л.
г. Ужгород
(«Радиоаматор» №12, 2009)
Зарядное устройство для АКБ
При отсутствии полноценного зарядного устройства довольно простой выпрямитель можно изготовить по простой схеме на рис.9.
Рис.9
Заменить полноценное зарядное устройство он не может, так как сила зарядного тока составляет всего 0,4 … 0,5 А, но вполне пригоден для того, чтобы, например, за 2…3 суток довести аккумуляторную батарею до того работоспособного состояния, которое было утрачено за месяцы зимнего бездействия. Выпрямитель собран на четырех кремниевых диодах. Последовательно с ними включена лампа на 220В мощностью 70…100 Вт, ограничивающая зарядный ток. В схеме могут быть использованы диоды, имеющие максимально допустимое обратное напряжение не менее 400 В и средний выпрямительный ток не менее 0,4 А. Подходят диоды Д7Ж, Д226, Д226Д, Д237Б, Д231, Д231Б, Д232 или другие с аналогичными характеристиками.
При работе с выпрямителем следует соблюдать осторожность, так как все его детали через лампу соединены непосредственно с электросетью и поэтому прикосновение к ним опасно. Если выпрямитель подключен к сети, то не следует прикасаться даже к корпусу аккумуляторной батареи, так как он может быть покрыт тончайшей пленкой электролита – проводника электрического тока.
При необходимости измерить напряжение или плотность электролита в аккумуляторной батарее выпрямитель обязательно следует отключить от сети.
Горнушкин Ю.
«Практические советы владельцу автомобиля»
Простое подзарядное устройство
Схема представляет собой простой безтрансформаторный источник питания, выдающий постоянное напряжение 14,4 В, при токе до 0,4 А. (рис.10)
Рис.10
Конструкция простая и используется для подзарядки аккумуляторной батареи, которая хранилась длительное время.
Как показывает практика для восстановления требуется небольшой ток, около 0,1- 0,3 А (для 6СТ-55). Если хранящийся аккумулятор, периодически, примерно раз в месяц, ставить на такую подзарядку на 2-3 дня, то можно быть уверенным в том, что в любой момент будет готов к эксплуатации, даже через несколько лет такого хранения (проверенно практически).
Источник построен по схеме параметрического стабилизатора с емкостным балластным сопротивлением. Напряжение от электросети поступает на мостовой выпрямитель VD1…VD4 через конденсатор C1. На выходе выпрямителя включен стабилитрон VD5 на 14,4 В. Конденсатор C1 гасит избыток напряжения и ограничивает ток до величины не более 0,4 А. Конденсатор C2 сглаживает пульсации выпрямленного напряжения. Аккумуляторная батарея подключается параллельно VD5 .
Устройство работает следующим образом. При саморазрядке батареи до напряжения ниже 14,4 В начинается её «мягкая» зарядка слабым током, причем величина этого тока находиться в обратной зависимости от напряжения на аккумуляторе. Но в любом случае (даже, при коротком замыкании) не привышает 0,4 А. При зарядке батареи до напряжения 14,4 В зарядный ток прекращается вовсе.
В устройстве использованы: конденсатор C1 – бумажный БМТ или любой неполярный на 3…5 мкф и напряжение не ниже 300 В, С2 – К50-3 или любой электролитический на 100…500 мкф, на напряжение не ниже 25 В; диоды выпрямителя VD1…VD4 – Д226, КД105, КД208, КД209 и т.
п.; стабитрон Д815Е или другие на напряжение 14 -14,5 В при токе не ниже 0,7 А. Смонтировать стабилитрон желательно на теплоотводящей пластине.
При эксплуатации устройств подобного типа необходимо соблюдать правила безопасности при работе с электроустановками.
Pulse Charger для восстановления усталых свинцово-кислотных аккумуляторов
Описание
Если у вас есть мотоцикл, дом на колесах, фургон, газонокосилка, круиз на день или, может быть, старинный автомобиль, вам в какой-то момент пришлось списать свинцово-кислотный аккумулятор. Когда аккумулятор неправильно заряжен или саморазрядился, как это происходит во время простоя, кристаллы сульфата накапливаются на пластинах аккумулятора.
Сульфат, препятствующий полной зарядке аккумулятора, и поэтому он не может полностью зарядиться.При попытке зарядить аккумулятор в этом состоянии он только нагревается и теряет воду, плотность электролита не увеличивается до нормального состояния «полного заряда». Единственное, что вы делаете — полностью убиваете батарею. Если напряжение покоя батареи составляет не менее 1,8 В / элемент, и ни одна из ячеек не закорочена, можно выполнить десульфатацию ее пластин. Эта схема является дополнением и частью модификации обычного зарядного устройства и решает проблему сульфата.
ВНИМАНИЕ: Прежде чем приступить к подобному проекту, помните: напряжение в сети опасно, поэтому, если вы не уверены на 100% в том, что делаете, посоветуйтесь с другом, у которого есть навыки, или не делайте этого вообще!
Проект: возьмите старое зарядное устройство, большое или маленькое, на ваш выбор, в зависимости от размера батарей, с которыми вы обычно работаете (чем больше, тем лучше).Есть несколько уловок для повышения производительности, если вам это нужно. Начните с того, что вытащите все, кроме трансформатора и выпрямителя. Некоторые старые зарядные устройства оснащены ребристыми выпрямителями, которые имеют высокое падение напряжения и требуют замены.
Замените на прочный мостовой выпрямитель, способный выдерживать большие токи. Вся проводка на вторичной обмотке должна быть короткой и толстой. Выпрямитель должен быть прикручен к шасси болтами, чтобы он не охладился. Если в зарядном устройстве есть переключатель высокого / низкого уровня, это является плюсом, в противном случае вы можете в некоторых случаях добавить несколько витков провода на вторичную обмотку.Схема; 14-ступенчатый счетчик пульсаций и генератор IC 4060 генерируют импульс, который является тактовым импульсом схемы. Импульс подается на таймер 555, который определяет длину активного выхода. С помощью переключателя вы можете выбрать длинный или короткий импульсный выход. Выход таймера 555 запускает через транзистор драйвер симистора оптоизолятора с переходом через нуль MOC 3041. Это обеспечивает плавный пуск трансформатора зарядного устройства через симистор и демпферную цепь. Для схемы необходим небольшой блок питания, состоящий из Т1 трансформатора 15В 0.Вторичная обмотка 1А, мостовой выпрямитель, регулятор и две крышки. Поскольку этот проект включает зарядное устройство (X), результат может отличаться по производительности от одного случая к другому. Однако это не означает, что ваш проект не работает, но эффективность может варьироваться. Некоторые отмечают, что демпфирующий колпачок относится к высоковольтному типу переменного тока (X), а резисторы на стороне сети имеют тип не менее 0,5 Вт. Используйте симистор, который может принимать 400 В + и 10 А +, я использую BTA 25.600, но в большинстве случаев это перебор. Нет печатной платы, извините!
Как это работает
Ну краткая версия.Цель состоит в том, чтобы получить достаточно высокое напряжение элемента, чтобы сульфат растворился без кипячения или плавления батареи. Это достигается за счет применения более высокого напряжения на более короткие периоды времени и за счет того, что батарея некоторое время отдыхает. Импульсы в коротком диапазоне составляют примерно 0,5 с вкл. / 3 с выкл.
, А длинные импульсы — 1,4 с вкл. / 2 с выкл. Это время может варьироваться в зависимости от допусков компонентов. Начните с длинного импульса и, если вы обнаружите «закипание» (больше, чем при нормальной зарядке) в электролите, переключитесь на короткие импульсы. Не оставляйте процесс без присмотра, по крайней мере, до тех пор, пока вы не узнаете, как выглядит ваша конкретная версия этого проекта.Я построил первую версию этой схемы около 10 лет назад и экспериментировал с ней, но уверен, что кто-то сможет улучшить ее.
Удачи! Анте
Автоматическое зарядное устройствоСхема проектов
Свинцово-кислотная батареяявляется самой популярной. Хотя они очень большого размера. Но у них есть преимущество: дешево, легко купить. Если вам нужна долгая жизнь. Вам следует использовать приведенную ниже схему автоматического зарядного устройства.
Наилучшая зарядка
Обычно эти типы батарей могут работать в течение 3-4 лет при правильной зарядке.Меня тошнит каждый раз, когда батарея выходит из строя раньше положенного срока. Я не хочу, чтобы ты был похож на меня. Не делайте этого!
- Перегрев зарядки
Главное, аккум не любит горячий ! Ни в коем случае не используйте и не храните их в слишком жарких местах. ИЛИ, если во время использования может произойти короткое замыкание или большой ток, используйте их, они будут слишком горячими. Во время зарядки не происходит быстрой зарядки большим током и высоким напряжением. - Только постоянное напряжение!
Мы должны заряжать их только постоянным напряжением. - Зарядка от перенапряжения
Обычно производитель аккумуляторов указывает соответствующее напряжение.
Мы должны использовать заряд постоянного напряжения.
—12 В, максимальное напряжение батареи 14,8 В, в режиме ожидания — 13,8 В
—6 В, максимальное напряжение батареи 7,5 В, в режиме ожидания — 6,8 В - Сильноточная быстрая зарядка
Но горячая — Таким образом, вам следует использовать начальный ток менее 30 %.
Например, аккумулятор 12В / 7Ач у вас должен начальный ток меньше 2А. Если мы используем 1А, батарея будет заряжаться примерно на 7 часов.
- Не долго
Кроме того, если вы заряжаете его слишком долго. Аккумулятор тоже сильно нагрелся. Таким образом, когда аккумулятор полностью заряжен, прекратите его зарядку.
Эти две цепи помогают облегчить вашу жизнь.
Простая схема автоматического зарядного устройства
Это первая автоматическая схема зарядного устройства. Мы используем концепцию схемы: без использования микросхем и сложных устройств. Используйте существующие продукты, чтобы получить больше преимуществ.
Мы можем использовать эту схему для всех батарей. Просто нужно понимать требования к зарядке аккумулятора.
- Предназначен для аккумуляторов 12 В. Но если вы уже понимаете принцип работы. Я считаю, что вы определенно можете адаптироваться к батарее 6V или другим.
- Вам следует использовать входное напряжение 15 В или в 1,5 раза больше напряжения батареи.
- Самое важное —Должен использовать ток зарядного устройства 10% от тока аккумулятора. Например аккумулятор 2,5 Ач. Используйте зарядный ток 0.25А. На полную загрузку уйдет 10-12 часов.
Как это работает
Прежде всего, я думаю: «Когда… Зарядка? И когда остановиться? »
Обычно мы должны заряжать аккумулятор, если напряжение ниже 12,4 В. Затем напряжение аккумулятора повышается и максимальное напряжение составляет 14,4 В. Она полна. Нам нужно отключить ток зарядки.
Во-вторых, нам нужно использовать схему компаратора.
Я часто использую операционные усилители IC, такие как LM339, LM311, LM324, LM301. Но иногда мы не можем их купить.
И это наша работа только в простом стиле.
Вначале мы изучаем основной принцип работы электронных компонентов.
Познакомьтесь с стабилитроном
Мне нравится использовать диод, стабилитрон, они оба являются клапанами для электрических токов.
Ток будет течь в одном направлении. Но стабилитрон подключен обратно. Затем он блокирует ток, пока напряжение не превысит определенный уровень.
Пробую их проверить с помощью стабилитрона 12 вольт ток через него будет протекать при напряжении выше 12В.
Итак, я использую стабилитрон для обнаружения напряжения выше 13 В для управления системой останова зарядного устройства.
Реле и батарея отключения SCR
Затем я использую реле для управления током в батарее. Потому что дешево и легко используется.
Далее я использую SCR для использования в качестве переключателя быстрого управления.
Простое зарядное устройство АКБ с автоматическим отключением
Приходит посмотреть на схему. Использую от аккумулятора 12В 7Ач и ниже. Значит ток зарядки 2А.
Итак, я использую трансформатор 2А, 12В в нерегулируемом источнике питания. Под нагрузкой или при зарядке — от 13 до 15 В постоянного тока.
Допустим, напряжение АКБ 12,4В. Реле не работает. Зарядный ток непрерывно протекает через аккумулятор.
Пока напряжение АКБ не поднимется до 13,8В. Начинает иметь ток, протекающий через стабилитрон к смещению SCR1.
SCR1 работает. Затем также запускается воспроизведение, втягивайте NO и C.
Значит, на батарею нет тока.
Как установить и использовать
Вы можете посмотреть видео ниже Я его тестирую. Этот проект всегда будет отключать аккумулятор. Когда напряжение падает на 13,6 В.
После этого загорится светодиод LED2 (желтый). Пока реле вытащит из контакта NC-C. Который отсутствует ток к батарее и напряжение ниже.
Затем вы можете снова зарядить, нажав SW2 для сброса, снова зарядите их.
Сильноточная зарядка
Если вы хотите зарядить сильноточную батарею.Например аккумулятор 45Ач. Вы должны использовать ток менее 5А.
И ток менее 15А.
Также необходимо использовать сильноточный источник питания. Компоненты внутри находятся под высоким током. Например трансформатор 10A-15A, диоды невесты 25A, реле 20A и многое другое.
Думаю, эта схема не подходит для сильноточного аккумулятора. Потому что это может быть ошибка зарядки. Вам нужно использовать заряд постоянного напряжения в режиме ШИМ.
Автоматическое отключение зарядного устройства 12 В от источника питания SCR
Цепь, указанная выше, может быть ошибочной и ее трудно настроить.Я предлагаю автоматическое зарядное устройство для сухой батареи с использованием SCR для батареи 12 В. Кроме того, он использует батарею на 6 В. Это похоже на приведенную выше схему. Стабилитрон и SCR являются основными частями. Но вместо реле работает SCR. SCR работает в импульсном режиме постоянного тока на фильтрах с конденсатором.
Как работает эта схема
Как схема ниже. Для начала, AC220V будет течь к трансформатору, чтобы преобразовать его в 15 вольт. Затем перейдите к мостовому диоду к выпрямителю переменного тока в постоянный импульс 15 В. LED1 — индикатор питания схемы.
Начало работы SCR1. Потому что 15 В течет к R3, чтобы ограничить ток, чтобы уменьшиться и протекать через диод D5.
Он защищает обратное напряжение перед смещением на вывод G SCR1.
Когда SCR1 проводит ток, направьте 15 В через провод K к положительной клемме аккумуляторной батареи.
В идеале, SCR1 будет проводить ток и очень быстро останавливать ток попеременно с частотой 100 Гц.
Так как напряжение 15 В от мостового диода является двухполупериодным выпрямителем.Значит выходная частота 50 Гц + 50 Гц. Ток этой функции представляет собой непрерывную положительную половину синусоидальной волны.
Который отличается от напряжения с конденсаторным фильтром, гладким, как прямая линия.
Значит, SCR1 не проводит ток все время. Когда есть положительное напряжение для смещения на выводе G.
Так как форма волны напряжения является импульсом постоянного тока, а не плавной.
SCR перестанет проводить ток. Если отключение — это не положительное напряжение.
Затем сигнал положительного напряжения снова поступает на SCR1.Он снова начнет проводить токи, это было перевернуто с частотой 100 Гц.
Контроль уровня заряда батареи
Для начала положительное напряжение батареи проходит через R2 для уменьшения тока. И C1 будет фильтровать ток для сглаживания.
Во-вторых, ток течет через VR1, чтобы разделить напряжение. Затем стабилитрон ZD1 пропускает перенапряжение на вывод G смещения SCR2.
Регулируем уровень VR1 для установки полной батареи. Пока напряжение на минусе ZD1 не станет больше 6.8 В или около 7,3 В.
После этого ZD1 является потоком коллапса напряжения насыщения, который проходит через подводящий провод G SCR2. Это заставляет SCR2 проводить ток. By R4 — помощник в необычайно стабильной работе SCR2.
Когда SCR2 работает, возникает отрицательное напряжение, ведущее от K к A. Это приводит к свечению светодиода LED2.
И в то же время SCR1 перестанет проводить ток.
Распиновка TO-220 и TO-92 SCR
Так как вывод G SCR1 получает отрицательное напряжение от SCR2. В случае, если батарея имеет более низкое напряжение, напряжение на отрицательном полюсе ZD1 ниже 6.8В.
Это приводит к тому, что вывод G SCR2 не получает положительного напряжения. Но он может получить только отрицательное напряжение через R4, в результате SCR2 не проводит ток.
Список деталей
Резисторы 0,5 Вт 5%
R1, R5: 2 кОм
R2: 1,5 кОм
R3: 560 Ом
R4: 10 кОм
VR1: 10 кОм Потенциометр
C1: 100 мкФ 25 В электролитический конденсатор
SCR1: 2N6397__SCR
SCR1: 2N6397__SCR
SCR2: 2N6397__SCR
SCR EC103 или 2N5060SCR
ZD1: 6,8V 1W
D1-D4: 1N5404_Diode
D5: 1N4002_Diode
LED1, LED2: 5M LED, как вы хотите,
PCB и другие и т.
Д.
Как сделать и настроить
- После того, как вы подготовили все компоненты. Затем мы успешно припаяли его к печатной плате, как показано на следующем рисунке. Например, у прибора положительный — отрицательный. Правильная ли полярность?
Компонентная компоновка зарядного устройства для сухих аккумуляторов
Точка пайки зарядного устройства для сухих аккумуляторов
Полная сборка всех частей на печатной плате
Полностью аккумулятор 12 В 2.5A
- В целях безопасности, первый шаг, найдите полное напряжение батареи, подключенное к цепи для правильной полярности.
- Подайте переменный ток 220 В. Затем поверните VR1 по часовой стрелке, пока светодиод 2 не погаснет.
- Для медленного вращения VR1 по часовой стрелке, пока не загорится светодиод 2, затем немедленно остановитесь. Не вращайте слишком много.
- Принцип работы LED2 загорится, когда напряжение батареи достигнет полного. Итак, в первый раз аккумулятор должен быть полностью заряжен.
Примечание:
Извините, я не могу показать вам схему печатной платы.Но можно использовать перфорированную доску .
Пожалуйста, посмотрите видео ниже, чтобы лучше понять этот проект.
Модификация схемы
Эта схема может изменять напряжение батареи 3-х размеров 6В, 9В, 12В. Мы можем поменять каждое значение детали как аккуратный заряженный аккумулятор.
В обычной цепи мы используем аккумулятор на 12 В. Например, смотрите на корпусе аккумулятор заявлен как 12В 20Ач. Смысл в том, что он может питать токи 20 ампер в час.
Когда вы знаете, что напряжение на аккумуляторе заряжено, теперь мне нужно выбрать трансформатор, который будет использоваться.
Используемые трансформаторы тока можно выбрать от 3А.
- Аккумулятор 6В ; Напряжение выходного трансформатора: 9В; — напряжение стабилитронов: 3,3В ; —R3 и R5: 1К
- батарея 9В ; Напряжение выходного трансформатора: 12В; -Напряжение стабилитронов: 4,7В ; —R3 и R5: 1.5K
- Аккумулятор 12В ; Напряжение выходного трансформатора: 15В; — напряжение стабилитронов : 6.8В ; —R3 и R5: 2K
Нажмите, чтобы увидеть больше:
Зарядное устройство для свинцово-кислотных аккумуляторов 6 В или 12 В
Easy Многие схемы легко для вас
ПОЛУЧИТЬ ОБНОВЛЕНИЕ ПО ЭЛЕКТРОННОЙ ПОЧТЕ
I Всегда старайтесь сделать Electronics Learning Easy .
Другой вариант схемы зарядного устройства на микросхеме IR2153 |
Диодный мост состоит из любых выпрямительных диодов с током не менее 2А и более а при обратном напряжении 400 вольт можно использовать готовый диодный мост от старого компьютерного блока питания, он имеет обратное напряжение 600 вольт при токе 6 А.
Для обеспечения требуемых параметров питания микросхемы необходимо взять сопротивление 45-55 кОм мощностью 2 ватта, если нет, подключить последовательно несколько резисторов малой мощности.
Плавающее зарядное устройство: 7 ступеней (с изображениями)
Схема делится на три логические части:
- Модулятор с микросхемой NE555
- Индуктор
- Обратная связь по выходному напряжению
NE555 сконфигурирован как нестабильный мультивибратор.Он выдает переменный выходной сигнал высокого / низкого уровня на выводе 3, который включает / выключает транзистор Q1. R1 и R2 определяют частоту модуляции. Лучшее визуальное объяснение, которое я нашел, взято с сайта bsselektronika.hu.
Транзистор Q1 управляет катушкой индуктивности, которая постоянно накапливает электромагнитный поток и разрушает его, вызывая повышение напряжения.
D2 предотвращает обратную подачу этого более высокого напряжения на источник питания.
C3 сохраняет более высокое напряжение и обеспечивает его, пока Q1 находится в выключенном состоянии — без емкости повышенное напряжение не появилось бы на выходе зарядного устройства.
D3 предотвращает прохождение тока от аккумулятора к зарядному устройству. Кроме того, это положительный выходной вывод зарядного устройства.
Q2 со своими резисторами образует цепь обратной связи к NE555 и позволяет регулировать выходное напряжение.
Другими параметрами, определяющими выходное напряжение, являются R1, R2 и C1 NE555. Уравнения:
- Положительный временной интервал (T1) = 0,693 * (R1 + R2) * C1
- Отрицательный временной интервал (T2) = 0,693 * R2 * C1
- Частота = 1.44 / ((R1 + R2 + R2) * C1)
Поищите онлайн-калькуляторы 555 или посмотрите этот калькулятор Excel от Texas Instruments: http://www.ti.com/tool/tlc555calc.
Светодиодприкреплен к Vcc и заземлению, показывая, что зарядное устройство запитано.
Предупреждение № 1 : Без обратной связи эта цепь может производить намного более 100 вольт (при очень низкой силе тока). Помните, что высокое напряжение может вывести из строя ваш вольтметр, если вы не будете достаточно осторожны.
Предупреждение № 2 : Предохранитель необходим, если вы работаете с источниками питания с высокой плотностью энергии, такими как свинцово-кислотные батареи.Если что-то пойдет не так, и, например, ваши клеммные разъемы в вашей проектной коробке случайно подключатся из-за сломанной пайки, тогда он напрямую соединит + и — клеммы вашей батареи. Ваши провода будут светиться и загореться, и ваша батарея может выйти из строя, даже взорваться. Таким образом, хотя само зарядное устройство имеет низкое напряжение и низкую силу тока, предохранитель является обязательным. Всегда будьте осторожны!
Примечание : схемы схем сделаны с помощью инструмента Fritzing.
Как разработать трехступенчатую схему зарядки аккумулятора | Custom
Трехступенчатые зарядные устройства обычно называют интеллектуальными зарядными устройствами.Это высококачественные зарядные устройства, которые популярны для зарядки свинцово-кислотных аккумуляторов. Однако в идеале все типы аккумуляторов следует заряжать с помощью трехступенчатых зарядных устройств. Для более дорогих свинцово-кислотных аккумуляторов этот трехэтапный процесс зарядки сохраняет их работоспособность.
Прежде чем переходить к схемам трехступенчатого зарядного устройства, мы должны больше узнать о многоступенчатых зарядных устройствах и причинах их использования.
Что такое многоступенчатые зарядные устройства?Многоступенчатые зарядные устройства определяют требования к батарее и автоматически переключаются в режим CC-CV, гарантируя оптимальную эффективность и более длительный срок службы батареи.Эти технологии зарядки аккумуляторов обычно используют микропроцессоры для регулируемой зарядки от 2 до 5 ступеней.
Двухступенчатое зарядное устройство для аккумуляторов имеет (очевидно) две ступени: накопительную и плавающую. Вы можете наблюдать эти этапы на общей схеме контроллера зарядного устройства для мобильных аккумуляторов. Здесь стадия накопления обычно упоминается как стадия повышения, на которой батарея заряжается высокими токами в течение короткого промежутка времени. Стадия плавающего режима, также называемая непрерывной зарядкой, происходит, когда батарея заряжается со скоростью саморазряда.
Некоторые зарядные устройства имеют стадию восстановления для восстановления разряженных батарей. Как упоминалось ранее, эти зарядные устройства повышают эффективность и продлевают срок службы аккумуляторов. Возможно, вы видели людей, заряжающих свинцово-кислотные (или другие дорогие) аккумуляторы от постоянного источника питания. Это как медленная смерть вашим батареям!
Трехэтапный процесс зарядкиКак видно из названия, в этом зарядном устройстве есть три стадии: накопление, абсорбция и поплавок.Обсудим каждый этап.
Bulk StageОколо 80% батареи заряжается на большой стадии. Здесь обеспечивается постоянный ток 25% от номинального значения Ач. Например, в случае батареи 100 Ач подается постоянный ток 25 А, и со временем напряжение увеличивается.
Вы можете увеличить ток, подаваемый на аккумулятор, более чем на 25% от его емкости, что сократит время зарядки, но также может сократить срок службы аккумулятора, поэтому не рекомендуется применять ток более высокий, чем указано.Не забудьте ознакомиться с рекомендациями производителей по зарядке, некоторые батареи также указывают 10% емкости.
Стадия абсорбцииНа стадии абсорбции заряжаются оставшиеся 20% батареи. Здесь зарядное устройство подает постоянный ток, такой же, как и напряжение поглощения зарядного устройства, которое зависит от вариантов зарядки, и это потребление тока уменьшается до тех пор, пока аккумулятор не будет полностью заряжен.
Иногда, однако, сила тока не падает должным образом.В этом случае в аккумуляторе может быть стойкое сульфатирование. Постоянная сульфатация происходит, когда аккумулятор находился в состоянии низкого заряда в течение недель или более, и восстановление аккумулятора в этом случае невозможно.
Float StageНа плавающей стадии зарядное устройство пытается поддерживать полностью заряженный аккумулятор в том же состоянии в течение неопределенного времени. Здесь снижается напряжение и подается ток менее 1% от емкости батареи. Вы можете оставить зарядку аккумулятора в этом состоянии навсегда, и это не повредит аккумулятору.
Трехступенчатые схемы зарядки аккумулятораДавайте поговорим об обычном аккумуляторе 12 В, 7 Ач. Его напряжение поглощения составляет от 14,1 В до 14,3 В, а напряжение холостого хода от 13,6 до 13,8 В. Зная это, нам нужна схема, в которой мы можем регулировать напряжение с течением времени, чтобы было легче управлять им с помощью потенциометра, или мы можем использовать микроконтроллер задачи.
ИС регулятора напряжения LM317 — это первое, что приходит на ум для таких приложений.Вы можете выбрать LM338 или LM350 в соответствии с вашими текущими требованиями к емкости. Нам нужны резисторы на выводе регулировки микросхемы для управления выходным напряжением. Для этого мы используем потенциометры 5 кОм и 2 кОм, поскольку у нас есть фиксированный резистор стока на 270 Ом.
Простые микросхемы зарядного устройства для любой химии
Предпосылки
Для многих устройств с батарейным питанием обычно требуются самые разные источники заряда, химический состав батарей, напряжения и токи. Например, промышленные, высокопроизводительные, многофункциональные потребительские, медицинские и автомобильные зарядные устройства требуют более высоких напряжений и токов, поскольку появляются новые аккумуляторные блоки большой емкости для всех типов батарей.Кроме того, солнечные панели с широким диапазоном уровней мощности используются для питания множества инновационных систем, содержащих перезаряжаемые герметичные свинцово-кислотные (SLA) и литиевые батареи. Примеры включают габаритные огни пешеходного перехода, портативные акустические системы, уплотнители мусора и даже огни морских буев. Более того, некоторые свинцово-кислотные (LA) батареи, используемые в солнечных батареях, представляют собой батареи глубокого цикла, способные выдерживать длительные повторяющиеся циклы зарядки в дополнение к глубоким разрядам. Хороший пример этого — глубоководные морские буи, обязательным условием которых является 10-летний срок эксплуатации.Другой пример — внесетевые (то есть отключенные от электроэнергетической компании) системы возобновляемых источников энергии, такие как солнечная или ветровая энергия, где время безотказной работы имеет первостепенное значение из-за трудностей с близким доступом.
Даже в несолнечных приложениях последние рыночные тенденции означают возобновление интереса к аккумуляторным элементам SLA большой емкости. Автомобильные или пусковые элементы SLA недороги с точки зрения соотношения цена / мощность и могут обеспечивать высокие импульсные токи в течение коротких промежутков времени, что делает их отличным выбором для автомобильных и других пусковых устройств транспортных средств.Встраиваемые автомобильные приложения имеют входное напряжение> 30 В, а в некоторых даже выше. Рассмотрим систему определения местоположения GPS, используемую в качестве средства защиты от кражи; Для этого приложения может оказаться полезным линейное зарядное устройство с типичным входным напряжением 12 В с понижением до двух последовательно соединенных литий-ионных аккумуляторов (типовое значение 7,4 В) и требующее защиты от гораздо более высоких напряжений. Аккумуляторы глубокого разряда LA — еще одна технология, популярная в промышленных приложениях. У них более толстые пластины, чем у автомобильных аккумуляторов, и они рассчитаны на разряд до 20% от их общей емкости.Обычно они используются там, где мощность требуется в течение длительного времени, например, в вилочных погрузчиках и тележках для гольфа. Тем не менее, как и их литий-ионные аккумуляторы, аккумуляторы LA чувствительны к перезарядке, поэтому осторожное обращение во время цикла зарядки очень важно.
Решения на основе интегральных схем (IC)покрывают лишь небольшую часть множества возможных комбинаций входного напряжения, напряжения заряда и тока заряда. Громоздкая комбинация микросхем и дискретных компонентов обычно использовалась для покрытия большинства оставшихся, более сложных комбинаций и топологий.Так было только в 2011 году, когда компания Analog Devices обратилась к этому рыночному пространству приложений и упростила его с помощью своего популярного решения для зарядки с двумя микросхемами, состоящего из микросхемы контроллера зарядки аккумулятора LTC4000 и совместимого преобразователя постоянного тока с внешней компенсацией.
Коммутационные и линейные зарядные устройства
ИС для зарядных устройств с традиционной линейной топологией часто ценились за их компактность, простоту и низкую стоимость. Однако к недостаткам этих линейных зарядных устройств относятся ограниченный диапазон входного напряжения и напряжения батареи, более высокое относительное потребление тока, чрезмерное рассеивание мощности, ограниченные алгоритмы прекращения заряда и более низкая относительная эффективность (эффективность ~ [VOUT / VIN] × 100%).С другой стороны, импульсные зарядные устройства для аккумуляторов также являются популярным выбором из-за их гибкой топологии, мультихимической зарядки, высокой эффективности зарядки (которая минимизирует нагрев для обеспечения быстрой зарядки) и широких диапазонов рабочего напряжения. Тем не менее, некоторые из недостатков переключаемых зарядных устройств включают относительно высокую стоимость, более сложную конструкцию на основе индукторов, потенциальное шумообразование и более крупные решения по занимаемой площади. Современный Лос-Анджелес, беспроводное питание, сбор энергии, солнечная зарядка, удаленный датчик и встроенные автомобильные приложения обычно питаются от высоковольтных линейных зарядных устройств по причинам, указанным выше.Однако существует возможность для более современного зарядного устройства с переключаемым режимом, которое устраняет связанные с этим недостатки.
Простое зарядное устройство Buck Battery
Некоторые из более сложных проблем, с которыми сталкивается разработчик на начальном этапе разработки зарядного устройства, — это широкий диапазон источников входного сигнала в сочетании с широким диапазоном возможных аккумуляторов, высокая емкость аккумуляторов, которые необходимо заряжать, и высокое входное напряжение.
Источники входного сигнала столь же широки, сколь и разнообразны, но некоторые из наиболее сложных из них, которые связаны с системами зарядки аккумуляторов: мощные настенные адаптеры с напряжением от 5 до 19 В и выше, выпрямленные системы на 24 В переменного тока, высокое сопротивление солнечные батареи, аккумуляторы для автомобилей и тяжелых грузовиков / Humvee.Следовательно, комбинация химического состава батарей, возможная в этих системах — на основе лития (Li-Ion, Li-Polymer, фосфат лития-железа (LiFePO4)) и на основе LA — еще больше увеличивает перестановки, что делает конструкцию еще более устрашающе.
Из-за сложности конструкции ИС существующие ИС для зарядки аккумуляторов в основном ограничены понижающей (или понижающей) или более сложной топологией SEPIC. Добавьте сюда возможность солнечной зарядки, и вы откроете множество других сложностей. Наконец, некоторые существующие решения заряжают батареи с несколькими химическими соединениями, а некоторые — со встроенной заделкой.Однако до сих пор ни одно зарядное устройство для ИС не обеспечивало всех необходимых характеристик производительности для решения этих проблем.
Новые многофункциональные компактные зарядные устройства
Понижающее устройство для зарядки ИС, которое решает проблемы, описанные выше, должно обладать большинством из следующих атрибутов:
- Широкий диапазон входного напряжения
- Широкий диапазон выходного напряжения для работы с несколькими батареями
- Гибкость — возможность заряжать несколько химикатов батарей
- Простая и автономная работа с бортовыми алгоритмами прекращения заряда (микропроцессор не требуется)
- Большой ток заряда для быстрой зарядки, большие элементы большой емкости
- Возможность солнечной зарядки
- Усовершенствованная упаковка для улучшения тепловых характеристик и экономии места
Когда несколько лет назад ADI разработала популярную микросхему контроллера зарядки аккумулятора LTC4000 (которая работает вместе с преобразователем постоянного тока с внешней компенсацией, образуя мощное и гибкое решение для зарядки двухчиповых аккумуляторов), она значительно упростила существующий решение, которое было довольно запутанным и громоздким.Чтобы включить управление PowerPath TM , функции повышения / понижения и ограничение входного тока, решения состояли из импульсного регулятора постоянного тока с повышающим постоянным током или контроллера зарядного устройства с понижающим переключением в паре с внешним контроллером повышения , а также микропроцессор, а также несколько микросхем и дискретных компонентов. К основным недостаткам относятся ограниченный диапазон рабочего напряжения, отсутствие возможности подключения солнечной панели, невозможность заряжать аккумулятор любого химического состава и отсутствие прекращения заряда на борту. Перенесемся в настоящее, и теперь доступны более простые и гораздо более компактные монолитные решения для решения этих проблем.Понижающие зарядные устройства LTC4162 и LTC4015 от Analog Devices обеспечивают однокристальные понижающие зарядные устройства с различными уровнями тока заряда и полным набором функций.
Зарядное устройство LTC4162
LTC4162 — это высокоинтегрированное синхронное монолитное понижающее зарядное устройство с мультихимическим режимом высокого напряжения и диспетчером PowerPath со встроенными функциями телеметрии и дополнительным отслеживанием точки максимальной мощности (MPPT). Он эффективно передает питание от различных входных источников, таких как настенные адаптеры, объединительные платы и солнечные панели, для зарядки литий-ионных / полимерных, LiFePO4 или батарейных блоков LA, при этом обеспечивая питание нагрузки системы до 35 В.Устройство обеспечивает расширенный системный мониторинг и управление PowerPath, а также мониторинг состояния батареи. Хотя для доступа к наиболее продвинутым функциям LTC4162 требуется главный микроконтроллер, использование порта C I 2 необязательно. Основные характеристики зарядки продукта можно отрегулировать, используя конфигурацию штыревой перемычки и программирующие резисторы. Устройство обеспечивает точность регулирования тока заряда ± 5% до 3,2 А, регулировку напряжения заряда ± 0,75% и работает в диапазоне входного напряжения от 4,5 В до 35 В.Приложения включают портативные медицинские инструменты, устройства USB-питания (USB-C), военное оборудование, промышленные портативные компьютеры и защищенные ноутбуки / планшетные компьютеры.
Рисунок 1. Типовая схема применения LTC4162-L.
LTC4162 (см. Рисунок 1) содержит точный 16-разрядный аналого-цифровой преобразователь (АЦП), который непрерывно отслеживает многочисленные параметры системы по команде, включая входное напряжение, входной ток, напряжение батареи, ток батареи, выходное напряжение, температуру батареи. , температура кристалла и последовательное сопротивление батареи (BSR).Все параметры системы можно контролировать через двухпроводной интерфейс I 2 C, а программируемые и маскируемые предупреждения гарантируют, что только интересующая информация вызовет прерывание. Алгоритм отслеживания активной точки максимальной мощности устройства глобально просматривает входной контур управления пониженным напряжением и выбирает рабочую точку для максимального извлечения энергии из солнечных панелей и других резистивных источников. Кроме того, его встроенная топология PowerPath отделяет выходное напряжение от батареи, тем самым позволяя портативному изделию запускаться мгновенно, когда источник зарядки применяется в условиях очень низкого напряжения батареи.Встроенные профили зарядки LTC4162 оптимизированы для аккумуляторов различного химического состава, включая литий-ионные / полимерные, LiFePO4 и LA. Как напряжение заряда, так и ток заряда могут автоматически регулироваться в зависимости от температуры аккумулятора в соответствии с рекомендациями JEITA или настраиваться индивидуально. Для LA непрерывная температурная кривая автоматически регулирует напряжение батареи в зависимости от температуры окружающей среды. Для любого химического состава может быть задействована дополнительная система регулирования температуры стыка фильеры, предотвращающая чрезмерный нагрев в условиях ограниченного пространства или в условиях высоких температур.См. Рисунок 2 для получения информации об эффективности зарядки Li-Ion.
Наконец, LTC4162 размещен в 28-выводном корпусе QFN размером 4 мм × 5 мм с открытой металлической площадкой для обеспечения превосходных тепловых характеристик. Устройства класса E и I гарантированно работают от –40 ° C до + 125 ° C.
Рис. 2. Зависимость эффективности зарядки литий-ионных аккумуляторов от входного напряжения по количеству ячеек.
Что делать, если требуется более высокий ток?
LTC4015 также является высокоинтегрированным, многохимическим синхронным понижающим зарядным устройством для аккумуляторов высокого напряжения со встроенными функциями телеметрии.Тем не менее, он имеет архитектуру контроллера с внешними силовыми полевыми транзисторами для более высоких значений тока заряда (до 20 А или более в зависимости от выбранных внешних компонентов). Устройство эффективно подает питание от входного источника (сетевой адаптер, солнечная панель и т. Д.) На литий-ионный / полимерный аккумулятор, LiFePO4 или аккумулятор LA. Он обеспечивает расширенные функции мониторинга и управления системой, включая подсчет кулонов батареи и мониторинг состояния. Хотя для доступа к наиболее продвинутым функциям LTC4015 требуется главный микроконтроллер, использование его порта I 2 C не является обязательным.Основные характеристики зарядки продукта можно отрегулировать, используя конфигурацию штыревой перемычки и программирующие резисторы.
Рис. 3. Схема зарядного устройства для 2-элементной литий-ионной аккумуляторной батареи 12 В IN на 8 А.
LTC4015 обеспечивает точность регулирования тока заряда ± 2% до 20 А, регулировку напряжения заряда ± 1,25% и работу в диапазоне входного напряжения от 4,5 В до 35 В. Приложения включают портативные медицинские инструменты, военное оборудование, приложения для резервного питания от батарей, промышленные портативные устройства, промышленное освещение, защищенные ноутбуки / планшетные компьютеры, а также системы связи и телеметрии с дистанционным питанием.
LTC4015 также содержит точный 14-битный аналого-цифровой преобразователь (АЦП), а также высокоточный счетчик кулонов. АЦП непрерывно контролирует многочисленные параметры системы, включая входное напряжение, входной ток, напряжение батареи, ток батареи, и по команде сообщает о температуре батареи и последовательном сопротивлении батареи (BSR). Контролируя эти параметры, LTC4015 может сообщать о состоянии аккумулятора, а также о состоянии его заряда. Все параметры системы можно контролировать через двухпроводной интерфейс I 2 C, в то время как программируемые и маскируемые предупреждения гарантируют, что только интересующая информация вызовет прерывание.Встроенные профили зарядки LTC4015 оптимизированы для различных типов аккумуляторов, включая литий-ионные / полимерные, LiFePO4 и LA. Контакты конфигурации позволяют пользователю выбирать между несколькими предопределенными алгоритмами заряда для каждого химического состава батареи, а также несколькими алгоритмами, параметры которых можно регулировать с помощью I 2 C. Как напряжение заряда, так и ток заряда могут быть автоматически отрегулированы в зависимости от температуры батареи в соответствии с требованиями. с рекомендациями JEITA или даже с индивидуальными настройками.См. Рисунок 4 для получения информации об эффективности заряда свинцово-кислотной батареи. LTC4015 размещен в корпусе QFN размером 5 мм × 7 мм с открытой металлической площадкой для обеспечения превосходных тепловых характеристик.
Рис. 4. Эффективность зарядки свинцово-кислотной батареи с LTC4015.
Экономия места, гибкость и более высокие уровни мощности
При равных уровнях мощности (например, 3 А), поскольку это монолитное устройство со встроенными силовыми полевыми МОП-транзисторами, LTC4162 может сэкономить до 50% площади печатной платы по сравнению с LTC4015.Поскольку их наборы функций аналогичны, LTC4015 следует использовать при выходных токах от> 3,2 А до 20 А или более. Ни одно из конкурирующих в отрасли решений для зарядных устройств IC не предлагает такой же высокий уровень интеграции и не может генерировать такие же уровни мощности. Те, которые приближаются к зарядному току (от 2 до 3 А), ограничены только одним химическим составом аккумулятора (литий-ионный) или ограничены по напряжению заряда аккумулятора (максимум 13 В), и поэтому не предлагают уровни мощности или гибкость из LTC4162 или LTC4015.Кроме того, если учесть количество внешних компонентов, необходимых для ближайшего конкурирующего решения для монолитного зарядного устройства, LTC4162 предлагает до 40% экономии площади печатной платы, что делает его еще более привлекательным выбором для разработки.
Солнечная зарядка
Есть много способов работать с солнечной панелью на максимальной мощности (MPP). Один из самых простых способов — подключить аккумулятор к солнечной панели через диод. Этот метод основан на согласовании максимального выходного напряжения панели с относительно узким диапазоном напряжения батареи.Когда доступные уровни мощности очень низкие (примерно менее нескольких десятков милливатт), это может быть лучшим подходом. Однако уровни мощности не всегда низкие. Поэтому в LTC4162 и LTC4015 используется метод MPPT, который определяет максимальное напряжение питания (MPV) солнечной панели при изменении количества падающего света. Это напряжение может резко измениться с 12 В до 18 В, поскольку ток панели изменяется в течение 2 или более десятилетий динамического диапазона. Алгоритм схемы MPPT находит и отслеживает значение напряжения панели, которое обеспечивает максимальный ток заряда для аккумулятора.Функция MPPT не только непрерывно отслеживает точку максимальной мощности, но также может выбрать правильный максимум на кривой мощности для увеличения мощности, получаемой от панели в условиях частичной тени, когда на кривой мощности возникают несколько пиков. В периоды низкой освещенности режим низкого энергопотребления позволяет зарядному устройству подавать небольшой зарядный ток, даже если света недостаточно для работы функции MPPT.
Заключение
Новейшие мощные и полнофункциональные микросхемы для зарядки аккумуляторов и PowerPath Manager от компании, LTC4162 и LTC4015, упрощают очень сложную систему высоковольтной и сильноточной зарядки.Эти устройства эффективно управляют распределением мощности между входными источниками, такими как настенные адаптеры, объединительные платы, солнечные панели и т. Д., А также зарядкой батарей различного химического состава, включая литий-ионные / полимерные, LiFePO4 и SLA. Их простое решение и компактные размеры позволяют им достигать высокой производительности в передовых приложениях, где когда-то единственным вариантом были только более сложные, устаревшие топологии на основе импульсных стабилизаторов, такие как SEPIC. Это значительно упрощает задачу разработчика, когда речь идет о схемах зарядного устройства для аккумуляторов средней и высокой мощности.
Как выбрать правильное зарядное устройство
Позвольте мне начать с заявления об отказе от ответственности: BatteryStuff.com не продает недорогие стандартные зарядные устройства для аккумуляторов, которые часто можно найти в торговых точках и некоторых других интернет-магазинах. Мы специально обслуживаем зарядные устройства с микропроцессорным управлением, также известные как интеллектуальные зарядные устройства. Все зарядные устройства, которые мы имеем в наличии, проверяются, тестируются и выбираются на основе функции, надежности и долговечности.
Зарядное устройство этого типа предназначено для зарядки свинцово-кислотных и других типов аккумуляторов на основе компьютерных алгоритмов.Проще говоря, зарядное устройство собирает информацию с аккумулятора и регулирует ток и напряжение заряда на основе этой информации. Это позволяет заряжать аккумулятор быстро, правильно и полностью при использовании интеллектуального зарядного устройства. Все продаваемые нами зарядные устройства могут оставаться подключенными к аккумулятору в течение неограниченного периода времени и не будут перезаряжать или повреждать его.
Простые шаги по выбору зарядного устройства, подходящего для ваших нужд.
Шаг 1. Выбор зарядного устройства в зависимости от типа батареиНезависимо от того, является ли ваша батарея необслуживаемой, влажной ячейкой (залитой), AGM (абсорбированным стекломатом), гелевой ячейкой или VRLA (свинцово-кислотной батареей с регулируемым клапаном), одно зарядное устройство должно работать для всех типов, кроме гелевых элементов.Однако некоторые из наших зарядных устройств для гелевых элементов будут хорошо работать с другими типами аккумуляторов.
Шаг 2: Определение емкости батареи
Мы имеем в виду не физический размер, а то, сколько ампер-часов хранится в вашей батарее. Например, типичный полноразмерный автомобильный аккумулятор составляет около 50 ампер-часов, поэтому вы должны выбрать зарядное устройство на 10 ампер, которое потребует около 6 часов для его зарядки, если аккумулятор полностью разряжен. Другой пример — морская батарея глубокого разряда, рассчитанная на 100 ампер-часов. Зарядному устройству на 10 А потребуется около 11 часов, чтобы полностью зарядить разряженную батарею.Чтобы рассчитать общее время зарядки аккумулятора, хорошее практическое правило состоит в том, чтобы разделить номинальную мощность аккумулятора в ампер-часах на мощность зарядного устройства (в амперах), а затем прибавить около 10% к дополнительному времени, чтобы полностью зарядить аккумулятор. .
Некоторым людям, которые хотят быстрой подзарядки, следует поискать зарядное устройство с большим током, например зарядное устройство для гольф-кары. Если вы никуда не торопитесь, можете выбрать зарядное устройство меньшего размера. Самое важное — убедиться, что у вас достаточно мощности зарядного устройства, чтобы выполнить требуемую работу за отведенное вам время.
Шаг 3. Выбор зарядного устройства в зависимости от желаемого результата
Некоторым людям требуется зарядное устройство для зарядки аккумулятора мотоцикла, классического автомобиля или самолета в межсезонье.

Для восстановления работоспособности АКБ ее необходимо зарядить, для этой цели в продаже можно найти множество видов зарядных приборов. Из каких элементов состоит зарядное устройство импульсное для автомобильного аккумулятора и как его соорудить своими руками — подробнее об этом читайте ниже.
К слову, термистор также можно демонтировать из компьютерного БП.
Для таких случаев схема импульсного зарядного устройства для автомобильных аккумуляторов должна включать защиту.

Например, аккумулятор 12В / 7Ач у вас должен начальный ток меньше 2А. Если мы используем 1А, батарея будет заряжаться примерно на 7 часов. 
На счет радиаторов на транзисторах достаточно маленького для IRFZ44, желательно на выходных диодах поставить побольше, они больше всего нагреваются, просто радиатор на сигнальный транзистор я вообще не ставил, радиатор все равно маловат, так как при работе контур обдувается вентилятором, нагрев незначительный.. Ставлю полевку чуть мощнее IRFP22N50A, и диоды соответственно у меня ток заряда достигает 10 ампер и более (нужен качественный обдув платы). Правда, так надолго нельзя оставлять, у меня на выходном диоде очень маленький радиатор, и не могу держать рукой на таком токе, но после замены радиатора думаю все будет супер … 
Прочитав этот материал, любой радиолюбитель сможет самостоятельно изготовить блок питания на нужную ему мощность и, соответственно, выходное напряжение.
При желании выходная мощность может быть увеличена с помощью небольшой модификации.