Зарядное устройство импульсное для автомобильного аккумулятора своими руками: схема ЗУ для АКБ » Авто центр ру
Разряд аккумуляторной батареи — это довольно распространенная проблема, с которой сталкиваются многие наши соотечественники. Для восстановления работоспособности АКБ ее необходимо зарядить, для этой цели в продаже можно найти множество видов зарядных приборов. Из каких элементов состоит зарядное устройство импульсное для автомобильного аккумулятора и как его соорудить своими руками — подробнее об этом читайте ниже.
[ Скрыть]
Характеристика прибора
Приборы для зарядки аккумулятора могут быть трансформаторными либо импульсными. Первые сегодня практически неактуальны из-за их больших размеров и веса, а также недостатков, соответственно, востребованность импульсных ЗУ для АКБ только растет.
Устройство и принцип работы
Предназначение такого прибора заключается в восстановлении заряда батареи.
Устройство девайса следующее:
- трансформаторный импульсный механизм;
- выпрямительный узел;
- стабилизатор;
- устройства индикации заряда;
- управляющий модуль, осуществляющий контроль за работой ЗУ.
ИЗУ для автомобильной АКБ от производителя BOSCH
Если вы сравните импульсное зарядное устройство с трансформаторным, то увидите, что все компоненты, которые входят в состав первого, значительно меньше по размерам и весу. Именно поэтому приборы такого типа получили популярность среди соотечественников, тем более, что их вполне можно соорудить в домашних условиях.
Если говорить о принципе действия, то непосредственно сам процесс заряда может осуществляться:
- напряжением постоянным током;
- напряжением с неизменными параметрами;
- еще один способ — комбинированный.
Наиболее оптимальным, а также правильным с точки зрения теории является второй вариант, поскольку именно он позволяет полностью контролировать процесс заряда.
В том случае, если вы планируете добиться максимального уровня заряда, в ходе процесса также следует учитывать и значение разряда аккумулятора. Метод постоянного тока — не самый лучший способ, поскольку в данном случае речь идет о быстром процессе заряда. При таком напряжении через пластины батареи проходит высокий ток, в результате чего есть вероятность разрушения пластин АКБ. А это, в свою очередь, приведет к ее неработоспособности, ведь восстановить пластины не получится (автор видео — канал deonich tex).
Что касается последнего способа — комбинированного, то он считается одним из самых щадящих для конструкции аккумулятора. В данном случае через батарею в первую очередь проходит постоянный ток, который впоследствии меняется на переменный, когда батарея будет практически заряжена. После этого ток постепенно снижается, его значение уменьшается почти до нуля, что способствует стабилизации напряжения в целом.
По утверждению многих электриков, этот вариант дает возможность если не предотвратить, то как минимуму снизить вероятность выкипания раствора электролита в банках батареи. Соответственно, это способствует и предотвращению возможности выделения газов.
Особенности подбора оборудования
Есть несколько особенностей подбора девайса:
- Во-первых, большинство наших соотечественников при покупке рассчитывают на то, что зарядный прибор при необходимости сможет восстановить работоспособность полностью севшего аккумулятора. Несмотря на то, то импульсное зарядное устройство — это довольно технологичный прибор, не факт, что оно сможет выполнить эту функцию. Покупая девайс в магазине, обязательно нужно уточнить, сможет ли ЗУ справиться с задачей восстановления полностью разряженной батареи.
- Во-вторых, необходимо учитывать значение максимального тока, который будет проходит через аккумуляторную батарею во время зарядки. Здесь же необходимо брать во внимание и уровень напряжения, с которым будет осуществляться зарядка АКБ.
Покупая импульсное зарядное устройство, желательно, чтобы прибор имел функцию автоматического отключения либо поддержки, она будет активироваться в том случае, когда АКБ зарядится (автор видеообзора импульсной зарядки — канал Oops of ZikValera).
Советы по эксплуатации
Используя зарядные приборы для аккумуляторов автомобилей, необходимо руководствоваться элементарными правилами эксплуатации.
Для начала нужно запомнить, что при использовании ЗУ важно соблюдать последовательность действий:
- Сначала АКБ извлекается из авто.
- Затем проверяется состояние батареи — внешний вид, корпус, при необходимости очищаются клеммы.
- Затем выкручиваются пробки банок батареи, если нужно, уровень электролита в банках восполняется путем добавления в систему дистиллированной воды.
- После этого к клеммам АКБ покдлючаются щупы зарядного прибора с соблюдением полярности.

- И только после этого ЗУ включается в бытовую сеть.
При выставлении настроек ЗУ нужно также учитывать такие моменты:
- Значение силы тока — этот параметр можно отрегулировать, чтобы сделать это, следует учесть, насколько АКБ разряжена. Если уровень разряда составляет всего 25%, то при включении прибора значение силы тока может увеличиться.
- Напряжение. В процессе заряда значение напряжения должно быть не выше 14.4 В, в противном случае это может отразиться на работе автоаккумулятора в дальнейшем.
- Время, на протяжении которого батарея должна заряжаться. Практически все современные ЗУ оснащаются дисплеями, а также световыми индикаторами, по которым можно определить степень заряда устройства. Если же индикаторы отсутствуют, то вычислить время зарядки можно с помощью значения тока. Если вы заметили, что на протяжении 2 часов сила тока остается на одном уровне, это может сказать о том, что АКБ полностью зарядилась.
Заряжать аккумулятор больше суток нельзя, поскольку это приведет к выкипанию раствора электролита в банках.
А это, в свою очередь, может стать причиной замыкания на пластинах.
Инструкция по изготовлению импульсного ЗУ своими руками
Простая схема для изготовления импульсной зарядки
Сделать ЗУ для автоаккумуляторов можно в домашних условиях, рассмотрим процесс изготовления девайса со схемой IR2153. В этой схеме нет двух конденсаторных элементов, подключенных к средней точке, вместо них устанавливается электролит. По этой схеме можно изготовить девайс, который изначально рассчитан на невысокую мощность, но если вы хотите получить более мощное ЗУ, то можете немного изменить схему, добавив в нее мощные компоненты.
- Схема импульсного зарядного устройства подразумевает использование ключей 8N50, которые оснащаются защитным корпусом. Также вам потребуются и диодные мосты, их не обязательно покупать в магазине, можно взять со старого БП компьютера. Если у вас нет возможности достать такие диоды, то в принципе, мост можно сделать из выпрямительных диодных элементов, потребуется четыре штуки.

- Не менее важным этапом является обустройство цепи питания, для реализации вам понадобится резисторный элемент для гашения тока, наиболее оптимальным вариантом будет резистор на 18 кОм. За резисторным компонентом устанавливается выпрямитель, который монтируется на диоде. В данном случае питание от бытовой сети будет передаваться на плату, это нам подходит. На самом питании нужно будет установить электролит, а его также надо будет соединить с конденсаторным элементом — можно использовать керамическое устройство или пленочное. Конденсатор в обязательном порядке нужно добавить в схему, поскольку это позволит максимально сгладить возможные помехи в работе ЗУ.
- Трансформаторный узел можно взять из старого компьютерного БП, важно убедиться в том, что он рабочий. Устройства, которые ставятся в блоки питания, оптимально подходят для изготовления ЗУ, так как они выдают хороший ток на выходе. Диодные элементы трансформатора должны быть в любом случае импульсными, так как обычные детали будут не в состоянии работать в условиях высокой частоты.

- Что касается фильтрующего элемента, то его использование не является обязательным, но все же добавить фильтр можно. Также в схему можно добавить термистор на 5 Ом и установить его перед фильтром, это позволит добиться максимального снижения помех. К слову, термистор также можно демонтировать из компьютерного БП.
- Не забудьте установить и электролитический конденсаторный компонент, при его выборе необходимо руководствоваться соотношением 1 Вт — 1 мкФ (автор видео о пошаговом изготовлении ЗУ — канал Паяльник TV).
На первый взгляд эта схема может показаться достаточно сложной, но в целом в ее реализации нет ничего сложного. Если вы все сделаете правильно и учтете все моменты и рекомендации, то процесс изготовления не вызовет сложностей, даже если вы никогда ранее не сталкивались с такой задачей.
Фотогалерея «Схемы для изготовления ЗУ»
Ниже представлены более сложные схемы для изготовления зарядных устройств.
Если вы владеете навыками, то можете использовать эти схемы.
1. Более сложная схема для импульсного ЗУ
2. Схема мощного импульсного прибора
Видео «Простая инструкция по изготовлению импульсного ЗУ своими руками»
В ролике ниже представлена простая и наглядная инструкция по изготовлению импульсного ЗУ в домашних условиях с описанием схемы и всех основных рабочих моментов (автор видео — канал Blaze Electronics).
Зарядное устройство для автомобильного аккумулятора своими руками
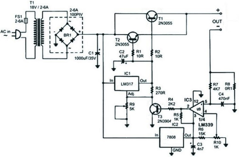
Тема автомобильных зарядных устройств интересна очень многим. Из статьи вы узнаете, как переделать компьютерный блок питания в полноценное зарядное устройство для автомобильных аккумуляторов. Оно будет представлять собой импульсное зарядное устройство для аккумуляторов с емкостью до 120 А·ч, то есть зарядка будет довольно мощной.
Собирать практически ничего не нужно – просто переделывается блок питания. К нему добавится всего один компонент.
Компьютерный блок питания имеет несколько выходных напряжений. Основные силовые шины имеют напряжение 3,3, 5 и 12 В. Таким образом, для работы устройства понадобится 12-вольтовая шина (желтый провод).
Для зарядки автомобильных аккумуляторов напряжение на выходе должно быть в районе 14,5-15 В, следовательно, 12 В от компьютерного блока питания явно маловато. Поэтому первым делом необходимо поднять напряжение на 12-вольтовой шине до уровня 14,5-15 В.
Затем, нужно собрать регулируемый стабилизатор тока или ограничитель, чтобы была возможность выставить необходимый ток заряда.
Зарядник, можно сказать, получится автоматическим. Аккумулятор будет заряжаться до заданного напряжения стабильным током. По мере заряда сила тока будет падать, а в самом конце процесса сравняется с нулем.
Приступая к изготовлению устройства необходимо найти подходящий блок питания.
Для этих целей подойдут блоки, в которых стоит ШИМ-контроллер TL494 либо его полноценный аналог K7500.
Когда нужный блок питания найден, необходимо его проверить. Для запуска блока нужно соединить зеленый провод с любым из черных проводов.
Если блок запустился, нужно проверить напряжение на всех шинах. Если все в порядке, то нужно извлечь плату из жестяного корпуса.
После извлечения платы, необходимо удалить все провода, кроме двух черных, двух зеленого и идет для запуска блока. Остальные провода рекомендуется отпаять мощным паяльником, к примеру, на 100 Вт.
На этом этапе потребуется все ваше внимание, поскольку это самый важный момент во всей переделке. Нужно найти первый вывод микросхемы (в примере стоит микросхема 7500), и отыскать первый резистор, который применен от этого вывода к шине 12 В.
На первом выводе расположено много резисторов, но найти нужный — не составит труда, если прозвонить все мультиметром.
После нахождения резистора (в примере он на 27 кОм), необходимо отпаять только один вывод.
Чтобы в дальнейшем не запутаться, резистор будет называться Rx.
Теперь необходимо найти переменный резистор, скажем, на 10 кОм. Его мощность не важна. Нужно подключить 2 провода длиной порядка 10 см каждый таким образом:
Один из проводов необходимо соединить с отпаянным выводом резистора Rx, а второй припаять к плате в том месте, откуда был выпаян вывод резистора Rx. Благодаря этому регулируемому резистору можно будет выставлять необходимое выходное напряжение.
Стабилизатор или ограничитель тока заряда очень важное дополнение, которое должно иметься в каждом зарядном устройстве. Этот узел изготавливается на базе операционного усилителя. Тут подойдут практически любые «операционники». В примере задействован бюджетный LM358. В корпусе этой микросхемы два элемента, но необходим только один из них.
Пару слов о работе ограничителя тока. В этой схеме операционный усилитель применяется в качестве компаратора, который сравнивает напряжение на резисторе с низким сопротивлением с опорным напряжением.
Последнее задается при помощи стабилитрона. А регулируемый резистор теперь меняет это напряжение.
При изменении величины напряжения операционный усилитель постарается сгладить напряжение на входах и сделает это путем уменьшения или увеличения выходного напряжения. Тем самым «операционник» будет управлять полевым транзистором. Последний регулирует выходную нагрузку.
Полевой транзистор нужен мощный, поскольку через него будет проходить весь ток заряда. В примере используется IRFZ44, хотя можно использовать любой другой соответствующих параметров.
Транзистор обязательно устанавливается на теплоотвод, ведь при больших токах он будет хорошенько нагреваться. В этом примере транзистор просто прикреплен к корпусу блока питания.
Печатная плата была разведена на скорую руку, но получилось довольно неплохо.
Теперь остается соединить все по картинке и приступить к монтажу.
Напряжение выставлено в районе 14,5 В. Регулятор напряжения можно не выводить наружу.
Для управления на передней панели имеется только регулятор тока заряда, да и вольтметр тоже не нужен, поскольку амперметр покажет все, что надо видеть при зарядке.
Амперметр можно взять советский аналоговый или цифровой.
Также на переднюю панель был выведен тумблер для запуска устройства и выходные клеммы. Теперь можно считать проект завершенным.
Получилось несложное в изготовлении и недорогое зарядное устройство, которое вы можете смело повторить сами.
Автор: АКА КАСЬЯН.
Прикрепленные файлы: СКАЧАТЬ.
Лучшие зарядные устройства для автомобильных аккумуляторов 2023
Мы можем получать комиссию за ссылки на этой странице, но мы рекомендуем только те продукты, которые мы поддерживаем. Почему стоит доверять нам? Продолжить чтение ниже
Профи
- Готов ко всему
- Широкие возможности
Минусы
- Недёшево
- Занимает немного больше места, чем конкуренты возможность «принудительно зарядить» аккумулятор, слишком разряженный, чтобы вообще генерировать какое-либо напряжение при подключении.
(Большинство современных зарядных устройств этого не делают.) Режимы технического обслуживания и «десульфатации» продлевают срок службы аккумулятора, обеспечивая при этом его постоянную готовность к работе. В отличие от небольших и менее амбициозных зарядных устройств, Genius 10 быстро зарядит автомобильный аккумулятор до полной мощности за минимально безопасное время. Он даже способен заряжать литий-ионные автомобильные аккумуляторы нового поколения, такие как сложные и дорогие блоки, которыми оснащены многие новые BMW.Ключевые спецификации
Power 10-AMP Зарядное устройство Режимы Быстрая зарядка, обслуживание, режимы десюлирования с автоматической выходом . Лучший бюджет
MotoPower MP00206A
Лучший бюджет
MotoPower MP00206A
Сейчас 21% скидка
$ 22 на Amazon
$ 22.0021 Более высокая мощность, чем у конкурентов
- Простота использования
Минусы
- Форм-фактор «Настенная бородавка» у конкурентов подходит больше для многих людей.

Все основные функции здесь по очень низкой цене, включая защиту от обратного зажима и «плавающий режим» для полностью заряженных аккумуляторов. Прилагаемый набор проводов с болтовым креплением позволяет быстро подключать и отключать зарядное устройство. Эксплуатация не может быть проще: зеленый свет говорит о том, что MOTOPOWER включен, а красный свет указывает на состояние зарядки. С мощностью 1,5 ампера он полностью заряжается немного быстрее, чем большинство недорогих конкурентов.
Key Specs
| Power | 1.5-amp charger |
|---|---|
| Modes | Maintenance and quick charge modes |
| Dimensions | 5.12 x 2.56 x 1.57 in. |
Best Зарядное устройство для нескольких транспортных средств
NOCO Genius 2×4
Лучшее зарядное устройство для нескольких транспортных средств
NOCO Genius 2×4
Скидка 20%
200 долларов на Amazon
Pros
- Заряжает четыре автомобиля одновременно с полной автономией режима для каждого
Минусы
- Большой и тяжелый
- Дорогой
- Не может заряжать так же быстро, как специализированное высококлассное зарядное устройство для одного автомобиля
- Smart, Slouge и долговечный
- , способный почти все, что вам нужно
- . у механиков есть что-то подобное, но, скорее всего, вам не понадобится ничего близкого к уровню возможностей SC1309. Иногда, однако, ничто не заменит надлежащее зарядное устройство в гараже, особенно если у вас есть проектный автомобиль, который может потребовать десятков пусков за один день.
Это зарядное устройство Schumacher представляет собой тележку с большими колесами, в которой используются массивные прочные зажимы, такие как соединительные кабели 30-летней давности. Он может предоставить вам ограниченный набор диагностической информации о вашем автомобиле и системе зарядки. Быстрая зарядка на 40 ампер вернет к жизни почти разряженную батарею и подготовит ее к работе еще до того, как вы сможете приготовить и съесть завтрак.Ключевые спецификации
Power 40-AMP Зарядное устройство с 200-ампутным режимом Режимы , обслуживание и начало старта Dimemens Dimes и Drumps Dimens Dimens Dimens Dimens Dimens Dimens и Dramens Dimens Dimens Dimens Dimens Dimens Dimens Dimens. дюймовЛучшее быстрое зарядное устройство для периодического использования
Аккумуляторная батарея 15 А
Лучшее быстрое зарядное устройство для периодического использования
Аккумуляторная батарея 15 А
100 долларов на Amazon
PROS
- Простые
- Мощные
- Нет быстрого подключения для изнашивания
Cons
- Большие
- Тяжелые
- не предлагают заряда силы или диагностику.
зарядное устройство в виде миниатюрной версии магазинного Шумахера. Это также форма и функция, которые будут наиболее знакомы старшим или опытным пользователям. Входящие в комплект зажимы высокого качества и подходят для большинства автомобилей. Просто зажмите, подключите и выберите один из трех режимов. Быстрая зарядка на 15 ампер — это немного больше, чем у конкурентов, а ручка для переноски позволяет легко разместить ее там, где вам нужно.Ключевые спецификации
Power 15-AMP Зарядное устройство Режимы Три моды обслуживания/заряда для медленного или быстрого заряда Damensions 5 40045 40045 40045 40045 40045 40045 .Лучшее маленькое и простое зарядное устройство — преимущественно для мотоциклов
Battery Tender Junior 12 В
Лучшее маленькое и простое зарядное устройство — преимущественно для мотоциклов
Battery Tender Junior 12 В
Сейчас 12% скидка
$ 39 на Amazon
Pros
- Small
- Доступный
- Smart
CONS
- Low Power и небольшой функциональный набор означает, что у него только на доме на доме на доме на доме на доме на доме на доме на доме.

Если NOCO Genius 10 — это швейцарский армейский нож, считайте его армейским консервным ножом: он делает одну вещь очень хорошо, с минимумом суеты и места для хранения. Просто наденьте зажимы на аккумулятор и подключите Battery Tender к стене; он сделает все остальное. В комплект также входит набор проводов с болтовым креплением, так что вы можете оставить их подключенными к аккумулятору и просто быстро подключить к зарядному устройству, когда вернетесь домой. Junior 12v достаточно сложен, чтобы довести аккумулятор до полной зарядки, а затем «плавать» на этом уровне бесконечно. Он также предупредит вас, если вы наденете зажимы «назад», поэтому нет риска для вашей батареи при подключении положительного вывода к отрицательной клемме или наоборот. Низкая мощность означает, что он лучше всего подходит для мотоциклов, квадроциклов и других транспортных средств, которым не требуется большая зарядка.
Ключевые спецификации
Power 0,75 А. 
Реклама — Продолжить чтение ниже
Лучшее зарядное устройство с простой, но подробной информацией о зарядке
CTEK MXS 5.0
Лучшее зарядное устройство с простой, но подробной информацией о зарядке
CTEK MXS 5.0
Сейчас 24% скидка
$ 90 на Amazon
Pros
- Tank-Tough
- Вся информация, которую вы хотите прямо на выставке
CONS
- Bight Alt Ahat That Ad At The Comparty
CONS
- Gright Ad At The Comparty
CONS
- .
- Не такая большая мощность зарядки за эти деньги, как у конкурентов
Зарядные устройства марки CTEK повсюду в мире хобби, занимающегося восстановлением транспортных средств, и этот бренд, возможно, является основным конкурентом NOCO в категории зарядных устройств премиум-класса. Не ожидайте выгодной сделки здесь, но, как отмечалось ранее, хорошему зарядному устройству очень трудно не приносить чистую положительную финансовую отдачу с течением времени, даже если это зарядное устройство стоит около ста долларов.
Восьмиступенчатый светодиодный индикатор заряда является самым большим преимуществом CTEK; вы можете сказать на расстоянии, что происходит — очень полезно в переполненных гаражах.Ключевые спецификации
Power 4,3-апонета Режимы Краткая заряда, рекорджирование и техническое обслуживание Damens Demensions и обслуживание Damensions и обслуживание . Лучшее встроенное зарядное устройство под капотом
NOCO Genius 2D
Лучшее встроенное зарядное устройство под капотом
NOCO Genius 2D
50 долларов на Amazon
Pros
- Ходите куда угодно и берите с собой зарядное устройство
Минусы
- Нет режима ремонта аккумулятора или подробной диагностической информации
Совершенно очевидная идея: вместо быстрого подключения и настенного зарядного устройства для обслуживания аккумулятора , почему бы не установить зарядное устройство в автомобиле, чтобы его можно было подключить куда угодно? Однако NOCO — первая компания, которая взялась за это серьезно, и Genius 2D замечательно справляется со своей задачей.
Два самореза устанавливают зарядное устройство внутри вашего автомобиля, даже под капотом. Двухфутовый шнур можно свернуть вдали от тепла двигателя, а затем подключить к розетке в офисе, загородном доме или в другом удаленном месте. Если вы храните свой автомобиль в двух или более местах каждый год, это единственный надежный способ убедиться, что зарядное устройство везде с ним. При весе 0,78 фунта он достаточно легкий даже для большинства гоночных автомобилей. В то время как NOCO продвигает его как ориентированный на автомобиль, скромные размеры и вес означают, что он также хорошо подходит для сумок на бак туристических мотоциклов.Ключевые спецификации
Power 2-AMP Зарядное устройство Режимы Режим обслуживания только Dimensions 3.43.43.43.43.43.43.43.43. Покупка автомобильного зарядного устройства не должна быть лишней. Эксперт Джек Барут разделяет это руководство.

PM : Есть ли такая вещь, как «слишком большая» зарядка?
ДБ: Больше нет. Современные интеллектуальные зарядные устройства, подобные тем, что описаны в нашей статье, не будут перезаряжать аккумулятор или давать ему больше, чем он может выдержать. И вы не сократите срок службы аккумулятора, выбрав более мощное зарядное устройство; Наоборот, на самом деле!
PM : Как работают поводки с болтовым креплением?
JB: Обычно это так же просто, как вынуть болт из обоих зажимов аккумулятора, вставить тонкие медные петли между болтом и шайбой и установить на место. Затем можно свернуть быстроразъемный шнур в удобном месте, например, внутри обтекателя мотоцикла или под капотом автомобиля. Кабели может расплавить при воздействии сильного тепла, поэтому не позволяйте им касаться выхлопной трубы.
PM : Могу ли я использовать одно и то же зарядное устройство на нескольких автомобилях?
JB: Да, если батареи в достаточно приличном состоянии.
Фото Мэтью Крисара // Внешнее зарядное устройство автомобильного аккумулятора — отличный способ убедиться, что ваш автомобиль всегда готов к запуску, когда вам это нужно.
Любое зарядное устройство на 2 ампера или более должно быть способно вращаться вокруг нескольких транспортных средств. Если у вас их более трех или четырех, подумайте о покупке нескольких зарядных устройств.Джек Барут
Джек Барут — писатель и участник соревнований, завоевавший призовые места в более чем пятнадцати различных классах и санкционированных автомобильных и велосипедных соревнованиях как в любительском, так и в профессиональном качестве, а также увлеченный музыкант-любитель и аудиофил, владеющий сотнями музыкальные инструменты и аудиосистемы. Его работы публиковались в Bicycling, Cycle World, Road & Track, WIRED, Wheels Weekly, EVO Malaysia, Esquire и многих других изданиях. Его оригинальный дизайн для гитары Melody Burner был использован Билли Гиббонсом, Шерил Кроу и другими.
Как собрать простую схему зарядного устройства для автомобильного аккумулятора на 12 В
Характеристики
- ·19 декабря 2022 г.

- ·Md. Анисур Рахман
В этом руководстве мы создадим «Цепь зарядного устройства 12-вольтовой батареи» .
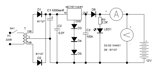
Для зарядки аккумуляторов подаем напряжение на клеммы и аккумулятор начинает заряжаться. Протокол зарядки определяется размером и типом заряжаемой батареи. Некоторые типы батарей имеют высокую устойчивость к перерасходу и, в зависимости от типа батареи, могут заряжаться путем подключения к источнику постоянного напряжения или постоянного тока. Когда дело доходит до безопасной зарядки, быстрой зарядки и/или максимального времени автономной работы, все становится сложнее. Здесь мы разрабатываем простую схему зарядного устройства для 12-вольтовых аккумуляторов с использованием нескольких общедоступных компонентов, и эта схема подходит для всех типов 12-вольтовых аккумуляторов.
Эта простая схема зарядного устройства для 12-вольтовых аккумуляторов представляет собой схему общего зарядного устройства для аккумуляторов, и вы можете добавить в эту схему такие функции, как защита от обратной полярности, установив диод на выходе.
(Анод диода для вывода положительного источника питания и катод диода в качестве положительного вывода на выходе) и защита от перегрузки по току на основе транзистора. Следующая схема зарядного устройства является грубым прототипом, обеспечивающим выходное напряжение 12 Вольт для аккумулятора. Эта схема создана для обеспечения зарядного тока до 3 ампер.Необходимый компонент:
Цепь зарядного устройства автомобильного аккумулятора 12 ВНет Компонент Значения Кол-во1 Понижающий трансформатор 0–14 В перем. тока / 3 А) 1 2 Модуль мостового выпрямителя BR1010 1 3 Электролитический конденсатор 100 мкФ/25 В 1,1 4 Резистор 1 кОм/1 Вт 1 5 Светодиод 1 6 Керамический конденсатор 0,01 мкФ Порядок работы:
Как показано на схеме, у нас есть блок питания, состоящий из понижающего трансформатора переменного тока 0–14 В, который используется для преобразования переменного тока 230 В.
питания в источник переменного тока 12 В, а для выпрямления переменного тока в постоянный мы использовали модуль мостового выпрямителя BR1010, который обеспечивает высокоэффективный источник постоянного тока с высоким номинальным током. Этот модуль мостового выпрямителя будет иметь четыре клеммы, две для входа питания переменного тока, обозначенные волной знака, и две для выхода постоянного тока, обозначенные положительным и отрицательным знаком. C1 и C1 — сглаживающие конденсаторы. В этой схеме конденсаторы С1 и С2 выполняют роль фильтра, а светодиод сигнализирует о наличии там источника постоянного напряжения на выходе.Среднеквадратичное значение выходного напряжения трансформатора составляет 12 В в простейшей схеме, описанной выше. То есть после выпрямления пиковое напряжение будет 12 x 1,41 = 16,92 В. Хотя это кажется выше, чем уровень 14 В полного заряда 12-вольтовой батареи, батарея не повреждается из-за низкого тока трансформатора. .
Однако лучше вынуть батарею, как только показания амперметра будут близки к нулю.

Автоматическое отключение: Вы можете легко сделать вышеприведенную конструкцию автоматически отключаемой при достижении полного уровня заряда, добавив каскад BJT с выходным сигналом, показанным ниже: V в этой конструкции, что означает, что напряжение эмиттера никогда не может превышать 14 В. Когда напряжение на клеммах батареи превышает 14 В, биполярный транзистор смещается в обратном направлении и переходит в режим автоматического отключения. Вы можете отрегулировать значение диода 15 В до тех пор, пока выходное напряжение батареи не станет около 14,3 В. Это превращает первую конструкцию в полностью автоматическую систему зарядного устройства на 12 В, которую легко построить, но при этом она остается полностью безопасной.
Почему важен контроль тока?
Настройка постоянного тока:
Зарядка любого типа заряжаемых аккумуляторов может быть критической и требует определенного внимания. Когда входной ток, используемый для зарядки аккумулятора, значительно выше, добавление контроля тока становится критически важным.

Все мы знаем, насколько умна микросхема LM317, поэтому неудивительно, что она используется во многих приложениях, требующих точного управления питанием. Представленная здесь схема зарядного устройства 12-вольтовой батареи с регулируемым током на микросхеме LM317 демонстрирует, как микросхема LM317 может быть сконфигурирована с помощью всего пары резисторов и стандартного трансформаторного моста для зарядки 12-вольтовой батареи с максимальной точностью.
Как это работает?
По сути, микросхема подключена в обычном режиме с включенными резисторами R1 и R2 для необходимой регулировки напряжения. Входная мощность ИС подается через стандартную сеть трансформатор/диодный мост; напряжение после фильтрации через С1 примерно 14 вольт. Отфильтрованные 14 В постоянного тока подаются на входной контакт микросхемы. Вывод ADJ микросхемы подключен к соединению резистора R1 и переменного резистора R2. Резистор R2 можно точно настроить для согласования конечного выходного напряжения с батареей.

5 и гоночные магазины, в которых раньше были разбросаны индивидуальные зарядные устройства CTEK по всему зданию, теперь переключаются на модель NOCO 2×4 для нескольких автомобилей.
Он весит чуть менее восьми фунтов, может крепиться к стене и может одновременно управлять четырьмя автомобилями в разных режимах. Хотите подзарядить один автомобиль, отремонтировать другой и вернуть к жизни два других разряженных аккумулятора в режиме принудительной зарядки? Не проблема.
Ключевые спецификации
| Power | 8-AMP Общая зарядная устройство (через 4 транспортных средства) |
|---|---|
| . дюймов |
Реклама — Продолжить чтение ниже0008 Schumacher SC1309
$ 155 на Amazon

Покупая импульсное зарядное устройство, желательно, чтобы прибор имел функцию автоматического отключения либо поддержки, она будет активироваться в том случае, когда АКБ зарядится (автор видеообзора импульсной зарядки — канал Oops of ZikValera).


(Большинство современных зарядных устройств этого не делают.) Режимы технического обслуживания и «десульфатации» продлевают срок службы аккумулятора, обеспечивая при этом его постоянную готовность к работе. В отличие от небольших и менее амбициозных зарядных устройств, Genius 10 быстро зарядит автомобильный аккумулятор до полной мощности за минимально безопасное время. Он даже способен заряжать литий-ионные автомобильные аккумуляторы нового поколения, такие как сложные и дорогие блоки, которыми оснащены многие новые BMW.
Это зарядное устройство Schumacher представляет собой тележку с большими колесами, в которой используются массивные прочные зажимы, такие как соединительные кабели 30-летней давности. Он может предоставить вам ограниченный набор диагностической информации о вашем автомобиле и системе зарядки. Быстрая зарядка на 40 ампер вернет к жизни почти разряженную батарею и подготовит ее к работе еще до того, как вы сможете приготовить и съесть завтрак.
зарядное устройство в виде миниатюрной версии магазинного Шумахера. Это также форма и функция, которые будут наиболее знакомы старшим или опытным пользователям. Входящие в комплект зажимы высокого качества и подходят для большинства автомобилей. Просто зажмите, подключите и выберите один из трех режимов. Быстрая зарядка на 15 ампер — это немного больше, чем у конкурентов, а ручка для переноски позволяет легко разместить ее там, где вам нужно.

Восьмиступенчатый светодиодный индикатор заряда является самым большим преимуществом CTEK; вы можете сказать на расстоянии, что происходит — очень полезно в переполненных гаражах.
Два самореза устанавливают зарядное устройство внутри вашего автомобиля, даже под капотом. Двухфутовый шнур можно свернуть вдали от тепла двигателя, а затем подключить к розетке в офисе, загородном доме или в другом удаленном месте. Если вы храните свой автомобиль в двух или более местах каждый год, это единственный надежный способ убедиться, что зарядное устройство везде с ним. При весе 0,78 фунта он достаточно легкий даже для большинства гоночных автомобилей. В то время как NOCO продвигает его как ориентированный на автомобиль, скромные размеры и вес означают, что он также хорошо подходит для сумок на бак туристических мотоциклов.
Любое зарядное устройство на 2 ампера или более должно быть способно вращаться вокруг нескольких транспортных средств. Если у вас их более трех или четырех, подумайте о покупке нескольких зарядных устройств.
(Анод диода для вывода положительного источника питания и катод диода в качестве положительного вывода на выходе) и защита от перегрузки по току на основе транзистора. Следующая схема зарядного устройства является грубым прототипом, обеспечивающим выходное напряжение 12 Вольт для аккумулятора. Эта схема создана для обеспечения зарядного тока до 3 ампер.
питания в источник переменного тока 12 В, а для выпрямления переменного тока в постоянный мы использовали модуль мостового выпрямителя BR1010, который обеспечивает высокоэффективный источник постоянного тока с высоким номинальным током. Этот модуль мостового выпрямителя будет иметь четыре клеммы, две для входа питания переменного тока, обозначенные волной знака, и две для выхода постоянного тока, обозначенные положительным и отрицательным знаком. C1 и C1 — сглаживающие конденсаторы. В этой схеме конденсаторы С1 и С2 выполняют роль фильтра, а светодиод сигнализирует о наличии там источника постоянного напряжения на выходе.

