Чем отличается импульсное зарядное устройство от обычного? | Voltmarket
Автор:
Сергей Куртов
Время прочтения: 5 мин
Дата публикации: 18-02-2022
Рейтинг статьи: (665)
Содержание
Наверное, нет такого автомобилиста, который не пользовался бы зарядным устройством. При покупке нового аккумулятора необходимости его снимать для зарядки нет даже в холодную погоду. Проблемы начинаются после некоторого периода эксплуатации, когда батарея уже не в состоянии длительное время выдавать требуемый ток для прокрутки стартера. Стандартной практикой стало забирать аккумулятор на хранение и зарядку домой, если ночь обещает быть очень холодной. Кто этого не делает, рискует утром не завести мотор.
Долговечность батареи во многом зависит от применяемого зарядного устройства. Но какое зарядное устройство лучше для автомобильного аккумулятора: импульсное или трансформаторное? И хотя все довольно очевидно, рассмотрим данные типы ЗУ.
Принцип работы ЗУ
Чтобы разобрать достоинства и недостатки двух принципиально разных типов ЗУ, следует рассмотреть, чем отличается импульсное зарядное устройство от обычного. Хотя в данном контексте не совсем корректно называть трансформаторные приборы обычными, потому что таковыми актуально называть именно импульсные аналоги.
Трансформаторное зарядное устройство
Такие приборы представляют собой простейший блок питания с фиксированным выходным напряжением. Возможна регулировка по принципу ЛАТР.
В основе схемы лежит понижающий трансформатор, выдающий на выходе порядка 12V переменного тока. Далее сигнал требуется выпрямить, для чего используется диодный мост. После моста мы получаем постоянный ток в форме полупериодов. В принципе, этого уже достаточно для заряда автомобильного аккумулятора. Более правильно, конечно, полученный сигнал отфильтровать при помощи конденсатора, чтобы получить гладкую прямую.
Как видите, схема очень проста и каждый может ее собрать из компонентов старой бытовой техники и электроники.
Импульсное зарядное устройство
Импульсные блоки питания являются куда более современными устройствами, нежели трансформаторные аналоги. Здесь тоже происходит выпрямление электрического сигнала переменного тока, однако процесс значительно отличается за счет совершенно иного подхода.
Переменный ток выпрямляется и фильтруется, однако вместо явного понижения здесь происходит преобразование сигнала в импульсы высокой частоты. Это и оправдывает название таких источников питания. Далее может следовать гальваническая развязка в виде импульсного трансформатора. Напряжение на выходе будет зависеть от скважности импульсов (скважность — длительность каждого импульса).
Какое зарядное устройство лучше
Рассмотрим достоинства обоих видов зарядных устройств, хотя, по правде говоря, найти преимущества трансформаторного подхода уже проблематично.
Чем хороши импульсные зарядные устройства для автомобильных АКБ:
- Компактность и вес. Пользователю с высокой вероятностью все равно, каким образом получается требуемый электрический сигнал в корпусе того или иного прибора.
Зато размер устройства и его масса играет значительную роль. Импульсные приборы во много раз компактнее и легче трансформаторных аналогов. То есть речь идет не о какой-то минорной разнице, а о сотнях процентов. Это связано с тем, что при работе с высокочастотным сигналом требуются куда меньшие трансформаторы, конденсаторы и прочие компоненты. Также снижается размер системы охлаждения из-за меньшего количества потерь. - Независимость от напряжения питания. Многие, наверное, видели на бирках импульсных зарядных устройств ноутбука или смартфона диапазон входных напряжений, который нередко составляет 100-240В. То есть одно и то же ЗУ способно выдавать одинаковый сигнал как от 110-вольтовой, так и от 220-вольтовой сети. Трансформаторная схема полностью зависит от входного напряжения. Выход будет изменяться пропорционально входу. В случае серьезных сетевых колебаний так можно навредить аккумулятору.
- Автоматическая работа и безопасность. Каждое хорошее импульсное зарядное устройство оснащено рядом электронных защитных функций, которые контролируют все основные параметры и пресекают недопустимые напряжение и ток.
Качественный прибор не даст навредить аккумулятору даже при неправильной полярности. Также отличительной чертой хорошего импульсного ЗУ является автоматика, разделяющая процесс заряда на стадии для достижения максимальной эффективности. Заряжать АКБ таким устройством проще простого, так как оно самостоятельно контролирует весь процесс и отключается (или переводится в режим хранения) по окончании заряда. - Цена прибора. Некоторым это может показаться странным, но современное решение имеет более демократичную цену, нежели классическое. Это связано с отсутствием в схеме большого количества дорогостоящих материалов, требуемых, например, для сборки громоздкого трансформатора.
Это не все достоинства импульсного принципа работы, а лишь основные. Что касается трансформаторного зарядного устройства, то выделить его преимущества уже проблематично. Можно разве что отметить невероятную простоту и отказоустойчивость схемы. Собрать ее может любой, а ломаться в ней просто нечему.
Тем не менее, когда мы говорим о простоте ручной сборки, мы к этому вовсе не призываем. Использование кустарных зарядных устройств может быть опасным как для аккумулятора, так и для пользователя. Выбирать стоит только фабричные зарядные устройства, которые гарантируют безопасность процесса.
Какое ЗУ выбрать
Странно, если еще остались сомнения в выборе типа зарядного устройства. Любые потребительские нужды обеспечит качественное автоматическое импульсное зарядное устройство, которое подберет корректный режим для конкретного аккумулятора, полностью пополнит заряд и будет поддерживать его до востребования. Трансформаторные ЗУ уже изжили свое и применяются, скорее, по остаточному принципу. Исключение обычно составляют некоторые профессиональные случаи, когда, скажем, на СТО применяется специфическое трансформаторное пуско-зарядное устройство.
Как правильно выбирать импульсное зарядное устройство для автомобильного аккумулятора
Срочную поездку приходится отменить по банальной причине – не завелась машина.
Такая ситуация хотя бы раз, но случается у каждого автомобилиста. И виновником этого очень часто является аккумулятор. Чтобы избежать подобного недоразумения необходимо иметь дома специальное оборудование для восстановления батареи. Это может быть импульсное зарядное устройство для автомобильного аккумулятора. Каким требованиям должен отвечать этот прибор и для чего он нужен? Ответы на эти вопросы узнаем у специалистов.
Почему именно импульсное ЗУ
Оборудование, позволяющее восстанавливать аккумуляторы подразделяется на две основные группы:
- Трансформаторное;
- Импульсное.
Устройства первого типа отличают большие габариты и масса, но при этом у них более низкий КПД, чем у других моделей. Эти особенности привели к снижению спроса на них, как только на рынке появились импульсные ЗУ. Они отличаются компактными габаритами и невысокой ценой и пользуются определенным спросом у автовладельцев.
Однако, как бы не велики были трансформаторные модели они все же имеют ряд преимуществ:
- Надежность;
- Отказоустойчивость.

И именно этих параметров так часто не хватает импульсным устройствам. Но все же они сумели доказать свои неоспоримые преимущества. О них и будет рассказано в этой статье.
Конструктивные особенности
Согласно прилагаемой к прибору документации ЗУ представляет собой электронный прибор, используемый для восстановления аккумуляторов. Он состоит из следующих компонентов:
- Импульсного трансформатора;
- Выпрямителя;
- Стабилизатора;
- Средств индикации;
- Блока для контроля процесса зарядки.
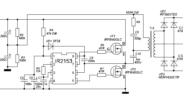
Все детали прибора достаточно миниатюрны по сравнению с громоздкими узлами трансформаторных моделей. Самое простое импульсное зарядное устройство для автомобильного аккумулятора может собираться с использованием недорогой микросхемы, управляющей полевым транзистором. Нагрузкой для него является импульсный трансформатор.
Благодаря столь простой конструкции и доступности элементной базы импульсные устройства пользуются большим спросом.
Принцип действия ЗУ
Процесс зарядки батареи может быть выполнен одним из трех способов:
- Напряжением неизменного значения;
- При постоянном токе;
- Комбинированным.
Если рассматривать работу импульсного зарядного устройства для автомобильного аккумулятора с точки зрения теории, то наиболее правильным представляется первый вариант. Это объясняется возможностью импульсных ЗУ осуществлять контроль за значением силы тока автоматически только в случае постоянного напряжения. Чтобы добиться максимальной зарядки батареи устройство должно учитывать уровень разряда.
Использование второго способа не считается лучшим вариантом. Так как при быстрой зарядке, получаемой при постоянном токе могут осыпаться пластины батареи, восстановить которые невозможно.
Комбинированный способ один из самых щадящих. При его использовании сначала идет постоянный ток и только в конце процесса он меняется на переменный, который снижается до нуля тем самым стабилизируя напряжение.
Критерии выбора устройства для восстановления батареи
Чтобы добиться эффективной работы аккумулятора необходимо побеспокоиться о приобретении качественного оборудования для его восстановления. Существует перечень критериев, которым должно соответствовать зарядное устройство.
Первый и самый главный вопрос, который задают покупатели – это способен ли прибор восстановить максимально разряженный аккумулятор? К сожалению, далеко не все модели ЗУ способны справиться с этой задачей. Поэтому приобретая агрегат стоит поинтересоваться у менеджеров имеет ли он такую функцию.
Следующий параметр, на который обращают внимание – это максимальное значение тока, выдаваемого ЗУ в процессе работы, а также напряжения, до которого заряжается батарея. Если вы выбираете импульсный прибор, то в нем должна быть функция автоматического отключения или перехода в режим поддержки.
Следует учитывать и возможность КЗ, которое происходит при попытке зарядки вышедшей из строя батареи. Для таких случаев схема импульсного зарядного устройства для автомобильных аккумуляторов должна включать защиту.
Обзор популярных моделей
Для рассмотрения характеристик мы отобрали несколько моделей с током от 6 до 9 А: На них и были проведены тесты по работе импульсных ЗУ для автомобильных аккумуляторов.
Модель Bosch C7
Среди них такие модели, как:
- Bosch C7;
- KeePower Medium;
- Optimate 6.
Первый прибор выпускается довольно известным зарубежным производителем различной техники.
Он может использоваться в следующих режимах:
- стандартом;
- зимнем;
- для сильно разряженной батареи;
- при выходном токе до 5 А.
Для контроля за процессом используется две группы индикаторов. Одна позволяет получить информацию о ходе работы устройства, а вторая о конкретном режиме.
В комплектацию прибора включен комплект кронштейнов, дополнительный кабель. Он оснащен разъемом и клеммами, расположенными на его концах.
Модель марки KeePower Medium
Импульсное защитное устройство этой марки не требует специальной подготовки к работе. При первом использовании необходимо выбрать удобный вариант подключения провода и необходимый режим. Возможно использование прибора как источника питания.
Одним из простых в эксплуатации является зарядное устройство Optimate 6. Оно прекрасно справляется со своими функциями без контроля со стороны человека и способно работать автономно за что и попало в рейтинг лучших импульсных зарядных устройств для автомобильных аккумуляторов.
Уникальный дизайн прибора отмечен отечественными покупателями. Внешне устройство напоминает небольшую машинку на капоте которой находятся индикаторы. Провода выходят из мест, где у настоящих автомобилей располагаются номерные знаки.
В комплектацию ЗУ входят провода для различных способов соединения и тканевый мешок в который упаковывается все содержимое.
Советы по эксплуатации
При зарядке аккумулятора необходимо соблюдать определенную последовательность действий. Сначала снимаются крышки с банок и выворачиваются пробки.
Концентрация электролита должна быть выравнена при помощи дистиллированной воды до зарядки.
Следует учитывать и такие параметры, как:
- Напряжение;
- Силу тока;
- Время восстановления батареи.
Максимальное значением первой характеристики не должно превышать 14,4 В. Сила тока регулируется в зависимости от уровня разрядки аккумулятора. Так если он разряжен на четверть, то при включении возможно возрастание силы тока.
Значение этого параметра должно соответствовать одной десятой от емкости батареи.
Если зарядное устройство не оснащено индикаторами, то узнать, заряжен аккумулятор или нет можно по величине тока. Если она остается неизменной на протяжении 3 часов, значит батарея восстановлена.
Нельзя производить зарядку аккумулятора при большом токе более суток. Это может привести к закипанию электролита и даже замыканию между пластинами.
Схемы импульсных зарядных устройств для автомобильных аккумуляторов: принцип действия
Импульсное зарядное устройство – помощник автомобилиста и не только. Оно заряжает аккумуляторную батарею в нескольких режимах, кроме импульсного. В режиме постоянного тока или комбинированном варианте. Такое зарядное устройство применимо для зарядки батареи с нулевым значением.
Содержание
- Принцип действия
- Особенности
- Специальный режим зарядки
- Преимущества и недостатки
- Виды зарядных устройств
- Самодельные зарядки для АКБ
- Схема зарядки для экстренных случаев
- Модели ИЗУ
Принцип действия
Действие такого зарядного устройства основано на генерации высокой частоты, повышающей выходное напряжение, поступающее по сети.
В устройстве содержится система фильтров, регулирующих величину напряжения.
Аккумулятор получает величину, необходимую для его зарядки. При полной батарее, зарядное устройство переходит в режим хранения, что способствует сохранению величины заряда.
Особенности
Предлагаемые в продаже зарядники делятся на несколько видов:
- Ручные. Отличаются небольшой ценой. Но требуют пристального внимания в процессе зарядки.
- Полуавтоматические. Отличаются от ручных, тем, что необходимо следить только за временем зарядки батареи.
- Автоматические. Процесс зарядки полностью автоматизирован. Водителю нужно лишь подключить батарею к заряднику. Главное условие – соблюдение полярности.
Время зарядки зависит от степени разряженности батареи и вида зарядного устройства. Оно может быть до 20 часов.
Специальный режим зарядки
Интересно ИЗУ тем, что обладают особым режимом зарядки в экстренных ситуациях.
Если аккумулятор полностью разряжен, а автомобиль необходим, то можно использовать BOOST.
Такой режим позволяет запустить аккумулятор даже в том случае, если батарея была в минусе. Этот метод можно использовать в крайних случаях, поскольку он приводит к быстрому износу батареи.
ИЗУ имеют ряд преимуществ. Малые габариты позволяют взять его с собой в поездку и воспользоваться в критической ситуации. Несложное устройство, особенно у автоматов. Использовать его может даже начинающий автолюбитель.
Преимуществом, опять же, автомата является автономный процесс зарядки. Человеческое участие в нём не требуется. Наличие защитных функций. В продвинутых вариантах есть и подсказки, если действия совершаются не верно.
Как недостатки таких устройств можно отметить достаточно высокую стоимость и сложность в починке. В остальном ИЗУ интересен и привлекателен для всех категорий автомобилистов.
Виды зарядных устройств
Срок эксплуатации аккумуляторной батареи не более 6 лет.
При условии качественного его обслуживания и надлежащей эксплуатации. Соблюдение правил эксплуатации особенно актуально в зимних условиях. Даже в случае нормальной работы аккумулятор требует периодической проверки и подзарядки.
Для подзарядки батареи можно использовать трансформаторные или импульсные зарядники.
Недостатком трансформаторной зарядки является большой вес. Но они отличаются надежностью.
Исходя из ситуации можно использовать зарядное устройство, когда нужно зарядить аккумулятор или проверить его работоспособность.
В экстренной ситуации можно использовать пусковое устройство для батареи. Их главное отличие — портативность. Применять их можно тогда, когда нет возможности дать аккумулятору полноценную зарядку. Пуско-зарядное включает в себя функции и зарядки, но для работы такого устройства требуется подключение к сети.
Выбирая зарядное устройство, ориентироваться необходимо прежде всего на аккумуляторную батарею. Номинал АКБ может располагаться в диапазоне от 6 вольт.
Наиболее востребованный вариант 12 вольт, но есть вариант с 24 вольт.
Универсальным решением будет импульсный автомат. Такой вид зарядника самостоятельно выбирает нужный режим работы и отслеживает уровень зарядки.
В ситуации, когда есть нужда в зарядном устройстве, а его нет или оно не работает, зарядку можно изготовить самостоятельно.
Самодельные зарядки для АКБ
Для изготовления зарядника необходим паяльник и небольшие навыки и знания в области электротехники. С помощью варианта, рассчитанного на 6 и 12 В можно зарядить большинство АКБ с ёмкостью в диапазоне от 10 до 120 А/ч.
Для такого устройства понадобится выпрямитель и понижающий трансформатор Т1. Выпрямительные диоды VD2-VD5 позволяют отрегулировать ток зарядника. Для измерения нужен амперметр с диапазоном 30А.
Можно использовать и подручный материал. Например, компьютерный блок питания. Дополнительной составляющей будет ШИМ-контроллёр TL494. Таким устройством можно зарядить батарею до 10 А.
Схема зарядки для экстренных случаев
Если аккумулятор не заряжается после морозной ночи, а необходимость в автомобиле велика, помочь в ситуации могут источник постоянного напряжения и сопротивление ограничения тока.
Основной элемент — зарядное устройство ноутбука. Плюсом будет внутренний вход, а минусом внешний контур штекера. Ограничителем может выступать лампа из салона машины.
Воспользоваться можно и блоком питания компьютера. Если есть не нужный рабочий блок, то он может послужить для создания вполне надежного зарядника. Минусом такой зарядки будет её длительность.
После использования любого зарядного устройства обязательна проверка напряжения в АКБ.
Для этого используется тестер.
Модели ИЗУ
Выбор ИЗУ должен основываться на характеристиках аккумулятора, который предполагается заряжать. Выбрать устройство можно из предлагаемых отечественными и зарубежными производителями.
Voin VL 156 (6-12) импульсный автомат с несколькими режимами зарядки и удобным дисплеем. Хорош наличием нескольких уровней защиты.
Master Watt. Полуавтоматическое компактное импульсное устройство. Его можно применять для зарядки любых типов аккумуляторов. Поскольку это полуавтомат, то над процессом зарядки необходим периодический контроль.
KeePower Medium. Компактный «умный» автомат. Реализована возможность определения скорости зарядки в устройстве.
Также может использовать для подзарядки любых видов аккумуляторных батарей. Отличительной чертой такого ИЗУ является функция диагностики возможных неисправностей АКБ.
youtube.com/embed/LltTdrdMLUg?feature=oembed» frameborder=»0″ allow=»accelerometer; autoplay; clipboard-write; encrypted-media; gyroscope; picture-in-picture» allowfullscreen=»»>Как вам статья?
Лучшее автомобильное зарядное устройство на 2022 год
Конечно, вы можете взять свой мобильный телефон и вызвать механика при первых признаках неисправности автомобиля, или вы можете стать самодостаточным, купив пару вещей, которые помогут вам начать работу почти так же, как быстро, как вы были остановлены. В конце концов, жизнь может быть предсказуемой, и вы никогда не знаете, когда вам понадобится подзарядить аккумулятор. Вот почему мы собрали несколько лучших зарядных устройств для автомобильных аккумуляторов, которые помогут вам вернуться в дорогу.
Портативное зарядное устройство поможет вам избежать неприятностей, связанных с разряженным аккумулятором, таких как попытка остановить услужливого незнакомца или ожидание появления кого-то с соединительными кабелями.
Портативное зарядное устройство также намного проще, чем запуск от внешнего источника, поскольку вам не нужно протягивать громоздкие кабели от одного автомобиля к другому. И он намного компактнее, чем вы думаете. Но это не все.
«Пусковое устройство обеспечивает большую силу тока [для запуска автомобиля], и поэтому они довольно требовательны к аккумуляторам», — говорит Майк Арман, эксперт по электронике, преподаватель профессионально-технического училища и автор книги «Электротехника мотоциклов без боли». Арман построил системы впрыска топлива и подключил бесчисленное количество автомобилей, мотоциклов и самолетов.
«Гораздо лучше поставить его на обычное зарядное устройство и набраться терпения [если это возможно]. Если вашему автомобилю требуются многократные пуски, возможно, разрядился аккумулятор или возникли проблемы с системой зарядки», — говорит Арман. .
Существует несколько видов портативных зарядных устройств для автомобильных аккумуляторов, в том числе зарядное устройство для солнечных батарей.
Тем не менее, если вы собираетесь приобрести портативное зарядное устройство, вы должны убедиться, что оно вам подходит. Вот список некоторых из лучших зарядных устройств для автомобильных аккумуляторов, в зависимости от вашего конкретного автомобильного аккумулятора и потребностей в режиме зарядки, а также на основе отзывов пользователей и мнений экспертов. И обязательно продолжайте читать, чтобы глубже погрузиться в различные типы автомобильных зарядных устройств.
Подробнее: лучших специалистов по обслуживанию аккумуляторов в 2022 году
Аккумуляторный тендер
Аккумулятор Зарядное устройство Tender Plus
Лучшее зарядное устройство для автомобильного аккумулятора в целом
Когда дело доходит до выбора лучшего зарядного устройства, тип автомобиля, на котором вы ездите, обычно не играет большой роли. В конце концов, в большинстве автомобилей, мотоциклов, внедорожников, грузовиков и других дорожных транспортных средств используются свинцово-кислотные батареи, которые относительно долговечны и недороги в производстве.
Зарядное устройство, которое может заряжать свинцово-кислотную 12-вольтовую батарею внедорожника, может, например, сделать то же самое и для мотоцикла.
Лучшим зарядным устройством для свинцово-кислотных аккумуляторов вашего автомобиля является Battery Tender Plus (оно работает с несколькими типами свинцово-кислотных аккумуляторов, в том числе с абсорбирующим стекловолокном и заливными). Это автоматическое зарядное устройство с контроллером заряда, что означает, что оно само отключится, когда заряд батареи будет полным, предотвращая перезарядку. У него даже есть «плавающий» режим обслуживания батареи, который будет поддерживать полную мощность в периоды бездействия, компенсируя саморазряд, связанный со свинцово-кислотными батареями.
Обеспечиваемая мощность 1,25 ампер обеспечивает «низкую и медленную» зарядку, которая лучше всего подходит для здоровья аккумулятора вашего автомобиля. Простое и безопасное подключение и отключение, искробезопасность и проверка соединения перед передачей питания.
Он также упоминается как хорошо работающий при экстремальных температурах — как в жару, так и в холод.
Эффективность и удобство использования Battery Tender Plus снискали ему большую популярность на Amazon: в настоящее время это четвертое по популярности зарядное устройство для автомобильных аккумуляторов на сайте с рейтингом 4,7 из 5 звезд на основе более 7500 клиентов. отзывы.
70 долларов на Amazon
НОКО
Зарядное устройство NOCO Genius1
Лучшее бюджетное зарядное устройство для автомобильных аккумуляторов
NOCO Genius1 в настоящее время является самым продаваемым зарядным устройством на Amazon, и неудивительно, почему это не только надежный автомобиль с автоматической коробкой передач зарядное устройство, которое делает процесс зарядки простым и стабильным, но делает это всего за 30 долларов или меньше.
Что делает Genius1 таким популярным (помимо цены), так это его универсальность.
Он работает со всеми типами аккумуляторов, включая литий-ионные, AGM и аккумуляторы глубокого разряда, а также с 6- и 12-вольтовыми батареями. Он заряжает и обслуживает батареи с функцией непрерывной подзарядки, которая поддерживает заряд батареи в течение длительного периода бездействия. Он также использует датчики для измерения температуры и соответствующей регулировки заряда в 1 ампер.
Еще одна особенность портативного зарядного устройства для автомобильных аккумуляторов Genius1 заключается в том, что оно может заряжать полностью разряженные аккумуляторы. Как правило, это проблема автоматических зарядных устройств, но у Genius1 есть «принудительный режим», который позволяет ему работать как ручное зарядное устройство. Это означает, что он будет обеспечивать непрерывный заряд, который будет продолжаться до тех пор, пока вы его не выключите, и его можно использовать для реанимации батареи с нулевым напряжением батареи.
Линейка NOCO Genius также включает модели с большей силой тока, обеспечивающие большую мощность и, при желании, более быструю зарядку.
Однако именно Genius1 обеспечивает наилучшую отдачу от затраченных средств, что делает его отличным продуктом для начинающих, когда речь идет о зарядке собственного аккумулятора.
30 долларов на Amazon
Шумахер
Зарядное устройство Schumacher SC1281
Лучшее автомобильное зарядное устройство для домашнего использования
Зарядные устройства бывают разных размеров и уровней мощности, причем некоторые из более крупных из них обладают зарядом, необходимым для максимально быстрой зарядки автомобильного аккумулятора. . Однако некоторые автомобильные зарядные устройства настолько велики, что их лучше использовать в автомобильных гаражах, чем в домах потребителей. Поиск мощного зарядного устройства для автомобильных аккумуляторов, подходящего для домашнего использования, — это тонкий баланс.
Модель Schumacher SC1281 сочетает в себе лучшее из обоих миров — высокую мощность и удобную маневренность.
Продукт может медленно заряжать автомобильный аккумулятор мощностью 2-12 ампер, но также может обеспечить 30 ампер для быстрого повышения или даже 100 ампер для запуска. Сам зарядный блок весит около 12 фунтов и имеет ручку для облегчения переноски.
Несмотря на мощность, которую он обеспечивает, Schumacher SC1281 заряжается с изяществом: это автоматическое интеллектуальное зарядное устройство, поэтому вам не нужно беспокоиться о перезарядке аккумулятора, а функция непрерывной подзарядки позволяет легко поддерживать заряд неиспользуемого аккумулятора. Защита зарядного устройства от обратной полярности гарантирует, что его нельзя будет использовать, если зажимы прикреплены к неправильной клемме автомобильного аккумулятора, что делает его работу более безопасной.
При цене 97 долларов Schumacher SC1281 дороже, чем некоторые другие продукты в этом списке, но тот факт, что оно по-прежнему занимает восьмое место среди самых продаваемых автомобильных зарядных устройств на Amazon, доказывает, что оно того стоит.
100 долларов в Walmart
100 долларов в Amazon
Аккумуляторный тендер
Зарядное устройство Battery Tender Junior
Лучшее автомобильное зарядное устройство для длительного хранения
Battery Tender Plus компании Deltran считается нашим лучшим зарядным устройством для автомобильных аккумуляторов, но Battery Tender Junior от этой компании — идеальный выбор, если вы просто беспокоитесь о длительном хранении аккумулятора.
Как и модель Plus, Battery Tender Junior представляет собой полностью автоматическое зарядное устройство с «плавающей» функцией, которая позволяет оставлять его подключенным к клеммам аккумулятора, заряжая его по мере разрядки и только по мере необходимости. Тем не менее, Junior — это меньшая по размеру и более доступная модель, и, хотя сила тока 0,75 ампера не позволит быстро зарядиться, вам не понадобится больше, если вы оставите его подключенным к сети в течение длительного периода времени.
время.
Battery Tender Junior также весьма универсален, так как его можно использовать со стандартными свинцово-кислотными, залитыми и герметичными необслуживаемыми батареями, если они 12-вольтовые. У него также есть светодиодный индикатор, который позволяет вам контролировать уровень заряда батареи, который может сообщить вам, когда ваш автомобиль готов к использованию, но не меняет того факта, что интеллектуальное устройство выполняет весь процесс зарядки за вас.
Battery Tender Junior — второе самое продаваемое зарядное устройство Amazon, получившее 4,7 из 5 звезд на основе оценок более 18 000 покупателей. Он также доступен со скидкой на сайте — и за 52 доллара это одна из самых дешевых моделей в этом списке.
50 долларов в Walmart
Оптима
Зарядное устройство для аккумуляторов Optima Digital 400
Лучшее автомобильное зарядное устройство для разряженных аккумуляторов
Автоматические зарядные устройства для автомобильных аккумуляторов упрощают процесс зарядки аккумулятора, отключаясь, когда аккумулятор автомобиля достигает 100%, но большинство из них просто не работает не может зарядить разряженный аккумулятор.
В то время как ручные зарядные устройства просто посылают электричество в источник без разбора, автоматические зарядные устройства должны сначала найти аккумулятор, и многие из них не могут сделать это с разряженным аккумулятором.
Optima Digital 400 является исключением из этого правила. Это автоматическое интеллектуальное зарядное устройство с контроллером заряда, которое заряжает аккумулятор, а затем останавливает его, позволяя заряжать его в течение ночи, не беспокоясь о повреждении блока питания. Он также может находить и заряжать разряженные батареи, а отзывы клиентов Amazon рекламируют способность зарядного устройства воскрешать устройства, которые ранее считались мертвыми, и тем самым экономить деньги их владельцев.
Optima Digital 400 также прост в использовании. ЖК-экран информирует пользователя о ходе процесса зарядки, а устройство также предлагает широкий выбор типов аккумуляторов (работает на стандартных свинцово-кислотных батареях, батареях 12 В, батареях глубокого разряда).
, типы аккумуляторов AGM и многое другое). Наконец, максимальная зарядка 4 ампера делает весь процесс зарядки быстрее, чем с другими моделями.
134 доллара в Advance Auto Parts
Шумахер
Зарядное устройство для аккумуляторов Schumacher SC1325
Лучшее автомобильное зарядное устройство для быстрой зарядки
Давайте сначала разберемся с очевидным: Schumacher SC1325 большой. Он весит почти 30 фунтов и, включая ручку, почти 2 фута в высоту. Это также самое дорогое зарядное устройство в списке, которое стоит всего около 200 долларов. По этим причинам SC1325 может показаться более уместным в автомобильном гараже, чем в вашем собственном доме (или багажнике).
Тем не менее, если вы хотите двигаться быстро, вам не подойдет SC1325 (к тому же, у него есть колеса, что делает его более управляемым). Несмотря на то, что у него есть режимы зарядки и обслуживания, обеспечивающие мощность 2 или 6 ампер, он также может обеспечить повышение на 40 ампер для восстановления батареи или, при необходимости, 250-амперный запуск от внешнего источника, который запустит даже большие двигатели.
снова бег. Эти быстрые зарядки несут риск для вашего аккумулятора и автомобиля (подробнее об этом позже), но в экстренной ситуации они могут понадобиться.
Schumacher SC1325 работает с широким спектром аккумуляторов, включая стандартные свинцово-кислотные, AGM, гелевые и аккумуляторы глубокого разряда. Это еще не означает, что это обязательно правильный выбор для вас. В конце концов, все сводится к тому, соответствует ли SC1325 вашим конкретным потребностям. Если это не так, вам подойдет меньшая и менее дорогая модель. Если вам нужно мощное зарядное устройство/пусковое устройство, которое поможет вам быстро двигаться в случае необходимости, это может быть как раз для вас.
204 доллара на Amazon
СТЭК
CTEK 40-206 Зарядное устройство для аккумуляторов MXS 5.0
Лучшее автомобильное зарядное устройство для жилых автофургонов
Хотя большинство дорожных транспортных средств работают на стандартных свинцово-кислотных аккумуляторах, транспортные средства для отдыха являются исключением.
В жилых автофургонах используются аккумуляторы глубокого разряда, тип свинцово-кислотных аккумуляторов, предназначенных для обеспечения питания в течение более длительных периодов времени. Аккумуляторы глубокого разряда также предназначены для многократной полной разрядки и многократной зарядки, в то время как обычные свинцово-кислотные аккумуляторы не предназначены для полного разряда при регулярном использовании.
Неудивительно, что для батареи RV требуется зарядное устройство, которое может работать с батареями глубокого цикла, что делает CTEK 40-206 MXS 5.0 (в дополнение к зарядке всех типов свинцово-кислотных батарей). Он предлагает восьмиэтапный процесс автоматической зарядки с индикатором, позволяющим пользователю точно видеть, как заряжается аккумулятор и когда можно использовать автомобиль. Он также имеет поплавковую систему, которая поддерживает емкость аккумулятора от 95% до 100% после завершения начальной зарядки (максимальный ток которой составляет 4,3 ампера).
В конце концов, что больше всего говорит о CTEK 40-206 MXS 5.
0, так это удовлетворенность клиентов. Имея более 600 оценок, зарядное устройство в настоящее время имеет 4,8 из 5 звезд на Amazon, что делает его подавляющим большинством одобренным теми, кто купил и использовал его — и не так уж много убедительных аргументов, кроме этого.
98 долларов на Amazon
Сравнение лучших зарядных устройств на 2022 год
| | Марка | Модель | Цена |
|---|---|---|---|
| Лучшее автомобильное зарядное устройство в целом | Аккумуляторный тендер | Плюс | 65 долларов |
| Лучшее бюджетное зарядное устройство для автомобильного аккумулятора | НОКО | Гений1 | $31 |
| Лучшее автомобильное зарядное устройство для домашнего использования | Шумахер | SC1281 | $97 |
| Лучшее автомобильное зарядное устройство для длительного хранения | Аккумуляторный тендер | Джуниор | $52 |
| Лучшее автомобильное зарядное устройство для разряженных аккумуляторов | Оптима | Цифровой 400 | 130 долларов |
| Лучшее автомобильное зарядное устройство для быстрой зарядки | Шумахер | SC1325 | 170 долларов |
| Лучшее автомобильное зарядное устройство для жилых автофургонов | СТЭК | 40-206 МКС 5. 0 | 75 долларов |
Battery Tender Plus — наш выбор лучшего зарядного устройства для аккумуляторов.
Аккумуляторный тендерКакие существуют типы зарядных устройств для автомобильных аккумуляторов?
Нет никаких сомнений в том, что существует множество различных зарядных устройств для автомобильных аккумуляторов, и тот, который подходит именно вам, зависит от вашего автомобиля, его использования и цены, которую вы готовы потратить.
Однако независимо от того, что вы выберете, оно попадет в одну из двух основных категорий зарядных устройств — автоматических и ручных.
Автоматические (или «умные») зарядные устройства способны измерять уровень заряда аккумуляторной батареи вашего автомобиля в качестве поплавкового зарядного устройства и действовать соответствующим образом, не допуская полной разрядки или перезарядки. Любой из них может быть вредным для вашей батареи, в зависимости от типа, который у вас есть, поэтому наличие умного зарядного устройства, которое устраняет эти риски, может быть лучше для вашей батареи в долгосрочной перспективе.
Ручные зарядные устройства, с другой стороны, просто передают свою энергию на аккумулятор до тех пор, пока он не будет отключен или полностью разрядится. Хотя это потенциально может нанести ущерб аккумулятору в случае перезарядки, это также дает преимущество: у некоторых интеллектуальных зарядных устройств будут проблемы с обнаружением (и последующей зарядкой) полностью разряженных аккумуляторов, но это не проблема для ручных зарядных устройств.
Покупая зарядное устройство для автомобильного аккумулятора, вы должны решить, хотите ли вы зарядное устройство с ручным или автоматическим управлением.
СТЭККак правило, аккумулятор автомобиля лучше заряжать медленно, чем быстро, если есть время. «Быстрый запуск или использование быстрой зарядки на современных автомобилях могут сжечь все виды деликатной электроники, и тогда вы можете рассчитывать на реальные деньги», — говорит Арман. «Современные автомобили на самом деле представляют собой компьютеры, к которым просто прикреплены колеса. Вы можете нанести ущерб электронике на тысячи долларов, если будете неосторожны или неаккуратны с запуском от внешнего источника или быстрыми зарядными устройствами».
Медленную зарядку можно выполнить с помощью зарядного устройства. Подзарядные устройства бывают как автоматическими, так и ручными, и предназначены для медленной подзарядки батарей в течение более длительных периодов времени.
Автоматические подзарядные устройства эффективны для транспортных средств, которые не используются в течение нескольких месяцев, поскольку они могут компенсировать естественную скорость саморазряда аккумуляторов. Саморазряд накапливается и потенциально может полностью разрядить аккумулятор к тому времени, когда вы снова попытаетесь использовать свой автомобиль. Поскольку эти зарядные устройства являются автоматическими, они заполняются только настолько, чтобы компенсировать небольшой срок службы батареи, которая разряжена, прежде чем снова отключиться.
Автоматические подзарядные устройства можно оставлять включенными из-за их функций безопасности. «Если зарядное устройство подключено к заземленной сетевой розетке и подключено должным образом, вы можете оставить зарядное устройство подключенным до тех пор, пока аккумулятор не будет полностью заряжен», — говорит Лорен Фикс, создатель Car Coach Reports. Фикс — теле- и радиоведущая и автомобильный обозреватель, о котором писали Forbes, Inside Edition и ABC.
com. «Качественное зарядное устройство отключается, когда достигает состояния полной зарядки».
NOCO Genius1 — отличное недорогое зарядное устройство для автомобильного аккумулятора.
НОКОКак зарядить аккумулятор
Можно заряжать аккумулятор, который все еще прикреплен к транспортному средству, но убедитесь, что транспортное средство выключено. Если вы беспокоитесь о том, что холод в гараже повлияет на работоспособность аккумулятора (если вы храните транспортное средство, например, дом на колесах, на зиму), вы также можете отсоединить аккумулятор и оставить его заряжаться в помещении, но в этом случае собственные риски.
«В новых автомобилях отсоединение аккумулятора для его зарядки приведет к потере всех воспоминаний во всех электронных примочках в машине», — говорит Арман. «Если вам повезет, все, что вам нужно будет сделать, это сбросить настройки радиостанций.
Если вам не повезет, вы получите миллион сообщений об ошибках, и вам, возможно, придется обратиться к дилеру, чтобы переделать все, что угодно. прежде чем ты снова сможешь водить машину».
Зарядка самой батареи — довольно простая работа, но она также может быть потенциально опасной, поэтому будьте осторожны. Любая работа, связанная с работой с электрическим током, представляет опасность поражения электрическим током, а пролитая аккумуляторная кислота вредна для кожи.
Enlarge ImageЕсли вам нужно зарядить аккумулятор, а у вас мало времени, Schumacher SC1325 — это зарядное устройство для вас.
Шумахер Зарядное устройство поставляется с подробными инструкциями, которым необходимо следовать, но есть несколько правил, которые являются более или менее универсальными (опять же, прилагаемые инструкции должны заменять все остальное). Для начала всегда нужно убедиться, что зарядное устройство выключено, иначе вы рискуете получить удар током.
Затем вы соедините положительный зажим зарядного устройства с положительным полюсом аккумулятора, а отрицательный полюс зарядного устройства — с отрицательным полюсом аккумулятора. Обычно положительный зажим зарядного устройства будет красным, а отрицательный — черным.
После подключения зарядного устройства к аккумулятору отдельные инструкции могут отличаться. Некоторые зарядные устройства могут иметь настройки для настройки, которые будут определять скорость перезарядки батареи, в то время как другие можно просто включить. В любом случае, в этот момент вы будете готовы начать зарядку.
Время, необходимое для полной зарядки аккумулятора, зависит от существующего уровня заряда и скорости зарядного устройства. Допустим, у вас есть 12-вольтовая батарея, которая держит около 48 ампер мощности. Если ваша батарея полностью разряжена, а зарядное устройство может восполнить 4 ампера в час, полная зарядка займет 12 часов. Если ваше зарядное устройство имеет регулируемую силу тока, вы можете определить, сколько времени потребуется для полной зарядки.
Опять же, лучше заряжать аккумулятор медленно, но в случае, если вам нужна быстрая зарядка, вы можете настроить устройство на высокую скорость. Просто убедитесь, что вы следите за ним, если это ручное зарядное устройство, чтобы предотвратить перезарядку.
Optima Digital 400 — это зарядное устройство, которое вам понадобится, если вам нужно оживить разряженную батарею.
ОптимаАвтомобильные аккумуляторы не нужно заряжать очень часто, если ваш автомобиль используется регулярно — как правило, вам просто нужно использовать зарядное устройство, если автомобиль не заводится, что должно произойти только после нескольких лет использования. Некоторые явные признаки того, что ваша батарея разряжена, включают замедление скорости вращения коленчатого вала двигателя и затемнение фар. Вы также можете приобрести тестер батареи, если боитесь застрять.
Когда речь идет о мотоциклах, жилых автофургонах, лодках или любых других транспортных средствах, которые могут долгое время оставаться без использования, дренаж является серьезной проблемой.
Как и в автомобилях, в этих транспортных средствах обычно используются свинцово-кислотные батареи, которые саморазряжаются, когда они не используются. Рекомендуется заряжать эти аккумуляторы каждые 30 дней, чтобы предотвратить их выход из строя и сохранить общее состояние аккумуляторов. Как и в случае с автомобилями, хранящимися на хранении, вы также можете оставить аккумуляторы этих транспортных средств подключенными к автоматическим зарядным устройствам или сервисному центру автомобильного аккумулятора.
Если автомобиль находится на длительном хранении, заряжайте аккумулятор каждые 30 дней или ставьте его на сервисный центр.
Шумахер5 вещей, которые нужно знать перед покупкой зарядного устройства для автомобильного аккумулятора
- Какой тип аккумулятора используется в вашем автомобиле? Скорее всего, ответ — обычная свинцово-кислотная батарея, но если вы водите дом на колесах, скорее всего, у него батарея глубокого разряда.
В любом случае вам необходимо убедиться, что любое зарядное устройство, которое вы рассматриваете, совместимо с вашей батареей. - Вам нужно интеллектуальное зарядное устройство с ручным или автоматическим управлением? Автоматические зарядные устройства, как правило, проще в использовании, поскольку они регулируют свой заряд, чтобы предотвратить перезарядку, вызывающую повреждение батареи, но ручные зарядные устройства лучше подходят для восстановления разряженных батарей.
- Какой мощности вам требуется зарядное устройство? Вам нужен аккумулятор, который медленно заряжает аккумулятор и поддерживает его в рабочем состоянии, пока он не используется? Или вам нужно зарядное устройство, которое может быстро зарядить аккумулятор и, возможно, также обеспечить быстрый запуск?
- Зарядное устройство какого размера вы предпочитаете? Хотя все модели в списке технически являются портативными зарядными устройствами, некоторые из них намного больше других и поэтому могут быть более сложными в использовании.
Более мощные зарядные устройства, как правило, больше. - Сколько вы готовы потратить на зарядное устройство? Опять же, обычно существует прямая зависимость между обеспечиваемой мощностью и стоимостью устройства, поэтому, если вы хотите заряжать быстрее, вам придется потратить немного больше.
Написано Скоттом Фридом для CNET Cars.
Дополнительные рекомендации для энтузиастов автомобилей
- Лучшие давления в шинах в 2022
- Лучшие наборы инструментов для механики для 2022
- Лучшие автомобильные восуды для 2022
- Best Portable Portable Toptor in 2022 .
Часто задаваемые вопросы о зарядных устройствах
Какое зарядное устройство лучше на рынке?
Поскольку ваше личное положение определяет, какое зарядное устройство лучше для вас, не существует единственного «лучшего зарядного устройства на рынке». Хотя мы выбрали Battery Tender Plus в качестве нашего основного выбора, у вас может быть меньший бюджет или вам может понадобиться зарядное устройство еще более премиум-класса с возможностью быстрого запуска.
В зависимости от вашего списка пожеланий вам понадобится что-то особенно подходящее для ваших нужд, поэтому обязательно внимательно проверьте, что предлагает зарядное устройство, прежде чем покупать его.
На что следует обратить внимание при покупке зарядного устройства?
При поиске зарядного устройства для аккумуляторов необходимо учитывать несколько факторов. Во-первых, вам нужно определить, какой тип аккумулятора установлен в вашем автомобиле — в большинстве автомобилей используются свинцово-кислотные аккумуляторы, но во многих жилых автофургонах используются аккумуляторы глубокого разряда. Вам придется решить, хотите ли вы ручное зарядное устройство или автоматическое зарядное устройство, а также какая мощность вам нужна (более мощные зарядные устройства быстрее заряжают батареи). Наконец, вам нужно определить, сколько вы готовы потратить на зарядное устройство.
Можно ли перезарядить автомобильный аккумулятор с помощью зарядного устройства?
Нет, зарядить автомобильный аккумулятор зарядным устройством нельзя.
Непрерывные зарядные устройства (также известные как автоматические или «умные» зарядные устройства) способны измерять уровень заряда вашей батареи и действовать соответствующим образом, поддерживая ее полностью заряженной без перезарядки. Поскольку разрядка аккумулятора и его перезарядка могут быть опасны для его здоровья в долгосрочной перспективе, зарядные устройства для подзарядки удобны для поддержания аккумулятора в хорошем состоянии, особенно в периоды, когда ваш автомобиль не используется.
Стоит ли покупать зарядное устройство?
Зарядное устройство — очень полезный инструмент в определенных ситуациях, а именно, когда вы не пользуетесь автомобилем в течение длительного периода времени. Каждый день, когда ваш автомобиль не заводится, аккумулятор немного разряжается. Это означает, что если вы оставите свой автомобиль на хранение на месяц или сезон, вы можете вернуться и обнаружить, что он не заводится. Автоматическое зарядное устройство, подключенное к вашей батарее в течение этого периода, будет каждый день восполнять разницу в мощности, гарантируя, что вы вернетесь к полностью заряженной батарее.
И, конечно же, он пригодится для зарядки разряженных аккумуляторов, с которыми вы сталкиваетесь в своих автомобилях или садовой технике.
Какие бывают два типа зарядных устройств?
Существует два основных типа зарядных устройств для аккумуляторов: ручные зарядные устройства и автоматические зарядные устройства. Ручное зарядное устройство подключается к автомобильному аккумулятору и подает питание до тех пор, пока оно не отключится или не разрядится. Автоматическое зарядное устройство может считывать уровень заряда автомобильного аккумулятора и обеспечивать достаточную мощность для его полной зарядки. Хотя использование ручного зарядного устройства означает, что вы рискуете перезарядить аккумулятор, многие автоматические зарядные устройства недостаточно мощны для зарядки разряженных аккумуляторов.
Импульсное зарядное устройство — Цена, срок службы и производительность_Аккумулятор Greenway
0769-27282088
Сервисный центр
Dongguan Greenway Battery Co.
,Ltd.
ФАКС:(+86) 769 2229 0098
粤ICP备11070025号
Эл.
Зарядное устройство — это устройство, предназначенное для подзарядки разряженных и использованных аккумуляторов. Он использует электрический ток для подачи энергии во вторичные элементы или перезаряжаемые батареи. Импульсное зарядное устройство более эффективно и ценно. Это система, которая восстанавливает емкость аккумулятора для свинцово-кислотных аккумуляторов, а также может продлить срок службы аккумулятора. Они также известны как рекондиционеры, аккумуляторные генераторы, десульфататоры или устройства формирования импульсов. Он имеет множество аспектов и характеристик. Он может заряжать аккумулятор, поддерживать работоспособность аккумулятора, а также может его ремонтировать. В настоящее время это устройство очень распространено. Многие потребители покупают это устройство для своих транспортных средств, включая автомобили, грузовики, мотоциклы и т. д.
Импульсные зарядные устройства работают, разрушая кристаллы сульфата.
Таким образом, они могут быстрее растворяться и восстанавливать утраченную емкость батареи. Их можно применять к старым и разряженным батареям. Этот метод не применим к батареям, находящимся в хорошем рабочем состоянии. Импульсные зарядные устройства также полезны, когда батареи хранятся в течение длительного времени без использования. Это приводит к отложению свинцово-серных отложений, которые затвердевают на свинцовых пластинах аккумулятора. Импульсные зарядные устройства посылают импульсы электрического тока через аккумулятор и пытаются отслаивать эти отложения. Они также могут помочь, когда аккумулятор не заряжается должным образом и это приводит к саморазряду. Неиспользованная сера начинает осаждаться на пластинах. Это предотвращает зарядку аккумулятора и останавливает его до полной емкости.
Импульсное зарядное устройство Цена:
Цена на импульсные зарядные устройства варьируется от бренда к бренду. Это также зависит от функций, которые он предоставляет клиенту.
Зарядное устройство с высоким качеством и лучшими характеристиками будет стоить дороже, чем зарядка с базовыми функциями. Цена импульсного зарядного устройства с базовыми функциями составляет около 50 долларов, что очень дешево. Зарядное устройство со светодиодным экраном, датчиками температуры, сенсорным режимом зарядки, автодетектором напряжения и т. д. стоит около 200-400 долларов.
Многие компании на рынке производят этот продукт. Доступны тысячи импульсных зарядных устройств. Поскольку функция этого продукта велика, его покупка является хорошей инвестицией. На нем указаны все инструкции по его использованию. Брендами высшего класса для продукции являются Battery Tender, NOCO, Schumacher.
Импульсный заряд батареи Как долго?
Время зарядки аккумулятора зависит от силы тока, подаваемого на аккумулятор, а также от состояния аккумулятора. Если мы даем 2 ампера тока, установив зарядное устройство, это может занять 24 часа. чтобы батарея полностью зарядилась.
Если мы даем 6 ампер тока, то батарея занимает около 4-8 часов. чтобы получить заряд. Для разряженной батареи лучше использовать технику запуска от внешнего источника. В противном случае использование импульсного зарядного устройства в течение более 24 часов. может полностью зарядить аккумулятор. Невозможно зарядить аккумулятор за 30 минут или около того. Всегда дольше заряжается. Лучше подавать низкое напряжение на батарею, потому что лучше заряжать батарею медленно. На рынке доступно множество мощных зарядных устройств, которые могут зарядить аккумулятор за несколько часов, но они не настолько эффективны. Быстрая зарядка аккумуляторов может повредить его. Время, необходимое зарядному устройству для зарядки аккумулятора, зависит от размера и мощности зарядного устройства.
Важно отключить зарядное устройство после его зарядки. На рынке доступно множество импульсных зарядных устройств, которые могут автоматически отключаться после зарядки. Если зарядное устройство не отключено, это может привести к повреждению аккумулятора.
Непрерывная зарядка после зарядки приводит к испарению кислоты, присутствующей внутри батареи. Это разрушает батарею, и она больше не может держать заряд. Другая особенность импульсных зарядных устройств, которые могут автоматически отключаться, заключается в том, что они обеспечивают импульсные условия для батареи после полной зарядки. Импульсное состояние означает ремонт аккумулятора. Цикл ремонта аккумулятора зависит от возраста аккумулятора и времени его хранения без использования.
Работают ли импульсные зарядные устройства?
Импульсное зарядное устройство – это способ дать новую жизнь старым и разряженным батареям. Не требуется много времени, чтобы ваши разряженные и использованные батареи снова заработали. Требуется всего несколько часов или дней, чтобы ваши батареи вернулись в исходное состояние.
Батарейки являются наиболее важным оборудованием, которое используется для питания. Они используются в домах, на фабриках, в автомобилях, велосипедах, сотовых телефонах, ноутбуках и т.
д. Большинство людей выбрасывают свои батареи после того, как они разрядились, и покупают новые. Выбрасывание использованных и старых батарей наносит вред окружающей среде и приводит к пустой трате денег. Каждый год люди тратят сотни долларов на покупку аккумуляторов. Они не знают об использовании старых батарей. Импульсные зарядные устройства помогают сэкономить сотни долларов за счет ремонта старых аккумуляторов.
Следовательно, мы можем сказать, что импульсное зарядное устройство — это способ, с помощью которого мы можем снова и снова использовать наши старые батареи. Он отлично работает, экономя деньги, которые мы тратим на батареи каждый год. Это также экологически чистый инструмент. Это предотвращает вредные отложения, возникающие в результате сброса старых батарей. Повторное использование аккумуляторов с помощью импульсной зарядки аккумуляторов — отличный способ сэкономить деньги.
Вывод:
В эпоху технологий нам нужны батарейки во всех сферах деятельности.
Они действуют как источник энергии, питающий многие вещи, используемые в нашей повседневной жизни. Для питания этих батарей наиболее эффективным способом является использование импульсных зарядных устройств. В наше время технологий они пользуются большим спросом. Они могут решить многие проблемы, связанные с батареями. Они являются эффективным способом восстановления старых батарей. Многие клиенты довольны этим продуктом. Это полезно для человека и окружающей его среды.
литий-ионный аккумулятор аккумулятор для электровелосипеда литиевый аккумулятор
Предыдущая статья:
Помещение батарей в морозильную камеру – статус и результаты перезарядки
Следующая статья:
«Правильное определение напряжения автомобильного аккумулятора и правильное напряжение»
4 лучших зарядных устройства для автомобильных аккумуляторов » ТОП 2022
При длительной стоянке автомобиля аккумулятор может разрядиться и даже серьезно повредиться.
Чтобы избежать этого, есть зарядные устройства для автомобильных аккумуляторов . Вам нужна только вилка, и ваша батарея восстановит заряд , как если бы это был мобильный телефон .
Проблема этих устройств в том, что моделей много и не все из них подходят для любой ситуации. Надо уметь выбирать осознанно и с учетом того, что действительно нужно. Поэтому здесь мы представляем вам список лучших зарядных устройств для автомобильных аккумуляторов , в котором мы говорим о двух очень разных типах.
Содержание
- 1 Comparison and buying guide for battery chargers
- 1.1 Pulse Repair Charger Buddygo
- 1.2 Pulse Repair Charger NWouiiay
- 1.3 CTEK MXS 5.0 Battery Charger
- 1.4 Noco Genius5EU Battery Charger
- 1.5 Einhell CC-BC 10 Battery Charger
- 2 Стоит ли покупать дешевые автомобильные зарядные устройства?
- 2.
1 Сила тока - 2.2 Функция ремонта батареи
- 2.3 Функция обслуживания батареи
- 2.4 Меры безопасности
- 2.
- 3 Как пользоваться зарядным устройством для автомобильного аккумулятора?
- 4 Как узнать, работает ли зарядное устройство?
- 5 Мнений: лучшее зарядное устройство для автомобильных аккумуляторов
Сравнение и руководство по выбору зарядных устройств для аккумуляторов
Продажи
NWOUIIAY Зарядное устройство…
NWOUIIAY Зарядное устройство…
Нет оценок
Продажи
Зарядное устройство NWOUIIAY…
За последние годы предложение этого вида продукции значительно выросло. Более того, конкуренция заставила их включить в множество функций и улучшений , что ставит их на уровень многих профессиональных зарядных устройств.
И что еще более важно: легкость обращения с также возросла до такой степени, что каждый может использовать ее. Вы должны только следовать обычным рекомендациям, которые должны быть при прикосновении к автомобильному аккумулятору.
Импульсное ремонтное зарядное устройство Buddygo
Зарядное устройство BUDDYGO…
Начнем с самой доступной модели, но не за то, что это плохое зарядное устройство. Наоборот. Это простое в использовании устройство с максимальной силой тока 6 ампер . В дополнение к включению всех мер безопасности , необходимых для безопасного использования.
Зарядное устройство Pulse Repair Buddygo — интеллектуальное зарядное устройство с функцией ремонта . С его помощью можно попытаться немного восстановить здоровье Аккумуляторы 12 В , которые пришли в негодность из-за длительного простоя автомобиля или по другим причинам.
Именно потому, что это интеллектуальный , также служит аккумулятором обслуживающего персонала. Что очень полезно, если мы знаем, что не собираемся использовать автомобиль в течение длительного времени.
Импульсное ремонтное зарядное устройство NWouiiay
Продажи
Зарядное устройство NWOUIIAY…
Следующий вариант, который мы предлагаем вам, от NWouiiay. Марш, который мы уже упоминали в автомобильных стартах. Эта модель очень похожа на предыдущую, но с некоторыми дополнительными качествами, которые могут быть очень полезны в зависимости от ваших обстоятельств. Также имеет 8 ампер максимальной силы тока, что означает, что он способен заряжать аккумулятор быстрее.
В отличие от предыдущего, это автомобильное зарядное устройство совместимо с аккумуляторами 12В и 24В . Другими словами, он сможет выполнять свою функцию не только в автомобилях, но и в других более тяжелых транспортных средствах.
Конечно, никогда не путайтесь при выборе напряжения.
Зарядное устройство CTEK MXS 5.0
Продажи
CTEK MXS 5.0, Зарядное устройство…
Нет оценок
В этой модели мы уже представили зарядные устройства с некоторыми другими расширенными функциями. CTEK MXS 5.0 очень похож на предыдущие, потому что он также имеет функцию ремонта батареи и служит обслуживающим персоналом . Хотя правда сила тока у него чуть меньше, с его 5 ампер . Как преимущество включает в себя возможность крепления на стену и подключение к мобильному через приложение контроля заряда батареи . Возможно, поэтому у него нет ЖК-экрана для индикации состояния заряда или обслуживания батареи.
Интересным дополнением к этой модели является то, что ее кабели имеют промежуточный разъем , который повышает вашу безопасность и комфорт при использовании.
Можно пойти с кабелями сами по себе, поставить зажимы на аккумулятор 12v от автомобиля, а затем просто воткнуть в конец зарядное устройство.
Зарядное устройство Noco Genius5EU
Продажи
NOCO GENIUS5EU, 5A…
Это зарядное устройство рекомендуется для аккумуляторов, которые несколько отличаются от обычных. да e также можно использовать с морскими или караванными батареями , то есть батареями глубокого цикла . Что они представляют собой не что иное, как батареи, предназначенные для непрерывной подачи тока для питания фар или маломощных приборов этого типа транспортных средств.
Также включает функции десульфатации и ремонта аккумуляторов . Он совместим с обычными свинцово-кислотными, гелевыми, AGM, литий-ионными аккумуляторами и аккумуляторами, предназначенными для автомобилей с системой старт-стоп.
Зарядное устройство Einhell CC-BC 10
Продажи
Einhell Charger…
Наконец, давайте поговорим о старомодном автомобильном зарядном устройстве . Это просто другое устройство. объемный с стальным кожухом , коих можно увидеть в некоторых мастерских. Он не имеет автоматических функций, таких как ремонт или техническое обслуживание батареи, но взамен имеет большую максимальную силу тока, чем остальные три: 10 ампер .
Именно по этой причине это зарядное устройство является более подходящим, если вы хотите быстрее подготовить автомобильный аккумулятор 12 В. Так как его более высокая сила тока позволяет ему выполнять свою миссию быстрее . Кроме того, несмотря на его несколько рудиментарный вид, он также имеет защитных устройств от перегрузок, обратной полярности и коротких замыканий.
К чему надо добавить, что, имея электронику, заряжающую , он лишь регулирует необходимую интенсивность.
Стоит ли покупать дешевые автомобильные зарядные устройства?
Правда в том, что конкуренция между брендами привела к падению цен на зарядные устройства для автомобильных аккумуляторов. Поэтому легко найти дешевые модели без ущерба для их возможностей. Настолько, что больше не стоит покупать подержанные автомобильные зарядные устройства. Если, конечно, ваш бюджет не ограничен, вы нашли надежного продавца и цена очень низкая.
Если вы хотите дешевое зарядное устройство для автомобильного аккумулятора и сделать правильную покупку, вам просто нужно знать некоторые детали и ознакомиться с его техническими характеристиками. Таким образом, у вас не будет проблем с различением зерен соломы в огромном предложении, которое есть сегодня. Здесь мы расскажем вам, от чего не стоит отказываться, даже если ваша модель низкая стоимость :
Сила тока
Одним из наиболее важных факторов в автомобильном зарядном устройстве является то, что оно имеет определенную максимальную силу тока.
5 ампер и более Это хороший ориентир, чтобы не ошибиться. В противном случае заряд был бы слишком медленным, и его можно было бы начать считать просто поддерживающим аккумулятор. Насколько производитель говорит обратное на коробке.
Функция ремонта аккумулятора
Вы увидите, что среди моделей, которые мы проанализировали, можно различать умные зарядные устройства и зарядные устройства на всю жизнь. Нас мы рекомендуем умные , потому что они обычно имеют специальные функции, такие как ремонт батареи . Очень интересный автоматизм типа устройств, которые обычно покупают, когда транспортное средство мало используется.
В настоящее время мы рекомендуем более простые зарядные устройства только в том случае, если они имеют какие-либо преимущества, которых нет в дешевых интеллектуальных зарядных устройствах. Например, Einhell CC-BC 10, о котором мы вам рассказывали, дешев и в то же время имеет мощность 10 ампер, что ставит его выше трех других.
Так что это хороший вариант для тех, кому нужна скорость загрузки.
Функция обслуживания батареи
Еще одна из обычных функций интеллектуальных зарядных устройств заключается в том, что они также могут выполнять функции обслуживания. То есть их можно оставить подключенными, чтобы Аккумулятор оставался всегда в хорошем состоянии . Они способны останавливать и возобновлять подачу нагрузки только при необходимости, поскольку постоянно анализируют ее состояние.
Это особенно полезно, если вы проходите длительных периодов с остановленным автомобилем , когда генератор не имеет возможности зарядить аккумулятор. Он будет разряжаться понемногу, пока не испортится, так как свинцово-кислотные элементы плохо переносят потерю заряда.
Меры безопасности
В этом вопросе само собой разумеется, что чем больше у вас мер безопасности, тем лучше. Однако, если вы найдете модель, которая не выделяется этим, но является той, которую вы хотите по другим достоинствам, защиты те, от которых вы не можете отказаться, это : от коротких замыканий , от обратной полярности и против перегрузки .
Вы увидите, что некоторые зарядные устройства также имеют защиту от низкого напряжения , защита от перегрева и защита защита от перенапряжения . Мера, которая также весьма желательна. Конечно, мы рекомендуем, чтобы модель, которую вы покупаете, также включала их.
Как пользоваться зарядным устройством для автомобильного аккумулятора?
Использовать зарядное устройство очень просто. Соблюдайте обычную осторожность при обращении с автомобильными аккумуляторами на 12 В. Ведь вы работаете с электричеством. Но дополнительные меры предосторожности, которые необходимо соблюдать при работе с этими устройствами, очень просты:
- Хотя некоторые производители не указывают это (потому что ничего не должно происходить), лучше, чем отключите аккумулятор автомобиля перед зарядкой . Это наша рекомендация, которая также не займет у вас больше минуты с правильной розеткой.
Хорошо снимите разъемы с автомобиля, чтобы они ничего не касались. В нашем случае мы всегда надеваем на каждого полиэтиленовый пакет. Хотя это совершенно необязательно. - Если ваше зарядное устройство имеет несколько вариантов зарядки, выберите правильный. Обычно указывается только 6V, 12V, 24V … Выберите правильный для вашего автомобиля, который будет напечатан на аккумуляторе. Практически во всех автомобилях напряжение составляет 12 В. К этому надо добавить, что для некоторых зарядных устройств также может потребоваться указание типа транспортного средства : мотоцикл, легковой автомобиль, грузовик и т. д.
- Присоедините зажимы зарядного устройства аккумуляторов к соответствующим клеммам. Сначала красный на плюсе, потом черный на минусе. Важно : Сделайте это перед подключением зарядного устройства. Также желательно убедиться в чистоте клемм аккумуляторной батареи.
- После того, как зарядное устройство правильно подключено к аккумулятору, подключите зарядное устройство .

- Когда зарядка завершена (и вы не собираетесь оставлять ее в качестве сопровождающего), отключите зарядное устройство, прежде чем снимать зажимы .
Еще несколько соображений:
- Каждая модель отличается, но лучше не заряжать автомобильный аккумулятор, если он долгое время находился на солнце. Не рекомендуется выполнять эту операцию, если батарея имеет температуру 45ºC . Кстати, это не уникально для автомобильных аккумуляторов. Это также применимо к батареям сотовых телефонов, планшетам или другим подобным устройствам.
- Не оставляйте батарею в пределах досягаемости детей или других лиц, которые могут пораниться. То, что легко может произойти, если оставить машину с открытым капотом в частном гараже или снять аккумулятор и положить его на какой-нибудь стол.
Как узнать, работает ли зарядное устройство?
Все зарядные устройства, которые мы показываем вам в этом списке, указывают, что они заряжаются через ЖК-экран , для светового короба или иглы .
Если он не работает, это будет указано в одной из этих систем. В этом случае следующее, что вам лучше сделать, это отключить его и найти замену.
Верно и то, что если причина, по которой он не работает, связана с пиком интенсивности, вызвавшим перегорание предохранителя, вы можете заменить его и попробовать еще раз.
Мнения: лучшее зарядное устройство для автомобильного аккумулятора
Продажи
Зарядное устройство NWOUIIAY…
Зарядные устройства для автомобильных аккумуляторов со временем совершенствовались, пока не стали инструментами, подобными тем, которые мы проанализировали в этой статье. Вот почему, хотя модели с более старой технологией все еще продаются, мы рекомендуем «умные». Как мы уже говорили вам ранее, жертвовать новыми функциями стоит только в тех случаях, когда вам нужно что-то более мощное.
Среди тех, что мы упомянули в этом списке, у нас остался NWouiiay 8A .

Зато размер устройства и его масса играет значительную роль. Импульсные приборы во много раз компактнее и легче трансформаторных аналогов. То есть речь идет не о какой-то минорной разнице, а о сотнях процентов. Это связано с тем, что при работе с высокочастотным сигналом требуются куда меньшие трансформаторы, конденсаторы и прочие компоненты. Также снижается размер системы охлаждения из-за меньшего количества потерь.
Качественный прибор не даст навредить аккумулятору даже при неправильной полярности. Также отличительной чертой хорошего импульсного ЗУ является автоматика, разделяющая процесс заряда на стадии для достижения максимальной эффективности. Заряжать АКБ таким устройством проще простого, так как оно самостоятельно контролирует весь процесс и отключается (или переводится в режим хранения) по окончании заряда.
0
В любом случае вам необходимо убедиться, что любое зарядное устройство, которое вы рассматриваете, совместимо с вашей батареей.
Более мощные зарядные устройства, как правило, больше.